工信部拟调整钢铁规范企业名单:撤销11家 责令整改17家


来源:中国产业经济信息网   时间:2018-12-19





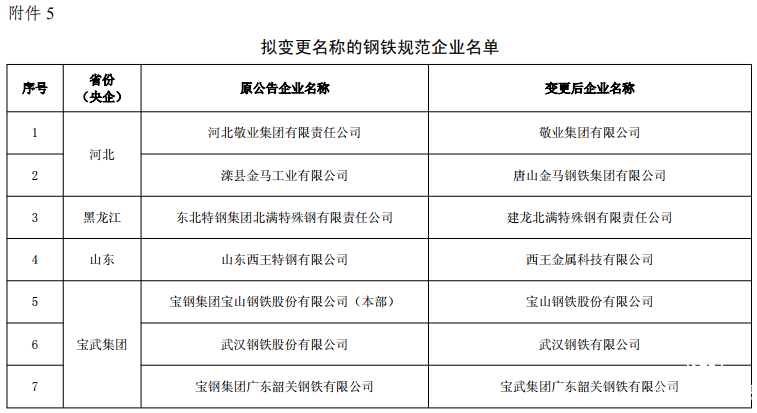
   据工信部网站消息,根据《钢铁行业规范条件(2015年修订)》和《钢铁行业规范企业管理办法》,工业和信息化部持续开展钢铁规范企业动态调整工作。经企业自查、地方工业主管部门初审、工业和信息化部组织专家核实,其中,12家企业符合《钢铁行业规范条件》,拟列入规范企业名单;11家企业存在违规新增产能、冶炼设备拟全部关停退出等情形,拟撤销规范公告;17家企业存在环保、安全等问题,拟责令整改;27家企业冶炼装备变化、7家企业名称变化,拟予以变更。
 
  工信部现予以公示,如有异议,需在公示期内以书面形式反馈。公示期限:2018年12月17日至2019年1月16日。
 
工信部 钢铁 企业名单 整改
工信部 钢铁 企业名单 整改
工信部 钢铁 企业名单 整改
工信部 钢铁 企业名单 整改
 
  转自:中国网财经
 

  版权及免责声明:凡本网所属版权作品,转载时须获得授权并注明来源“中国产业经济信息网”,违者本网将保留追究其相关法律责任的权力。凡转载文章,不代表本网观点和立场。版权事宜请联系:010-65363056。

延伸阅读

热点视频

性能提升、服务扩展,北斗三号基本系统建成 性能提升、服务扩展,北斗三号基本系统建成

热点新闻

热点舆情

特色小镇



版权所有:中国产业经济信息网京ICP备11041399号-2京公网安备11010502035964