全军唯一新闻学术核心期刊《军事记者》全新改版,投稿秘笈请查收


来源:中国产业经济信息网   时间:2018-12-21





  全国新闻核心期刊、全军唯一的新闻学术核心期刊《军事记者》从 2019 年第 1 期进行改版。
 
  改版主要将原 23 个栏目调整重组为 18 个,突出了4个新特点:强化理论研究、强化学术品位、强化国际视野、强化服务意识。分五大板块:新闻理论类、新闻业务类、新闻人物类、新闻信息类、新闻教育类。
 
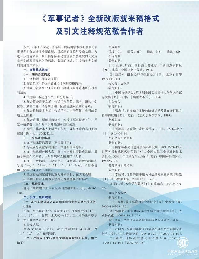
  投稿秘笈奉上,请浏览下面组图了解具体内容——
 
军事记者 改版 投稿秘笈
军事记者 改版 投稿秘笈
军事记者 改版 投稿秘笈
军事记者 改版 投稿秘笈

 
  (记者 姜兴华)
 
  转自:军事记者
 

  版权及免责声明:凡本网所属版权作品,转载时须获得授权并注明来源“中国产业经济信息网”,违者本网将保留追究其相关法律责任的权力。凡转载文章,不代表本网观点和立场。版权事宜请联系:010-65363056。

延伸阅读

热点视频

性能提升、服务扩展,北斗三号基本系统建成 性能提升、服务扩展,北斗三号基本系统建成

热点新闻

热点舆情

特色小镇



版权所有:中国产业经济信息网京ICP备11041399号-2京公网安备11010502035964