转扩!国家卫健委发布权威口罩使用指南


来源:中国产业经济信息网   时间:2020-02-02










 


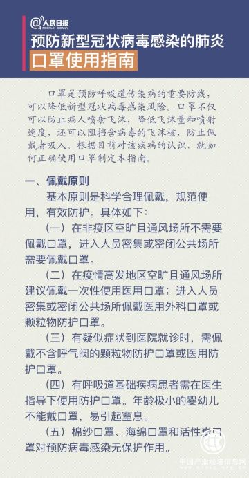
  转自:人民日报

  【版权及免责声明】凡本网所属版权作品,转载时须获得授权并注明来源“中国产业经济信息网”,违者本网将保留追究其相关法律责任的权力。凡转载文章及企业宣传资讯,仅代表作者个人观点,不代表本网观点和立场。版权事宜请联系:010-65367254。

延伸阅读

热点视频

钟南山院士谈新冠肺炎治疗:到现在没有发现有明显后遗症 钟南山院士谈新冠肺炎治疗:到现在没有发现有明显后遗症

热点新闻

热点舆情

特色小镇



版权所有:中国产业经济信息网京ICP备11041399号-2京公网安备11010502035964