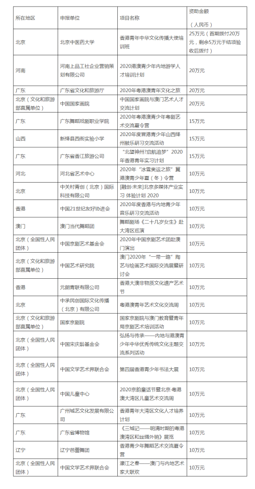
4月8日,文化和旅游部国际交流与合作局发布《文化和旅游部办公厅关于公布2020年度内地与港澳文化和旅游交流重点项目名单的通知》。据经济日报-中国经济网文化产业频道(微信号:cewenhua)了解,来自北京、河北、山西、辽宁、河南、广东等省(市)、港澳特区以及文化和旅游部直属单位、全国性人民团体申报的23个项目被评为“2020年度内地与港澳文化和旅游交流重点项目”,将获得对应的资助金,共290万元。项目名称和资助金额详见下表。
2020年度内地与港澳文化和旅游交流重点项目名单

转自:经济日报-中国经济网
【版权及免责声明】凡本网所属版权作品,转载时须获得授权并注明来源“中国产业经济信息网”,违者本网将保留追究其相关法律责任的权力。凡转载文章及企业宣传资讯,仅代表作者个人观点,不代表本网观点和立场。版权事宜请联系:010-65367254。
延伸阅读

版权所有:中国产业经济信息网京ICP备11041399号-2京公网安备11010502035964