据北京市高级人民法院微信号“京法网事”消息,21日,北京市高级人民法院发布《关于侵害知识产权及不正当竞争案件确定损害赔偿的指导意见及法定赔偿的裁判标准》(以下简称《标准》)。《标准》提出,未经许可在线播放涉案视频类作品、制品,无其他参考因素时,电影、电视剧、纪录片、动画片类作品每部赔偿数额一般不少于3万元,综艺节目视频类作品每期赔偿数额一般不少于4000元。
《标准》共八章,按照文字作品、音乐作品、美术作品、摄影作品、视频类作品及制品,以及侵害商标权、不正当竞争案件,分章规定了7类案件适用法定赔偿时的基本裁判标准以及酌情增减赔偿倍数的考量因素。
针对参考稿酬的基本赔偿标准,《标准》规定,被告未经许可通过发行图书、报刊等或者通过信息网络传播涉案文字作品,无法查明许可使用费,也无法查明出版发行数量或者下载量、阅读量的,可以参考国家行政主管部门规定的基本稿酬标准确定赔偿数额。其中,原创作品按照80元至300元/千字计算,翻译作品按照50元至200元/千字计算,汇编作品按照10元至20元/千字计算。不足千字部分按千字计算。

来源:“京法网事”微信号
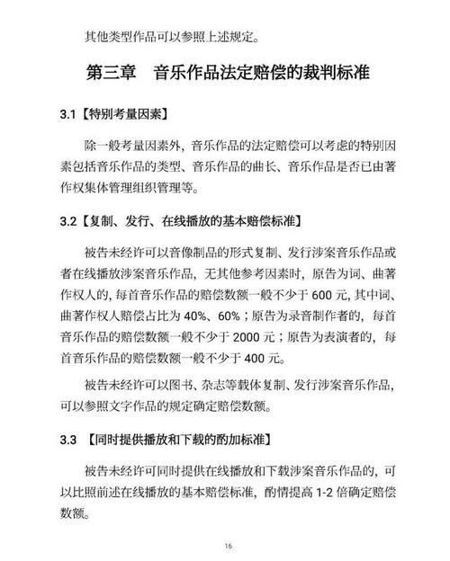
针对复制、发行、在线播放音乐作品的赔偿标准中,《标准》明确,被告未经许可以音像制品的形式复制、发行涉案音乐作品或者在线播放涉案音乐作品,无其他参考因秦时,原告为词、曲著作权人的,每首音乐作品的赔偿数额一般不少于600元,其中词、曲著作权人赔偿占比为40%、60%;原告为录音制作者的,每首音乐作品的赔偿数额一般不少于2000元;原告为表演者的,每首音乐作品的赔偿数额一般不少于400元。
针对在线播放的基本赔偿标准,《标准》提出,被告未经许可在线播放涉案视频类作品、制品,无其他参考因素时,电影、电视剧、纪录片、动画片类作品每部赔偿数额一般不少于3万元;徼电影类作品每部赔偿数额一般不少于1.5万元;综艺节目视频类作品每期赔偿数额一般不少于4000元;其他短视频类作品每条赔偿数额一般不少于2500元;录像制品每部赔偿数额一般不少于500元。
21日,北京法院还发布2019年知识产权司法保护十大案例,分别为“用于在移动通信系统中发送和接收随机化小区间干扰的控制信息的方法和装置”发明专利权无效行政纠纷案、“MLGB”商标权无效宣告请求行政纠纷案、“友阿”商标权无效宣告请求行政纠纷案、“电视剧《龙门镖局》宣传推介”不正当竞争纠纷案、“电视剧《龙门镖局》宣传推介”不正当竞争纠纷案、“《武侠Q传》游戏”侵害著作权及不正当竞争纠纷案、“电影《九层妖塔》”侵害著作权纠纷案、“小说《锦绣未央》”侵害著作权系列纠纷案、“吹牛App”侵害著作权纠纷案、“员工私制电表对外销售”侵犯商业秘密罪案。
据悉,今年是北京法院发布知识产权司法保护十大案例的第18个年头。北京高院指出,此次案例评选体现了知识产权领域打击恶意、加大保护的鲜明特点,对于充分发挥知识产权的市场价值、优化创新法治环境具有积极的促进作用。
转自:中新经纬
【版权及免责声明】凡本网所属版权作品,转载时须获得授权并注明来源“中国产业经济信息网”,违者本网将保留追究其相关法律责任的权力。凡转载文章及企业宣传资讯,仅代表作者个人观点,不代表本网观点和立场。版权事宜请联系:010-65367254。
延伸阅读

版权所有:中国产业经济信息网京ICP备11041399号-2京公网安备11010502035964