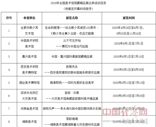
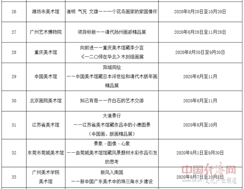
近日,文化和旅游部办公厅发布了《2020年全国美术馆馆藏精品展出季活动目录》,共35个项目入选。





文化和旅游部要求,各相关单位应根据《文化和旅游部办公厅关于印发〈2020年全国美术馆馆藏精品展出季活动方案〉的通知》(办艺发〔2020〕13号)要求,指导和支持相关美术馆按照既定方案,做好展览项目的实施工作并落实巡展计划,做好宣传推广和总结工作。同时,各相关单位应落实新冠肺炎疫情常态化防控工作要求,结合本地实际情况,指导相关美术馆制定疫情防控工作方案,毫不放松抓紧抓实抓细各项防控工作,确保展览项目安全有序实施。
转自:经济日报-中国经济网
【版权及免责声明】凡本网所属版权作品,转载时须获得授权并注明来源“中国产业经济信息网”,违者本网将保留追究其相关法律责任的权力。凡转载文章及企业宣传资讯,仅代表作者个人观点,不代表本网观点和立场。版权事宜请联系:010-65367254。
延伸阅读

版权所有:中国产业经济信息网京ICP备11041399号-2京公网安备11010502035964