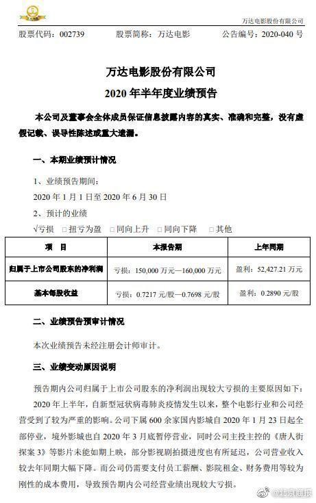
7月14日,万达电影发布2020年半年度业绩预告,报告期内,万达电影归属于上市公司股东的净利润预计亏损15亿-16亿元,较上年同期由盈转亏。
万达电影方面表示,公司下属600余家国内影城自2020年1月23日起全部停业,境外影城也自2020年3月底暂停营业,同时公司主投主控的《唐人街探案3》等影片未能如期上映,部分影视剧拍摄进度也有所延迟,公司营业收入较去年同期大幅下降。而公司仍需要支付员工薪酬、影院租金、财务费用等较为刚性的成本费用,导致预告期内公司经营业绩出现较大亏损。(一财)


转自:北京商报
【版权及免责声明】凡本网所属版权作品,转载时须获得授权并注明来源“中国产业经济信息网”,违者本网将保留追究其相关法律责任的权力。凡转载文章及企业宣传资讯,仅代表作者个人观点,不代表本网观点和立场。版权事宜请联系:010-65367254。
延伸阅读

版权所有:中国产业经济信息网京ICP备11041399号-2京公网安备11010502035964