近日,山东省临沂市沂水县一份婚俗改革倡议书引发网友热议。倡议书中提议:彩礼不要或者少要,彩礼费控制在1万元以内;婚车不超过6辆;婚宴仅邀直系亲属即可,规模不超过10桌;提倡随礼不要超过200元……
婚俗改革倡议发出后,可谓几家欢喜几家愁。在抵制高价彩礼的同时,也有声音质疑,份子钱“限高”、请客规模受限,破坏了百姓办喜事的自由,甚至让新婚夫妇入不敷出,有些矫枉过正。对此,沂水当地政府回应红星新闻记者称,倡导内容符合当地村民办喜事的习惯,并得到村民认可,这份倡议也并非强制执行。
沂水县为彩礼“限高”
当地政府:倡导内容是因地制宜,并无矫枉过正
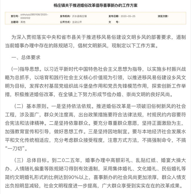
上述婚俗倡议内容出自一份名为《杨庄镇关于推进婚俗改革倡导喜事新办的工作方案》(以下称《工作方案》)。红星新闻记者查询沂水县官方网站了解到,这份文件早在今年5月25日便已对外发布。

在规范喜事新办标准上,《工作方案》中明确:在彩礼金额上,提倡不要彩礼或少要彩礼,一般不超过10000元;在婚车使用上,提倡不超过6辆婚车,不租用豪华车;在喜宴安排上,提倡男女双方直系亲属参加,喜宴每桌费用500元左右;在人情随礼上,提倡随礼不超过200元,困难户、老年户随礼不超过50元。
“份子钱不超过200元,岂不是收不回以前自己随的份子?”该倡议出台后,遭到了部分网友的异议,认为不要彩礼或彩礼过少,不匹配女方的嫁妆;喜宴限额限数量、规定份子钱数量等要求,反而会让新婚夫妇“亏本”。
对此,沂水县宣传部一名刘姓工作人员就这些质疑回应红星新闻:“我们的倡议是针对本地百姓,不面向全国推广。从实际情况来看,本地办红事还出现过高价彩礼的情况,随礼不超过200元也是正常现象。”该工作人员表示,倡议书的制定是因地制宜,并未矫枉过正。
红星新闻记者也从沂水县当地一名村民口中得知,他在去年结婚时,彩礼钱给了女方10001元,取“万里挑一”的含义。在镇上一家餐厅的婚宴请客,每桌大概在800元左右,亲朋好友大概坐了8桌上下,收的份子钱差不多有2万块。“婚礼不是买卖,份子钱大概能补上请客的钱,我们这里都是这个价格。”该村民说。对于这份倡议书,村民也表示认可。
刘姓工作人员也表示:“本地出台这一倡导,并非因为老百姓彩礼钱收得多,只是一次试点,并非当地婚俗压力太大造成。”该工作人员介绍称,这一倡导的由来,是基于山东其他城市经常爆出高价彩礼等负面消息,加之过去临沂市的“白事改革”也从杨庄镇试点出发,因此才率先做起了此次“红事改革”的倡导,同时也得到了村民的响应。那么,当地是如何具体推行婚俗改革措施的?《工作方案》表明,要充分尊重群众意愿、坚持因地制宜,充分考虑群众接受程度,不搞强制命令,不搞“一刀切”。对此,刘姓工作人员也介绍称,当地早些年已经形成了“红白理事会”这一民间组织,其作用就是对不合理、不文明的红白喜事进行监督管理:“如果有人反映办红白事有不文明的现象,那么红白理事会就会及时出面干预。”刘姓工作人员表示,这并非是政府的行政手段,也不具强制性。
至于实施此次婚俗改革倡导的目标,《工作方案》中也明确,到2025年,婚事办理中高额彩礼、婚宴大操大办、人情随礼偏重等陈规陋习得到有效遏制,采用集体婚礼、文化婚礼、民俗婚礼等简约文明婚礼形式的比例达到90%以上,群众人情支出负担明显减轻。
甜蜜的负担
多地试验婚俗改革为彩礼“限高”
“久旱逢甘雨、他乡遇故知、洞房花烛夜、金榜题名时。”对大多数中国人来说,这些都是人生中难得的喜事。然而,在现实生活中,一场恭贺新人的婚礼,往往会因为高价彩礼添上不愉快的色彩,而“随份子”也越来越成为一项不被人们待见的经济支出。
实际上,由不合理的彩礼现象引发的社会悲剧并不少见。据媒体报道,2017年11月,河南宁陵一位母亲就因儿子结婚,被女方要求买车作彩礼,最终因无法承担,母亲选择了跳河轻生。根据“一点资讯”发布的《2018年河南彩礼大数据报告》显示,河南彩礼平均为9.78万元,其中濮阳最高达到了平均13.91万。而96.41%的河南网友认为,当地彩礼价格越来越高,75.51%的网友反对给彩礼的行为。
除了高价彩礼,份子钱也成为不少人的心中之痛。在不少人眼中,随份子已不再是送祝福的表现形式,反而成为一种不得不给的经济压力。“本来不想办婚礼,但为了收回给出去的份子钱,又不得不办婚礼请回来。”北京市民刘先生表示,每逢长假,自己总会收到婚礼请柬,每次给出去的份子钱都在800元到1200元不等,一年下来,随份子茶不多要花去近万块。
实际上,为了遏制高价彩礼、实现文明办喜事,民政部在今年5月已发布《关于开展婚俗改革试点工作的指导意见》,要求开展对天价彩礼、铺张浪费、低俗婚闹、随礼攀比等不正之风的整治。如今,已有不少地方开始明文推行婚俗改革——2018年,浙江温州平阳县就下发了《婚事新办实施细则》,要求非亲人员随礼不准超过300元、婚宴白酒不超500元/瓶,其他酒水不超300元/瓶,香烟不超过60元/包,婚庆费用不超过1.5万元/场……
今年7月,福建省泉州南安新镇园内村也发布了《村规民约》:倡导红事标准单方办理不超过15桌,双方合办不超过25桌,每桌标准不超过800元;婚事礼金亲属不超过600元,一般亲邻好友不超过200元;车队不超过6辆,不准搭建大型舞台及邀请歌舞团表演;严禁索要天价彩礼,结婚彩礼倡导10万元以下,一般不超过15万元,最高不超过20万元,其中聘金4888元、喜糖10担左右、金器新衣钱6万元左右。
收高价彩礼违法吗?
律师:娘家若以高价彩礼为名不嫁女,属违法
那么,一份彩礼能否真的成为女方缔结婚姻时的底气?实际上,即将在2021年实施的《民法典》第1042条已明确规定,“禁止包办、买卖婚姻和其他干涉婚姻自由的行为。禁止结婚索取财物。”那么,彩礼钱是否还能合理收取?份子钱又该划归夫妻中的哪一方?
“《民法典》规定的是禁止以结婚名义勒索财务,彩礼钱不属于这一范畴。”北京市春林律师事务所律师庞九林向红星新闻解释,严格意义上,彩礼属于男方在自愿基础上赠予女方的聘金,因此不算强制索取的财务。“只要女方同意,彩礼钱是可给可不给的。”庞九林同时补充,尽管彩礼属于赠予形式的聘金,但如果女方父母加以干涉,以高价彩礼威胁男方,并因对方出不起彩礼钱,违背女方意愿静止女方和男方成婚,那么这在法律上就属于干涉婚姻自由,是法律不允许的。
庞九林认为,彩礼属于女方的婚前财产,哪怕夫妻双方离婚,男方也无权要求女方归还彩礼钱,且如果高额的彩礼钱系男方举债而来,那么这笔债务也属于婚前个人债务,女方在婚后理论上也无需偿还这边债务。“但实际上,现实生活中大部分情况还是夫妻双方共同偿还这笔欠债。”因此,庞九林认为,收一定金额的彩礼并无不妥,但收巨额彩礼,实际也是在增加女儿婚后的负担。
此外,对于婚宴上收取的份子钱最终归属问题,庞九林解释,根据婚姻法的规定,主要取决于婚宴由谁操办,那么份子钱最后就应该归谁所有。庞九林表示:“无论是彩礼还是份子钱,都不应成为敛财的工具,在数量上应该遵循适度原则,量入为出。”
延伸阅读:
民政部:将整治天价彩礼低俗婚闹等不正之风
民政部日前印发指导意见,将在试点地区对天价彩礼、铺张浪费、低俗婚闹、随礼攀比等不正之风进行整治,推进社会风气好转。意见指出,要大力推进婚姻领域移风易俗,传承发展中华优秀婚姻家庭文化,倡导形成正确的婚姻家庭价值取向。
全文:
为进一步推进移风易俗,加强新时代公民道德建设,形成良好社会风尚,促进婚姻幸福、家庭和谐,民政部近日印发了《关于开展婚俗改革试点工作的指导意见》。《意见》指出,要以习近平新时代中国特色社会主义思想为指导,全面贯彻党的十九大和十九届二中、三中、四中全会精神,积极培育和践行社会主义核心价值观,大力推进婚姻领域移风易俗,传承发展中华优秀婚姻家庭文化,倡导全社会形成正确的婚姻家庭价值取向,遏制不正之风,不断提升全社会文明程度和群众精神面貌,为实现中华民族伟大复兴的中国梦贡献力量。
《意见》强调,深入开展婚姻家庭辅导服务,促进婚姻幸福、家庭和谐。积极倡导和推广体现优秀中华文化的传统婚礼,不断赋予时代内涵、丰富表现形式,为增强文化自信提供优质载体。坚持以社会主义核心价值观为引领,传承发展中华优秀传统婚俗文化蕴含的人文精神、道德规范,强化道德教化作用,弘扬“风雨同舟、相濡以沫、责任担当、互敬互爱”的婚姻理念,充分发挥其在凝聚人心、引导群众、淳化民风中的重要作用。开展对天价彩礼、铺张浪费、低俗婚闹、随礼攀比等不正之风的整治,建立健全长效机制,助力脱贫攻坚,推进社会风气好转。适应现代社会家庭组织、家庭结构的深刻变化,加强以父慈子孝、夫妻和睦、兄友弟恭、长幼有序为基础的家风建设,强化孝敬父母、尊敬长辈的道德观念。
《意见》要求,要坚持问题导向、目标导向、效果导向,强化组织领导,形成层层抓试点、层层抓落实的责任体系,确保试点有序开展。要坚持顶层设计和基层探索有机结合,引导鼓励试点地区围绕试点任务先行先试、大胆创新,探索形成一批理论创新、实践创新和制度创新成果,并及时将成熟的经验做法上升为长效机制。
(来源:综合红星新闻 央视新闻 潇湘晨报)
转自:北晚新视觉网
【版权及免责声明】凡本网所属版权作品,转载时须获得授权并注明来源“中国产业经济信息网”,违者本网将保留追究其相关法律责任的权力。凡转载文章及企业宣传资讯,仅代表作者个人观点,不代表本网观点和立场。版权事宜请联系:010-65363056。
延伸阅读

版权所有:中国产业经济信息网京ICP备11041399号-2京公网安备11010502035964