6月14日,记者从市人社局获悉,大庆市创业担保贷款工作流程申领时限,由原来30个工作日缩短为11个工作日,有效缩短了创业人员申领创业担保贷款的时间。
个人申请创业担保贷款请注意5点
个人申请创业担保贷款主要分为贷款申请受理、现场调查和贷款发放3个环节。
在贷款申请受理环节中,需要申请人注意的事项包括:申领时要在创业担保贷款经办银行(简称“经办银行”)设立的网点服务窗口提交申请材料;对反担保方式为自然人保证的,由经办银行负责监督签订反担保合同,核实反担保合同是否为反担保人本人签署;申请人申请材料不齐全的,经办银行会现场一次性告知贷款申请人需要补充完善的手续及资料;申请材料齐全的,将在1个工作日内完成资料审核;人社部门及所属担保机构对贷款申请人、反担保人身份进行审核,并在1个工作日内通过网络系统向经办银行提供贷款申请人及反担保人身份审核情况。
经办银行将对申请贷款的项目进行现场调查,一般在收到人社部门贷款申请人及反担保人身份审核情况后2个工作日内完成,审核不通过的,经办银行应在1个工作日内通知贷款申请人,并告知说明原因;现场调查合格的,经办银行将贷款申请项目现场调查资料和评价情况,通过网络系统向当地人社部门所属担保机构报送;担保机构于2个工作日内出具承诺担保函,并通过网络系统向经办银行报送,不同意担保的,将会提供情况说明。
据市人社局工作人员介绍,一般经办银行收到承诺担保函后,经审核符合条件的,将在2个工作日内发放创业担保贷款,需要办理抵押等手续的可延长2个工作日,疫情及特殊情况除外。
小微企业创业担保贷款申报程序同步从简
小微企业创业担保贷款申报和个人申请创业担保贷款环节相同,也分为贷款申请受理、现场调查和贷款发放3个环节。
想申领创业担保贷款的小微企业,同样要先到经办银行设立的网点服务窗口提交申请材料,针对申请材料不齐全的,经办银行会现场一次性告知小微企业需补充完善的手续和资料。申请材料齐全的,将在1个工作日内完成资料审核,并通过网络系统向当地人社部门报送小微企业安置人员审核表及相关资料,人社部门依据《统计上大中小企业划分办法》进行审核。
记者了解到,经办银行在收到人社部门审核结果后,将在3个工作日内对申请人项目进行现场调查,审核不通过的,经办银行将在1个工作日内通知贷款申请人,并告知说明原因。
在贷款发放环节,经办银行对审核后符合条件的,应在1个工作日内发放创业担保贷款,需要办理抵押等手续的可延长3个工作日,需要注意的是,疫情及特殊情况除外。
需要申贷人注意的是,申请创业担保贷款业务,即日起可到项目所在地的经办银行窗口申请受理。
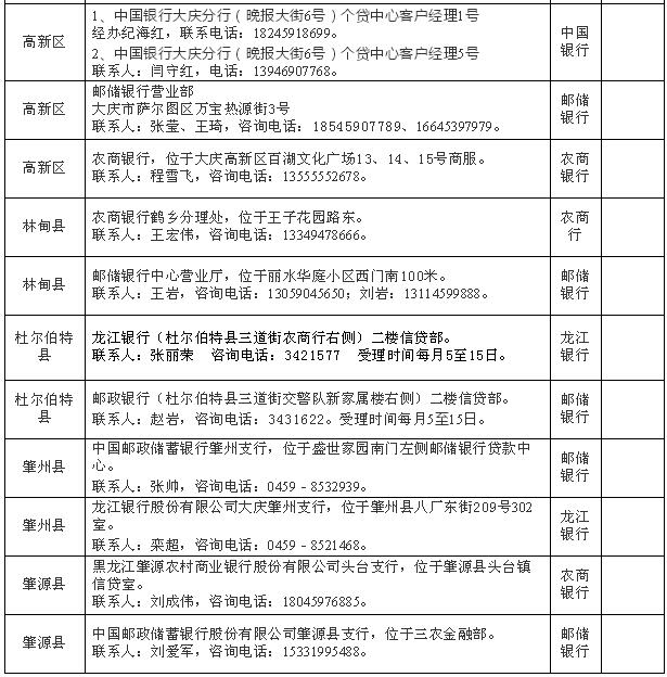
各县区经办银行地址及咨询电话


转自:大庆日报
【版权及免责声明】凡本网所属版权作品,转载时须获得授权并注明来源“中国产业经济信息网”,违者本网将保留追究其相关法律责任的权力。凡转载文章及企业宣传资讯,仅代表作者个人观点,不代表本网观点和立场。版权事宜请联系:010-65367254。
延伸阅读

版权所有:中国产业经济信息网京ICP备11041399号-2京公网安备11010502035964