无独有偶,在此之前,恒天新楚风与中国邮政在郑州等地的交车仪式也逐一顺利举行,在全国各地区地吹起一股“新能源”的风。


在本次交车仪式上,恒天新楚风共交付中国邮政40台纯电动箱式运输车,主要用于物流运输,这意味着恒天新楚风在纯电动城市物流车领域又取得了进一步的发展。


充电一次可行驶300公里,用户口中的“续航王”
纯电动物流车作为恒天新楚风的主打产品,以“智能”物流为技术核心,涉及轻卡、厢式车十余个车型,此次交车仪式上亮相的主角HQG5022XXYEV4型纯电动厢式运输车更是个中翘楚。

首先,体现在空间容量大。这款车型长4070mm,高1905mm,宽1680mm,整个内厢载货空间达到6.8立方米,可装载0.8t-1.0t货物。
其次,此款车型拥有超长续航里程,搭载了磷酸铁锂电池,电池额定电压323.2V,额定容量为130Ah,拥有超长的续航里程,充一次电可行驶300公里仅需电费30元,不仅如此,该车支持快慢充两种充电方式,慢充需要10小时,快充只则需2小时便可完成。

最后,与该款车匹配的是江苏微特利的永磁同步电机,额定功率18kW,最大功率42kW,最高车速达80km/h。此外,该车动力强,作业能力强,整车电机后置后驱,有更高的启动和加速性能,匹配自动变速系统,兼顾了高转速和大扭矩,爬坡性能较好,爬坡能力≥28度,涉水深度达到30厘米。

省钱!省心!0排放!助力绿色出行
值得一提的是,恒天新楚风重磅推出新能源货车不仅仅是因为政策的推动和赶潮流,更注重的是新能源汽车自身所具备的优势,下面大家一起来看看恒天新能源货车较传统燃油货车都有哪些优势呢?
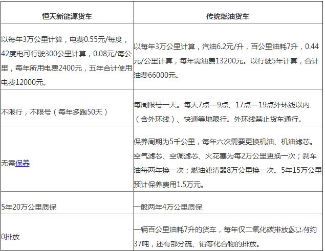
恒天新能源货车与传统燃油货车优势对比

从上面的表格中可以看出,与传统柴油货车相比,恒天新能源货车的优势主要有五点:
第一,省钱。同样的行驶里程,同样的时间,传统柴油货车的油费比恒天新能源货车电费价格多花5.5倍的钱。
第二,恒天新能源货车不限行,不限号,算下来每年能比传统的柴油货车多跑50天左右。
第三,保养方面。恒天新能源货车无需保养;然而传统柴油货车的机油、机油滤芯、空气滤芯、空调滤芯、火花塞、刹车油、燃油滤清器等都需要定期更换,光每年的保养费就高达1.5万元。
第四,恒天新能源货车5年20万公里质保,传统柴油货车一般两年4万公里质保。
第五,排放。无可厚非,恒天新能源货车是众所周知的0排放,绿色环保出行;传统柴油货车排放量大,环境污染严重。


恒天新楚风自成立以来,战略定位明确,发展思路清晰,始终践行“惠悦于民,恒达天下”的经营理念,以“业绩、规则、诚信”的核心价值观和“协同、创新、卓越”的企业精神,稳步推进各项战略措施,决心立足随州、面向全国,打造电动汽车技术一流企业!
当节能环保的新能源逐渐成为潮流,绿色城市物流逐渐成为发展趋势,中国恒天则顺应发展潮流,2014年开始向新能源进军;2015年8月,中国恒天新能源汽车研发及产业化基地项目正式落户天津高新区;2016年3月,中国恒天集团有限公司与中国工程院在北京签署战略合作协议;2016年5月,国内首条新能源电动汽车的柔性总装线——恒天新楚风年产单班1万辆的新能源生产线正式竣工投产;2016年9月,中国恒天推出“车辆+基础设施+商业模式+金融+服务城市”低碳交通解决方案。一步一个扎实的脚印才发展成为如今令人瞩目的恒天新楚风。
未来,恒天新能源将以高科技的产品研发、高标准的生产制造、高满意度的市场服务理念,从容面对新发展新机遇,追求卓越,恒达久远!
转自:环球汽车网
版权及免责声明:凡本网所属版权作品,转载时须获得授权并注明来源“中国产业经济信息网”,违者本网将保留追究其相关法律责任的权力。凡转载文章,不代表本网观点和立场。版权事宜请联系:010-65363056。
延伸阅读

版权所有:中国产业经济信息网京ICP备11041399号-2京公网安备11010502003583