
7月22日刚刚开板的科创板试点注册制,将注册制带入中国公众的视野。8月19日一则“创业板注册制改革有望加快”的消息在投资圈刷屏。正略咨询认为对于现行核准制的创业板来说,改道实行市场化程度最高的证券发行审批模式——注册制,势必成为该板块改革的大手笔。
注册制、核准制是证券市场在不同发展阶段的两大基础制度。基于投资者更成熟、更专业的基本判断,与核准制相比,注册制最重要的特征就是采用“形式审查”的审核方式,即证券发行审核机构只对注册文件进行形式上的审查,不对企业价值进行实质性判断。
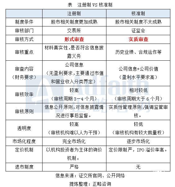
从“形式审查”出发,正略咨询发现,注册制不对企业价值进行评估,大大减少了企业定价相关的审核内容。同时,注册制放宽了对财务的硬性标准,对企业盈利状况没有要求,降低对企业历史业绩的关注,更看重企业的未来,关注企业的预期市值和营业收入状况。在发行审核的操作方面,审核职能下放到交易所,减少了审批环节,大大提高了发行效率,将核准制大于6个月的审核周期大幅缩短至3-4个月。(见表)

提炼整理:正略咨询
注册制模式将企业的价值评价权交还到“市场”手中,企业申请上市及发行审核过程中的行政监管与干预的因素大大下降,市场发挥出更大的作用,包括发行节奏、发行规模、发行价格等等都是在市场化的发行承销机制下完成的。正略咨询认为,市场化定价能有效平抑一级、二级市场之间的差价,抹去两级市场间的套利空间,使风险与收益更加对称。
因此,正略咨询认为信息披露尤其重要,是市场交易公平的基本保障,需要全面覆盖受理、审核、注册、发行、交易等所有环节,以严格的标准和程序确保信息披露的完整性、真实性、准确性、及时性,从而为各类市场交易参与方提供必要的对称信息,尽可能确保交易决策的“起点公平”。
成功的资本市场生态,应该是一个良性循环的系统。注册制在企业进入时,对盈利等硬性指标放宽了要求,对其未来发展寄予厚望的同时,也潜藏着风险。正略咨询认为,当企业后续发展不及预期、甚至存在道德问题的时候,当果断启动退市机制,资本市场不是保险箱,上市企业不能“只进不出”。否则,不仅会给投资者带来非常大的风险,还会起到负面榜样效应,更大范围内拉低科创板的整体质量。
所以,信息披露不实、未履行承诺的企业都应该强制退市。只有打造好退市制度,构造一个能上能下、有进有出的闭环,才能孕育出成功的注册制交易市场。
注册制倡导市场化机制,更需要监管与法制的保驾护航。监管机构的重心在于信息披露制度的落实,涵盖发行审核过程中以及上市后的全周期;另外,引导投资者理性参与,加强资产、投资经验、风险承受能力等方面的适当性管理。司法机构针对信息披露、公司治理、交易规则等方面更新司法理念,在尊重市场规律、权衡多方价值的基础上,完备法律法规,确定裁判标准,规范金融创新。
基于上述分析,正略咨询认为注册制主要呈现出“弱干预+强市场”、“弱审查+强信披”、“轻盈利+重潜力”、“高透明+高效率”四大特征。(如图)

提炼整理:正略咨询
注册制的实施,强化了市场的力量、自律的力量,重新划分了定价权,提高了信息透明程度,严格了退出要求。既益于投融资的便利,又确保市场交易的公平;既提高资本配置的效率,又注重投资者权益保护;既激发出市场的活力,又保障市场环境的纯净;既强调上市公司的质量,又注重企业科技实力的培育。力求实现三大平衡——投融资平衡、一二级市场平衡、新老股东利益平衡。
目前,“新生儿”科创板已经试点注册制,创业板也发出注册制改革的消息,中国股市已在踏上注册制征程。正略祝愿注册制能够有效赋能中国股市,释放更大的制度红利和交易活力,助力创业创新企业行稳致远。
本文作者:正略咨询(正略钧策集团)
转自:北国网
【版权及免责声明】凡本网所属版权作品,转载时须获得授权并注明来源“中国产业经济信息网”,违者本网将保留追究其相关法律责任的权力。凡转载文章及企业宣传资讯,仅代表作者个人观点,不代表本网观点和立场。版权事宜请联系:010-65367254。
延伸阅读

版权所有:中国产业经济信息网京ICP备11041399号-2京公网安备11010502035964