增材制造全球创新大赛路演复评展示各行业3D打印解决方案!


来源:中国产业经济信息网   时间:2018-12-04





  2018年11月27-28日,由北京市科学技术委员会、北京市丰台区人民政府主办,北京市丰台区科学技术委员会、中关村科技园区丰台园管理委员会、北京丰台科技园建设发展有限公司、中关村科技园区丰台园3D打印数字维创中心承办的2018增材制造全球创新大赛路演复评在北京举行。36个入围路演复评的项目中,最终15个具有创新性、市场发展前景的增材制造项目获得了评审专家们的青睐,赢得了终评的入场券。
 
  此次复赛既为3D打印项目提供了展示机会,也为3D打印创新技术与应用端及投融资的合作、产业链上下游的连接等搭建了桥梁。此次大赛既得到了北京市丰台区科学技术委员会、中关村科技园区丰台园管理委员会、北京丰台科技园建设发展有限公司领导的持续关注和大力支持,也得到了权威专家、各应用领域、投资人、媒体等的持续关注。
 
  主办方回顾大赛,展望3D打印发展前景
 
  从2018年8月8日大赛发布以来,主办方对大赛倾注了大量心血。中关村科技园区丰台园3D打印数字维创中心运营官姚京女士代表主办方对大赛进行了回顾。她提出,在数字化大潮当中,我们坚定认为3D打印,作为以数据为核心的新兴制造型技术,和人工智能、物联网、生命工程、区块链等新兴技术相同,必将为各个行业的发展和升级注入创新动能,并带来革命性的改变。中关村科技园区丰台园3D打印数字维创中心必将不遗余力地推广3D打印的产业化应用。


 
  国内外3D打印成果汇聚,展示3D打印应用解决方案
 
  经过严格的初评,36组项目入围路演复评阶段,其中31组来自国内,5组项目来自海外。参赛团队代表在此次路演复评中均做了精彩的项目展示,这些项目针对各行业中遇到的问题,提供了或工艺,或新材料,或技术,或应用软件,或工程方案,或拓扑优化设计等解决方案,为国内3D打印的发展带来了更多灵感与契机。此次路演复评为国内外3D打印项目搭建了交流的平台。一些参赛团队带来了3D打印实物,让评委和现场观众能近距离感受到3D打印的技术成果。
 
  各行业大咖云集,为大赛寄语
 
  本次大赛路演复评的评委均是来自各个行业的领军者和带头人以及产业和投资领域的专家,他们分别是:
 
  汽车/航空航天/模具:中国复合材料学会荣誉理事、SAMPE北京分会副主席、江苏恒神股份有限公司高级顾问沈真先生,中组部“千人计划”国家特聘专家、中国商飞北研中心副总设计师、中国商飞增材制造技术应用研究中心主任张嘉振先生,江苏恒神股份有限公司副总裁、首席技术官(CTO)陈志平先生,深圳中时资本创始人董事长吴西镇先生,以及瀚海控股集团副总裁、北京瀚海润泽科技孵化器有限公司董事?李雷先生;
 
  个性化定制及软件开发应用及3D打印培训教育:上海交通大学生命质量研究所所长王成焘先生,广州形优科技有限公司总经理侯杰先生,中关村东升科技园投资总监、深圳瑞昇基金投资总监刘阳女士,陶氏化学(中国)投资有限公司亚太区投资与业务开发部总监吉果先生,中关村科技园区丰台园3D打印数字维创中心运营官姚京女士;
 
  生物医疗:空军军医大学(第四军医大学)西京骨科医院院长、空军军医大学国际骨科教育学院院长、全军骨科研究所所长裴国献先生,深圳市先导科技产业促进中心主任、深圳市智慧医疗协会执行会长、深圳市移动通信联合会名誉会长、深圳招商引资实战平台执委会主任张希波先生,中国食品药品检定研究院医疗器械检定所生物材料室副研究员、细胞生物学博士韩倩倩女士,赢创德固赛(中国)投资有限公司北亚区风险投资总监曹尔宁先生,以及玖玖骨科CEO、联合创始人,中国研究型医院学会骨科创新与转化专业委员会副秘书长周赛先生;
 
  建筑/设计/文创:洛可可创新设计集团合伙人、深圳洛客研发供应链管理有限公司总经理、洛客联合创始人邓泽茂先生,北京东升博展投资管理有限公司副总经理颜海军先生,中建科技有限公司机关直属第一党支部书记、科技部副总经理李张苗先生,英博投资(原洪泰赋能基金)投资总监杨晓雷先生以及中关村科技园区丰台园3D打印数字维创中心运营官姚京女士。


 
  路演团队代表进行项目展示后,各位评委就项目和路演团队代表展开了交流,路演团队代表回答了评委从技术、市场及应用等方面提出的问题,评委们感慨万分,对于此次大赛给予了高度评价并为此次大赛以至于3D打印的发展发表了寄语。
 
  王成焘:此次大赛的参赛项目让我感受到了很大的震撼,让我们对3D打印产业的未来充满了希望,另外此次大赛具有很强的权威性,政府的大力支持让我们对大赛项目进一步产业化有了信心。
 
  张嘉振:此次大赛对于3D打印的技术、商业模式以及运营都有了很好地推动,在行业的互动、原材料、设备、知识产权等方面给了我们很多启发。
 
  吴西镇:3D打印作为一种新的工艺,一定要找到自己的应用场景,很多创新都是基于产业发展需求产生,由此去解决实际问题。
 
  侯杰:希望中国的3D打印无论在设备的细分领域还是在应用领域都走出自己的一条路,能在中国广泛应用。希望3D打印创业团队可以迅速成长起来。


 
  复评结果揭晓,15组项目晋级终评
 
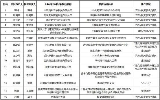
  评委按照创新性、市场规划前景分析、商业实用性论证的标准对路演复评项目进行了打分,最终评选出晋级终评的15组项目:


 
  据悉,终评将在工业和信息化部(工信部)电子科学技术情报研究所科技成果评价与推广转化服务中心进行评定,中心依据《科技成果评价试点暂行办法》等法律法规,组织行业内知名专家进行评价,并最终角逐出大赛一、二、三等奖。大赛只是一个开始,希望最终大赛获奖的3D打印项目可以快速成长,开拓出更大的应用市场,成为解决各行业实际应用问题的有力支柱。

 

  版权及免责声明:凡本网所属版权作品,转载时须获得授权并注明来源“中国产业经济信息网”,违者本网将保留追究其相关法律责任的权力。凡转载文章,不代表本网观点和立场。版权事宜请联系:010-65363056。

延伸阅读



版权所有:中国产业经济信息网京ICP备11041399号-2京公网安备11010502035964