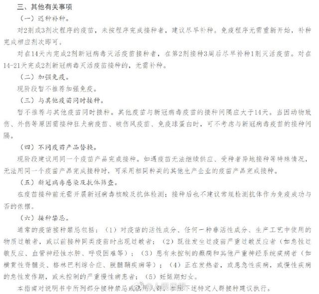
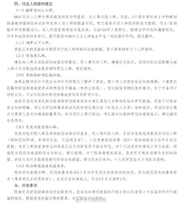
①60岁以上人群,建议接种;②既往新冠感染者可在半年后接种1剂疫苗;③暂不推荐18岁以下人群接种新冠疫苗;④其他疫苗与新冠疫苗接种间隔应大于14天;⑤女性不必仅因接种疫苗而延迟怀孕计划;⑥哺乳期女性接种后建议继续母乳喂养。




网友评论
网友:很详细!认真参考


![]()

(原标题:国家卫健委发布新冠疫苗接种技术指南)
转自:北晚新视觉
【版权及免责声明】凡本网所属版权作品,转载时须获得授权并注明来源“中国产业经济信息网”,违者本网将保留追究其相关法律责任的权力。凡转载文章及企业宣传资讯,仅代表作者个人观点,不代表本网观点和立场。版权事宜请联系:010-65363056。
延伸阅读