据市场监管总局,近年来,宣称功能食品非法添加药品、药品衍生物或类似物的违法案件时有发生,危害人民群众身体健康。
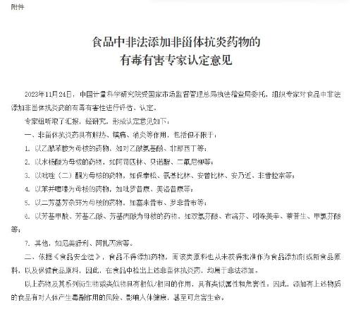
近期,总局组织山东省市场监管部门查办“青岛尚医制药有限公司涉嫌生产经营添加药品的食品案”,出具了有毒有害专家认定意见。现将《食品中非法添加非甾体抗炎药物的有毒有害专家认定意见》(见附件)发给你们,可作为案件查办中甄别有毒有害物质成分、实施定罪量刑的参考。
市场监管部门应当从速从严查处此类案件,依法吊销许可并处罚相关责任人;涉嫌犯罪的,要及时移送公安机关处理。

转自:央视网
【版权及免责声明】凡本网所属版权作品,转载时须获得授权并注明来源“中国产业经济信息网”,违者本网将保留追究其相关法律责任的权力。凡转载文章及企业宣传资讯,仅代表作者个人观点,不代表本网观点和立场。版权事宜请联系:010-65363056。
延伸阅读