国庆长假将至,各地群众也即将开启出游模式,根据交通运输部预测,今年国庆假期全国高速公路日均流量4500万辆左右,较8月以来将增长46%左右。同时,各地依然存在零星疫情,局部还存在中高风险地区。
近日,嘀嗒出行安全管理委员会举行“2021国庆安全保障工作部署会”,系统部署包括7*24小时安全值班,提前落实29项安全自查,做好应急保障,及时响应各地最新防疫政策,新推最高500万顺风车行程保险,强化安全健康出行宣导,持续强化全员信息安全意识,合计七大举措,从运营安全、疫情防控、公共安全和信息安全等四个方面,全力守护广大用户在今年国庆期间的平安出行。
落实7*24小时安全值班保障第一时间响应
在落实组织保障方面,嘀嗒出行成立国庆假期安全工作指挥小组,CEO宋中杰任主任,全面负责安全工作决策部署和协调指挥,并严格落实领导带班机制。


同时,嘀嗒出行安全管理委员会提前落实十一假期安全运营值班表,层层压实安全责任。产品、技术、客服、运营、政府事务和风控审核等部门均安排人员,作为节日期间安全运营工作第一责任人,24小时值班,全方位高效保障用户出行安全。
落实29项安全自查做好应急保障
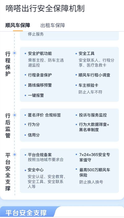
国庆前夕,嘀嗒出行围绕网络安全、信息安全、运营安全、疫情防控等四个方面进行29项安全自查,平台安全中心各项安全功能机制完好,且用户对于行程录音、安全联系人、安全护航功能、行程分享等功能等使用程度全方位提升,这将为用户假期安全出行提供更加可靠的保障。

为更有效保障用户国庆期间出行安全,维护平台良好生态,嘀嗒出行开展打击违规行为专项行动,对于人车不符、线下交易、违规多拼、作弊刷单等情节严重的违规用户,一经核实,将严厉处罚。
在应急保障方面,嘀嗒出行持续强化与上级主管部门、公安机关等的沟通联络机制,积极响应有关指示;全面提升应急小组人员能力,确保警情第一时间得到配合处理。
及时响应各地最新防疫政策,第一时间告知用户
面对各地疫情形势的动态变化,嘀嗒出行联合腾讯出行,推出了出行防疫政策查询,包含各地健康码、核酸和疫苗预约,各地风险等级查询,全国疫情地图等功能,以期让用户在出行时更加健康安心,减少不必要的麻烦。


同时,嘀嗒出行紧密响应各地主管部门的最新防控政策,及时调整业务,公司安全管理部、技术部、产品部、客服部门高效配合公安机关的流调工作。针对疫情发生及涉及地区,也通过App第一时间向用户发布疫情防控相关通告及提醒。
顺风车保险升级至最高500万强化安全健康出行宣导
近期,嘀嗒出行将顺风车公众责任险保障进一步升级,在市内行程上,单人保障上限上从30万元大幅上调至60万元,合拼单整车最高从90万大幅最高上调至240万元;而城际行程,单人保障上限从80万进一步上调至100万元,合拼单整车最高从400万上调至500万。乘客确认上车后,行程保险实时生效。
同时,嘀嗒出行将通过App,面向车主端和乘客端,发布十一出行安全指南、涵盖交通安全,平台安全功能、防疫出行等多个方面。此外通过安全轮播形势来发布出行天气、疫情和高速路况等特别提醒,并通过banner、消息推送等方式,为用户提供出行提示,以期进一步强化用户的安全出行意识。
持续强化全员信息安全意识保障用户心安出行
在嘀嗒出行看来,个人信息保护是一个合规问题,一个安全问题,更是一个用户体验问题。个人信息保护不是一个部门的责任,关乎每个部门和每位员工。为此,嘀嗒出行今年以来连续持续夯实用户信息安全保护体系、机制和流程,严格把控数据权限,并通过多种形式的培训来提升全体员工的信息安全意识。
国庆前夕,嘀嗒出行开展了主题为个人信息合规管理的全员培训,进一步强化了全体员工对于用户个人信息保护工作机制流程的理解,尤其是强化了员工对于保护用户个人信息安全的责任意识及红线意识。
临近国庆,跨城出行将增加,嘀嗒出行提倡用户积极使用安全护航、行程录音、安全联系人、路线偏移预警等各项安全功能,平台将全力保障用户信息安全,让用户出行更加放心安心。
经过七年发展,嘀嗒出行已构建完整的顺风车产品安全体系,贯穿严格准入、行前预防、行程中保护、行后监管到平台安全支撑五大领域,涵盖安全背景筛查、出行高危数据库、接单前人脸识别、安全护航功能以及行为大数据筛查等30余项创新举措。嘀嗒出行期待与广大用户、主管部门和相关部门紧密联动,全力保障广大用户国庆长假的心安出行。
转自:证券时报网
【版权及免责声明】凡本网所属版权作品,转载时须获得授权并注明来源“中国产业经济信息网”,违者本网将保留追究其相关法律责任的权力。凡转载文章及企业宣传资讯,仅代表作者个人观点,不代表本网观点和立场。版权事宜请联系:010-65363056。
延伸阅读