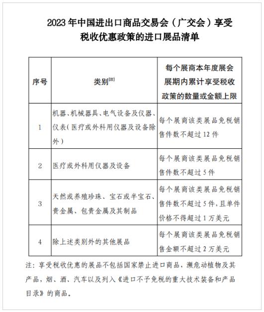
近日,财政部、国家税务总局、海关总署联合发布《关于2023年中国进出口商品交易会展期内销售的进口展品税收优惠政策的通知》(以下称《通知》),决定对2023年举办的广交会在商务部确定的展期内销售的免税额度内的进口展品免征进口关税、进口环节增值税和消费税。

《通知》明确,每个展商在本年度展会展期内累计享受税收优惠的展品类别、销售数量或金额上限按规定执行。享受税收优惠的展品不包括国家禁止进口商品,濒危动植物及其产品,烟、酒、汽车以及列入《进口不予免税的重大技术装备和产品目录》的商品。
同时,对每个展商展期内销售的超出享受税收优惠政策的展品清单类别范围或销售额度的展品,以及展期内未销售且在展期结束后又不复运出境的展品,按照国家有关规定照章征税。 展商名单及展期内销售的进口展品清单,由承办单位中国对外贸易中心或中国对外贸易中心集团有限公司向广州海关统一报送。
此外,对享受政策的展期内销售进口展品,海关不再按特定减免税货物进行后续监管。每届展会结束后6个月内,中国对外贸易中心应向财政部、海关总署、税务总局报送政策实施情况。
据了解,上述政策的出台,将有利于扩大广交会国际影响力,吸引更多国际优秀企业参展,推动建设我国全方位对外开放、联通国内国际双循环的展会平台,促进国际贸易高质量发展。
针对这一政策,业界专家表示,该政策的出台,对不断优化营商环境、推动中国经济高质量发展、支持中国进出口商品交易会具有长远意义,该政策的实施将有助于降低参展企业的成本和负担,提高其国际竞争力。同时,也能够吸引更多海外优质展品参加中国进出口商品交易会,促进我国市场的开放和产业升级。
转自:人民网
【版权及免责声明】凡本网所属版权作品,转载时须获得授权并注明来源“中国产业经济信息网”,违者本网将保留追究其相关法律责任的权力。凡转载文章及企业宣传资讯,仅代表作者个人观点,不代表本网观点和立场。版权事宜请联系:010-65363056。
延伸阅读