登录
首页
新闻
产经要闻
部委动态
时政新闻
市场环境
统计数据
政策动态
产经评论
产经分析
产经预警
海外产经
快讯
扶贫
行业
行业要闻
旅游
教育
农业
文化
消费
能源
健康
物流
通信
建筑
轻工
化工
金属
机电
综合
区域经济
各地产经
特色之乡
招商
河南
山西
四川
福建
内蒙古
黑龙江
广东
中国制造
企业
新闻
人物
责任
企业文化
营销
扶持
创新
品牌
文化艺术
要闻
文产政策
文产智库
名人访
文化名企
丝路观察
文化遗产
书画馆
文学馆
首页
新闻
产经要闻
部委动态
时政新闻
市场环境
统计数据
政策动态
产经评论
产经分析
产经预警
海外产经
快讯
扶贫
行业
行业要闻
旅游
教育
农业
文化
消费
能源
健康
物流
通信
建筑
轻工
化工
金属
机电
综合
区域经济
各地产经
特色之乡
招商
河南
山西
四川
福建
内蒙古
黑龙江
广东
中国制造
企业
新闻
人物
责任
企业文化
营销
扶持
创新
品牌
文化艺术
要闻
文产政策
文产智库
名人访
文化名企
丝路观察
文化遗产
书画馆
文学馆
国家继续对成品油价格采取调控措施
央行:开展8000亿元买断式逆回购操作
港珠澳大桥第一季度客流车流创同期...
中欧班列中通道一季度通行中欧班列...
我国进入汛期 与多年平均入汛日期一致
西十高铁陕西段供电工程通过静态验收
成渝中线高铁全线桥梁全部合龙
中国国家创新指数排名上升至世界第9位
世界化工巨头巴斯夫最大单笔投资项...
金水河公路口岸扩大对外开放通过国...
中期流动性加量投放 央行开展5000...
我国日均词元调用量突破140万亿
国家继续对成品油价格采取调控措施
央行:开展8000亿元买断式逆回购操作
港珠澳大桥第一季度客流车流创同期...
中欧班列中通道一季度通行中欧班列...
我国进入汛期 与多年平均入汛日期一致
西十高铁陕西段供电工程通过静态验收
成渝中线高铁全线桥梁全部合龙
中国国家创新指数排名上升至世界第9位
世界化工巨头巴斯夫最大单笔投资项...
金水河公路口岸扩大对外开放通过国...
中期流动性加量投放 央行开展5000...
我国日均词元调用量突破140万亿
当前位置
首页
>
文化艺术
>
要闻
>
许江:艺术教育要树立“东方学”为思想核心的文化信念
艺术教育最重要的,是要有很强的中国文化的主体精神,要树立“东方学”为思想核心的文化信念。通过美育教育培养一批人,通过这些人将凝结“东方美学”的文心发散出去,传播出去,感染他人。
2018-03-18
大数据杀熟 机票、电影票领域猫腻多
一年一度的3·15来袭,与消费者相关的话题再度推上风口浪尖。其中,互联网行业利用大数据杀熟现象也再度被热议。 有消费者表示,不管是在互联网上订购机票、酒店、还是电影票,均出现会员与非会员价格不一致的现象,与...
2018-03-18
亿元导演俱乐部里的"80后" 半数非专业出身
在国内电影票房不断冲高的同时,青年导演人才的培养问题成为业内关注的焦点,在全年51部票房破亿元的国产影片中,背后有14位“80后”导演跻身亿元导演俱乐部,产出票房77 18亿元,占全年票房26 4%。
2018-03-16
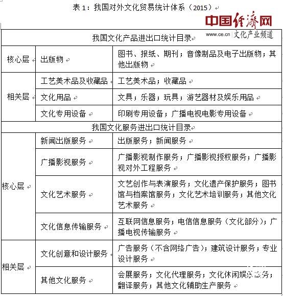
刘传军:我国发展对外文化贸易需大力调整结构
2018年2月7日,商务部通报了2017年我国对外文化贸易情况,全年我国文化产品和服务进出口总额1265 1亿美元,同比增长11 1%,其中,文化产品进出口总额971 2亿美元,同比增长10 2%;文化服务进出口总额293 9亿美元,同比增...
2018-03-16
人大代表呼吁加强网络黑主播监管消除"灰色地带"
网络主播为了吸粉和打赏,网络直播中涉黄涉暴、内容低俗化等问题频发,屡遭诟病。全国人大代表、共青团安徽省委书记孔涛针对种种直播乱象,建议进一步完善相关立法,处罚力度,促进网络直播行业健康有序发展。
2018-03-16
北京老塑料加工厂转型文化产业园 原地获新生
车行南四环路右安路,西侧可见一座挺大气的门楼,这里是“隆晟华盾文化产业园”,在变身文创园区之前,这里曾是一座塑料加工厂。
2018-03-15
国务委员王勇:文化旅游将带动行业全新升级
王勇表示,组建文化和旅游部,是为增强和彰显文化自信,统筹文化事业、文化产业发展和旅游资源开发,提高国家文化软实力和中华文化影响力,推动文化事业、文化产业和旅游业融合发展。
2018-03-15
山东发力版权产业 引导版权企业积极"走出去"
版权产业是新旧动能转换的重要因素,谢宁在节目中介绍说,为进一步提升版权创造、运用、转化能力,促进版权产业发展,根据当前关于新旧动能转化的部署要求,结合全省版权工作实际,进行了详细部署。
2018-03-15
实现乡村振兴 应注入强大的内生文化动能
乡村文化建设,是一个包括村民思想观念、道德风尚、知识素养、精神品格,以及公共文化服务和乡风文明水准等在内的系统工程。必须加强农村文化建设,尤其是改变农民思想观念,乡村振兴战略才能收到良好效果。
2018-03-15
雒树刚:让文化遗产真正“活”起来
3月13日,文化部部长雒树刚在“部长通道”上回答本报记者提问时表示,在保护好文化遗产的同时,还要利用好文化遗产,让文化遗产真正“活”起来,发挥其文化价值,发挥其教育和熏陶功能。
2018-03-15
去年亿元拍品成交额较上年翻番 齐白石作品突出
2017年度亿元拍品高达17件(套),成交额共计36 92亿元。无论数量还是成交额,均较上年翻一番,也成为亿元拍品最多的一年。
2018-03-15
上海落实“文创50条” 静安明珠影视城落地
2022年,作为落实“文创50条”第一个落地的影视基地项目的“海视界—静安明珠影视城”将崛地而起。项目建成后3年,计划引进SMG旗下及相关影视游产业类企业、战略合作企业近百家,出品一批具有影响力的影视作品。
2018-03-15
网友虚构“脑洞剧”走红 反映观众观剧诉求
最近,一位网友脑洞大开,架构了一部由袁泉、陈数、俞飞鸿、曾黎四位女演员主演的电视剧《淑女的品格》,这不仅惊动了涉及的女演员,更得到一众网友转发支持。由此,也引出了一个话题:现在剧集那么多,可观众究竟爱看什么?
2018-03-15
文化“老字号”入局,付费内容迈入情怀时代?
《三联生活周刊》联合旗下“中读”APP将原价368元的付费年卡以68元的超低“白菜价”在朋友圈刷屏。而120岁的商务印书馆、115岁的中华书局以及人民文学、人民美术等一大批文化“老字号”能否通过内容付费焕发生机?
2018-03-15
7573条
上一页
1
..
462
463
464
465
466
467
468
469
470
..
541
下一页
热点视频
科技赋能玫瑰产业升级 校企合作共筑乡村振兴新篇章
科技赋能玫瑰产业升级 校企合作共筑乡村振兴新篇章
2024年我国新能源汽车产销量均超1200万辆
各地加力“两新”政策 激发消费新活力
上半年汽车工业多项经济指标创新高
我国消费市场继续回升向好
我国粮食安全保障能力实现“三个更强”
热点新闻
新“国九条”落地两周年:五万亿分红回购与两千亿IPO融资
宏观政策提前发力 中国经济一季度实现“开门红”
挖掘潜力 扩能提质——当前我国服务业发展综述
我国种业创新体系持续健全 瞧瞧菜篮子里的新变化
共建“一带一路”彰显高质量发展底色
聚焦重大项目和民生 一季度新增专项债“靠前发力”
/pc}
微信公众号
新 闻
产经要闻
部委动态
时政新闻
市场环境
统计数据
政策动态
产经评论
产经分析
产经预警
海外产经
快讯
扶贫
行 业
行业要闻
旅游
教育
农业
文化
消费
能源
健康
物流
通信
建筑
轻工
化工
金属
机电
综合
区域经济
各地产经
特色之乡
招商
河南
山西
四川
福建
内蒙古
黑龙江
广东
中国制造
企业
新闻
人物
责任
企业文化
营销
扶持
创新
品牌
文化艺术
要闻
文产政策
文产智库
名人访
文化名企
丝路观察
文化遗产
书画馆
文学馆
关于我们
组织架构
网站声明
联系我们
网站地图
违法和不良信息举报电话 010-65367061
举报流程
版权所有:中国产业经济信息网
京ICP备11041399号-2
京公网安备11010502035964