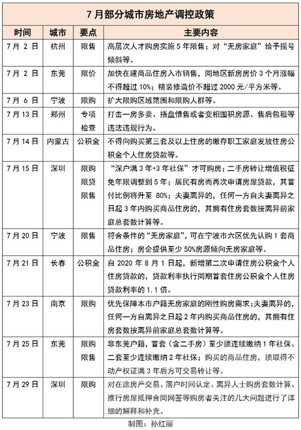
7月以来,全国各地楼市调控开始收紧并加密。据不完全统计,杭州、东莞、宁波、深圳、南京等8个城市先后对房地产调控政策“升级”。
多位业内专家向人民网房产表示,二季度以来,部分热点城市房价涨幅较高,土地市场偏热,给房地产市场带来一定不稳定预期。在多场高级别会议强调“房住不炒”的政策基调下,“防止房地产过热”“精准调控”或成为下半年房地产工作的重点。
楼市局部偏热或与“流动性”和政策预期有关
二季度以来,部分热点城市房价涨幅较高,土地市场偏热,给房地产市场带来一定不稳定预期。
“全国百城房价上涨了11%,总体上房价略偏热。”易居研究院近日公布的全国100个大中城市住宅价格报告指出,上半年虽然房屋交易行情面临冲击,但由于各类炒房资金进入等原因,房价总体上依然处于相对高的涨幅水平。
58同城、安居客发布的数据亦显示,7月全国重点监测67城新房在线均价16458元/㎡,环比上涨0.04%。较上月,7月份房地产市场找房热度有所回升,购房者信心指数环比上涨3.1%。
同时,部分二线城市房价上涨幅度较大,尤其是一些“万人摇”现象的城市,包括南京、杭州和成都等。数据显示上半年这三个城市房价同比涨幅分别为10%、11%和21%。
国务院发展研究中心发展部研究员、研究室主任刘云中向记者表示,这一轮房价上涨与流动性有关,也与对房地产市场监管放松的预期有关。事实上,也有部分城市对原有的调控政策进行了局部放松。对于部分房价上涨较快的城市,则叠加了土地供应、居民收入等因素。
打击“假落户”“假离婚”成此轮调控重点
近日,多场高级别会议重申“房住不炒”,向市场传递出明确信号。
7月24日,房地产工作座谈会强调,“牢牢坚持房子是用来住的、不是用来炒的定位,坚持不将房地产作为短期刺激经济的手段,坚持稳地价、稳房价、稳预期,因城施策、一城一策”。
7月30日,中共中央政治局会议要求,要坚持房子是用来住的、不是用来炒的定位,促进房地产市场平稳健康发展。
记者梳理发现,7月以来,多个城市围绕收紧购房资格、限制资金违规进入房地产、支持无房家庭购房、抑制投机炒房等方面进行调控。

“本轮调控中,抑投资,保刚需的特征明显。”贝壳研究院首席市场分析师许小乐表示,7月调控的城市在通过升级限购限售,打击假离婚创造首套购房资质等投机性行为的同时,注重对合理自住需求的保障,是对“房住不炒”的深刻践行。
中原地产首席分析师张大伟分析认为,本轮调控的主要特征是打三假:假落户、假离婚、假人才。整体看,调控升级是在打补丁,全国没有出现调控全面大力度升级的情况。
下半年楼市或将步入降温通道
“房地产市场虽然是地方性的,但资金的流动是全国性的,如果其它城市和地方出现类似的情形,不排除其它城市紧随收紧的步伐。”刘云中说。
中国人民大学国家发展与战略研究院城市更新研究中心主任秦虹此前在“2020半年度房地产市场趋势报告会”上指出,由于抑制房价、控制炒房的要求,需求端空间有限,因城施策多集中在供给端和人才政策两个方面。地方政府积极推地、降低购地门槛、缓解企业购地资金压力、放宽预售条件、简化审批程序等,供给端政策空间较大。
此外,各地调控政策的陆续出台,将明显影响市场走势。
贝壳研究院数据显示,7月深圳二手房成交均价环比涨幅已经明显收窄。其余城市亦将在调控后需求受限,市场放缓。
许小乐表示,从二手房市场来看,下半年楼市或将步入降温通道,均价涨幅收窄甚至可能转向下跌。一方面,7月多地加码调控,在一定程度上弱化市场预期。另一方面,年初疫情得到控制后,3-5月重点城市二手房市场成交持续环比增长,6-7月进入平台期,预计下半年仍将维持较长时间缓慢下行趋势。(记者孙红丽)
转自:人民网
【版权及免责声明】凡本网所属版权作品,转载时须获得授权并注明来源“中国产业经济信息网”,违者本网将保留追究其相关法律责任的权力。凡转载文章及企业宣传资讯,仅代表作者个人观点,不代表本网观点和立场。版权事宜请联系:010-65363056。
延伸阅读