
授牌仪式现场。
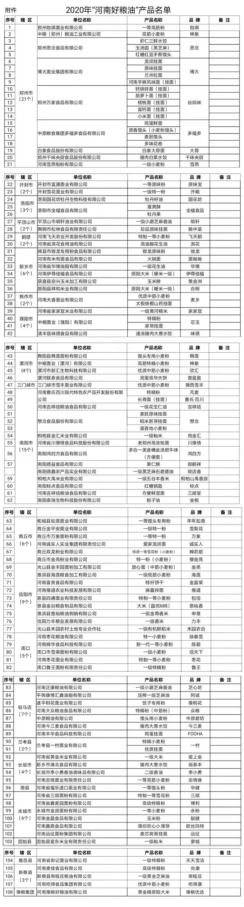
3月26日,河南粮食经济学会六届五次理事(扩大)会议暨“河南好粮油”授牌仪式在郑州举行。郑州思念食品有限公司、中原粮食多福多食品有限公司、博大面业集团有限公司、想念食品股份有限公司、河南淇花食用油有限公司等88家企业108个产品荣获2020年度“河南好粮油”产品。
会上还审议通过了学会工作报告,增补和调整了常务理事、副会长,并进行了学会主要负责人变更的投票选举。现任中原粮食集团党委书记、董事长王凯当选为学会新会长。
王凯在发言中指出,河南省粮食经济学会将积极开展理论研究,提出政策建议,做好河南省粮食和物资储备局行业管理的参谋和助手;承接上级部门工作任务,做好“好粮油”产品遴选,助力打响河南好粮油品牌;参与制定行业标准和行业发展规划,提升行业规范化、科学化管理水平,促进行业高质量发展;做好学术交流、教育培训、课题研究、成果申报、技术成果转化工作,推动学会和会员单位共同发展。
河南省粮食经济学会将致力于搭建信息交流平台、业务合作平台、品牌培育平台、人才培训平台、创新发展平台,力争用3年时间将学会建设成为产业引领有力、专业资源丰富、行业服务到位、合作交流深广、组织建设规范,具有河南粮食特色的国内知名学会,为河南省粮食实现粮食产业强省战略目标贡献新的更大的力量。
附:2020年度“河南好粮油”产品名单

(程明辉)
转自:人民网
【版权及免责声明】凡本网所属版权作品,转载时须获得授权并注明来源“中国产业经济信息网”,违者本网将保留追究其相关法律责任的权力。凡转载文章及企业宣传资讯,仅代表作者个人观点,不代表本网观点和立场。版权事宜请联系:010-65363056。
延伸阅读