登录
首页
新闻
产经要闻
部委动态
时政新闻
市场环境
统计数据
政策动态
产经评论
产经分析
产经预警
海外产经
快讯
扶贫
行业
行业要闻
旅游
教育
农业
文化
消费
能源
健康
物流
通信
建筑
轻工
化工
舆情
社会舆情
教育舆情
财金舆情
能源舆情
医药舆情
环保舆情
司法舆情
企业舆情
数据
数读先知
标准数据
定制数据
财经
聚焦
要闻
证券
基金
保险
银行
上市公司
IPO
科创板
汽车
新三板
科技
房地产
区域经济
各地产经
特色之乡
招商
山东
江苏
安徽
河南
山西
四川
福建
内蒙古
黑龙江
广东
中国制造
企业
新闻
人物
责任
企业文化
营销
扶持
创新
品牌
产经视界
资讯
产经
微视频
现场
访谈
专题
对话企业家
精准扶贫
文化艺术
要闻
文产政策
文产智库
名人访
文化名企
丝路观察
文化遗产
书画馆
文学馆
新经济
首页
新闻
产经要闻
部委动态
时政新闻
市场环境
统计数据
政策动态
产经评论
产经分析
产经预警
海外产经
快讯
扶贫
行业
行业要闻
旅游
教育
农业
文化
消费
能源
健康
物流
通信
建筑
轻工
化工
金属
机电
综合
舆情
社会舆情
教育舆情
财金舆情
能源舆情
医药舆情
环保舆情
司法舆情
企业舆情
数据
数读先知
标准数据
定制数据
财经
聚焦
要闻
证券
基金
保险
银行
上市公司
IPO
科创板
汽车
新三板
科技
房地产
区域经济
各地产经
特色之乡
招商
山东
江苏
安徽
河南
山西
四川
福建
内蒙古
黑龙江
广东
济宁
中国制造
企业
新闻
人物
责任
企业文化
营销
扶持
创新
品牌
产经视界
资讯
产经
微视频
现场
访谈
专题
对话企业家
精准扶贫
新经济
工信部:互联网应用服务自动续费前...
首款国产3CL抗新冠病毒创新药上市
云南省腾冲灌区工程开工 我国重大...
乡村建设高校联盟乡村人居环境专项...
雄忻高铁雄保段进入全面主体施工阶段
沪深港通交易日历优化4月24日正式实施
东数西算一体化算力服务平台正式上...
我国首颗超百Gbps容量高通量卫星成...
我国研发人员总量稳居世界首位
我国已批复80条跨省江河水量分配方案
调查显示:超七成受访中国企业维持...
碧水保卫战向纵深推进 全国水生态...
工信部:互联网应用服务自动续费前...
首款国产3CL抗新冠病毒创新药上市
云南省腾冲灌区工程开工 我国重大...
乡村建设高校联盟乡村人居环境专项...
雄忻高铁雄保段进入全面主体施工阶段
沪深港通交易日历优化4月24日正式实施
东数西算一体化算力服务平台正式上...
我国首颗超百Gbps容量高通量卫星成...
我国研发人员总量稳居世界首位
我国已批复80条跨省江河水量分配方案
调查显示:超七成受访中国企业维持...
碧水保卫战向纵深推进 全国水生态...
当前位置
首页
>
区域经济
>
天津集中签约36个制造业项目 总投资668亿元
上半年广东综保区进出口3021.28亿元 同比增长32.4%
海南自贸港空天信息产业迎来全新发展空间
河南:工业企稳回升是如何实现的
上半年辽宁累计工业固投同比增长15.9% 实现连续18...
今日要闻
热
福建莆田:“木兰”计划发布 大力助推企业上市融资
“河南造”汽车加速驶向全球
广东省21地市政府工作报告亮相,锚定“制造业当家”
河南不断提升产业基础能力,加快推进高水平对外开放
“向海图强”:辽宁大连着力做好海洋经济文章
稳增长顾长远 广东各地加码“新基建”
四川工业展“宏兔”:力争通过5年努力,规模突破10...
广东佛山:坚持制造业当家
青海积极探索“光伏羊”生态畜牧业新路径
京津冀交通一体化持续向纵深拓展
江苏:开放大省亮出“成绩单”和“任务书”
川渝按下“区域市场一体化”建设快进键
一城之选,澎湃当红,东海国风上院首开钜惠
一城之选 澎湃当红东海国风上院首开钜惠开盘即爆 不负厚望国风尊线:0534-8770001
2020-10-02
山东重新定调济南和青岛,“新身份”未来可期
济南和青岛,长久以来被称为“山东双子”不是没有道理。
2020-10-02
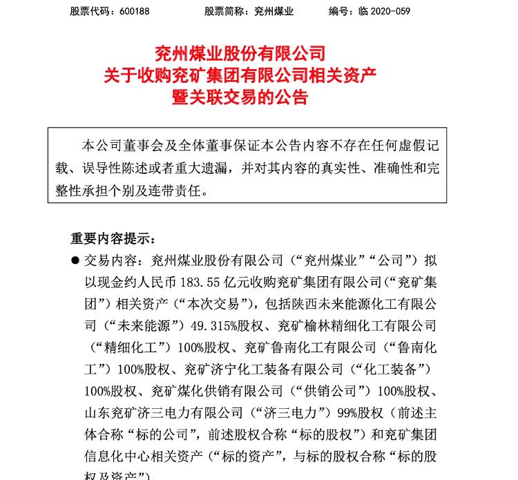
兖州煤业183亿整合兖矿集团煤化工业务
中秋、国庆双节前夕,山东国企混改又有新进展!9月30日晚间,兖州煤业(600188)发布公告称,公司拟以约183 55亿元现金收购控股股东兖矿集团相关资产。
2020-10-02
兖州煤业183亿整合兖矿集团煤化工业务
中秋、国庆双节前夕,山东国企混改又有新进展!9月30日晚间,兖州煤业(600188)发布公告称,公司拟以约183 55亿元现金收购控股股东兖矿集团相关资产。
2020-10-02
青岛10大商贸企业长假首日实现销售额2.1亿元
记者今天从青岛市商务局获悉,黄金周首日,青岛市消费市场运行平稳,全市10大重点商贸监测企业(集团)实现销售额2 1亿元,与去年同期持平。
2020-10-02
“双节”假期首日 济南市A级景区接待游客18.816万人次
国庆假期第一天,恰逢国庆节、中秋节双节同庆,共迎家国团圆。济南市文化和旅游局推出一批特殊时期、富有特色的文旅融合新产品。
2020-10-02
“双节”假期首日 济南市A级景区接待游客18.816万人次
国庆假期第一天,恰逢国庆节、中秋节双节同庆,共迎家国团圆。济南市文化和旅游局推出一批特殊时期、富有特色的文旅融合新产品。
2020-10-02
畅享文化生活,涵养家国情怀
国庆,神州欢腾;中秋,万家团圆。10月1日,国庆节与中秋节“喜相逢”,江淮儿女和全国人民一起沉浸在国庆的欢乐与中秋团圆的幸福之中。在严格落实疫情防控措施的同时,全省各地集中推出一系列丰富多彩的“文化大餐”,城乡群...
2020-10-02
黄山之巅,五星红旗冉冉升起
10月1日清晨,在黄山迎客松、西海广场、天海广场、云谷广场、西海观光缆车站等地,来自五湖四海的游客和黄山风景区工作人员共同举行升国旗仪式,庆祝共和国71岁华诞。
2020-10-02
河南豆制品加工业发展论坛举办 "把脉"腐竹产业发展
9月28日上午,河南省豆制品加工业发展论坛在郑州举行。专家学者和企业代表济济一堂,围绕如何推进河南豆制品加工业转型升级做了发言和探讨,并为河南腐竹产业发展定下“调子”:绿色生态、细分品类、集群发展。
2020-10-02
郑州2020年第三批重大项目集中开工 209个项目总投资1503.2亿元
推进项目建设,增创发展优势。9月29日,郑州市2020年第三批共209个重大项目集中开工。
2020-10-02
开放山西 加速崛起
“十三五”期间,我省坚持以习近平新时代中国特色社会主义思想为指引,坚持“四为四高两同步”总体思路和要求,牢固树立内陆和沿海同处开放一线的理念,积极融入“一带一路”大商圈,落实稳外贸稳外资政策,加快开放平台建设,...
2020-10-02
引江济淮在建“个头最高塔柱”封顶
记者从市重点局获悉,9月29日上午,引江济淮新桥大道桥梁工程顺利实现塔柱封顶。据了解,这是现阶段引江济淮在建项目中“个头最高”的塔柱。
2020-10-02
“把大凉山寄给世界”四川省脱贫攻坚主题展开幕
9月29日,“把大凉山寄给世界”四川省脱贫攻坚主题美术书法摄影作品展在四川美术馆开幕。
2020-10-02
123426条
上一页
1
..
2608
2609
2610
2611
2612
2613
2614
2615
2616
..
8817
下一页
热点视频
前两个月工业经济稳定恢复,企业利润同比继续保持增长
前两个月工业经济稳定恢复,企业利润同比继续保持增长
突破6万亿美元 2021年我国外贸进出口规模再创历史新高
政策协同发力 做好“十四五”时期就业工作
高质量发展稳步推进 中国经济基本面持续向好
“十三五”期间我国高技术制造业增长迅猛
广西崇左:“中国糖都”的甜蜜变化
热点新闻
科技强国建设开启新阶段
激活农村内需 畅通城乡经济循环
三步“登天” 中国载人航天底气源于自立自强
数字化智能化改造深入推进 传统产业升级升链升活力
京畿大地起宏图——推进京津冀协同发展9周年综述
科技创新成为引领现代化建设的重要动力
/pc}
热点舆情
硅料供应偏紧 多晶硅价格持续上涨
我国首个生态保护监管规划印发
把博物馆文化带回家
视频平台“教授开讲” 知识的大众化传播不必正襟危坐
推动分级诊疗和医联体建设 国家卫健委发文推广三明经验
明星当高校教师,为何遭质疑
/pc}
微信公众号
新 闻
产经要闻
部委动态
时政新闻
市场环境
统计数据
政策动态
产经评论
产经分析
产经预警
海外产经
快讯
扶贫
舆 情
社会舆情
教育舆情
财金舆情
能源舆情
医药舆情
环保舆情
司法舆情
企业舆情
行 业
行业要闻
旅游
教育
农业
文化
消费
能源
健康
物流
通信
建筑
轻工
化工
金属
机电
综合
区域经济
各地产经
特色之乡
招商
山东
江苏
安徽
河南
山西
四川
福建
内蒙古
黑龙江
广东
济宁
中国制造
企业
新闻
人物
责任
企业文化
营销
扶持
创新
品牌
文化艺术
要闻
文产政策
文产智库
名人访
文化名企
丝路观察
文化遗产
书画馆
文学馆
财 经
聚焦
要闻
证券
基金
保险
银行
上市公司
IPO
科创板
汽车
新三板
科技
房地产
产经视界
资讯
产经
微视频
现场
访谈
专题
对话企业家
数 据
数读先知
标准数据
定制数据
精准扶贫
中央政策解读
部委扶贫举措
扶贫要闻
扶贫典型
扶贫产业
扶贫人物
扶贫乱象
新 经 济
聚焦
金融科技
消费零售
在线教育
地产服务
出行服务
专题报道
关于我们
组织架构
网站声明
联系我们
人员招聘
友情链接
邮箱登录
编辑查询
违法和不良信息举报电话 010-65363056 65363079
举报流程
版权所有:中国产业经济信息网
京ICP备11041399号-2
京公网安备11010502035964