山西省人民政府办公厅近日下发通知,要求做好复制推广自由贸易试验区第六批改革试点经验工作。国务院安排部署的第六批复制推广事项共37项,结合实施范围要求和具体条件,山西省复制推广31项。
投资管理领域
包括出版物发行业务许可与网络发行备案联办制度、绿色船舶修理企业规范管理、电力工程审批绿色通道、以三维地籍为核心的土地立体化管理模式、不动产登记业务便民模式、增值税小规模纳税人智能辅助申报服务、证照“一口受理、并联办理”审批服务模式、企业“套餐式”注销服务模式、医疗器械注册人委托生产模式等9项。
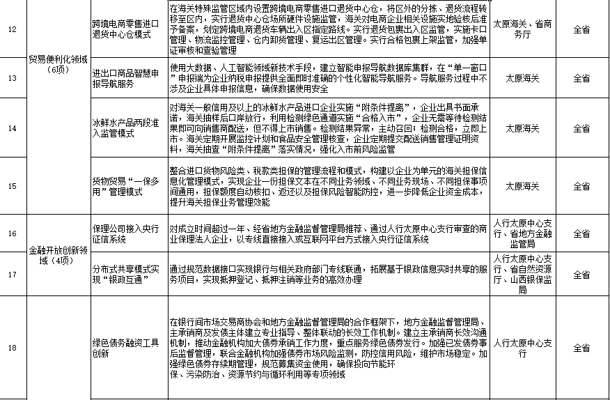
贸易便利化领域
包括“融资租赁+汽车出口”业务创新、飞机行业内加工贸易保税货物便捷调拨监管模式、跨境电商零售进口退货中心仓模式、进出口商品智慧申报导航服务、冰鲜水产品两段准入监管模式、货物贸易“一保多用”管理模式等6项。
金融开放创新领域
包括保理公司接入央行征信系统、分布式共享模式实现“银政互通”、绿色债务融资工具创新、知识产权证券化等4项。
事中事后监管措施
包括“委托公证+政府询价+异地处置”财产执行云处置模式、多领域实施包容免罚清单模式、海关公证电子送达系统、商事主体信用修复制度、融资租赁公司风险防控系统、大型机场运行协调新机制等6项。
人力资源领域
包括领事业务“一网通办”、直接采认台湾地区部分技能人员职业资格、航空维修产业职称评审、船员远程计算机终端考试、出入境人员综合服务“一站式”平台等5项。
特定区域
包括二手车出口业务新模式1项。




转自:山西日报客户端
【版权及免责声明】凡本网所属版权作品,转载时须获得授权并注明来源“中国产业经济信息网”,违者本网将保留追究其相关法律责任的权力。凡转载文章及企业宣传资讯,仅代表作者个人观点,不代表本网观点和立场。版权事宜请联系:010-65363056。
延伸阅读