一、瑜伽运动概述
1、瑜伽的起源及引进
瑜伽起源于古印度,是古印度六大哲学派别中的一系,在近代由印度传至欧美后,欧美国家将瑜伽与科学结合,论证了其健身的有效性,弱化了宗教的部分,使其成为一种健身运动。
二十世纪八十年代中期,为提升民众健康,我国将瑜伽作为一种运动形式引入,相比于其他运动(慢跑、篮球、健身等),瑜伽更注重身体机能与心理状态的调节与统一,能够很好缓解现代都市快节奏、高强度的工作生活给居民带来的身体及心理上的疲劳。
2、瑜伽主流类型
瑜伽主要分为两大类别:古典瑜伽与现代瑜伽。
古典瑜伽是所有瑜伽之源,包括哈他瑜伽、冥想瑜伽、智瑜伽、业瑜伽、王瑜伽以及昆达里尼瑜伽等古印度六大传统瑜伽流派;
现代瑜伽(瑜伽运动)则是为了顺应现代生活方式和节奏,在古典瑜伽基础上加以改良或简化而形成的新型瑜伽,包含流瑜伽、热瑜伽、阴瑜伽、孕产瑜伽、高温瑜伽、空中瑜伽、康复理疗瑜伽、艾扬格瑜伽、阿斯汤加瑜伽等。
二、瑜伽行业市场现状
1、市场规模
1)瑜伽场馆规模达42350家,低线城市开始崛起
数据显示,2021年中国瑜伽场馆规模达到42350家,主要集中在经济相对发达的地区,一线城市竞争相对饱和,新一线及二线城市发展迅速,并有向低线城市发展的态势。
2)课程与服务驱动瑜伽行业稳健发展,预计2022年市场规模达503亿
受2020年疫情爆发的波及,以线下团课为主营业务的瑜伽服务不得不暂停业务或转型线上,而部分资金薄弱的中小型瑜伽馆受限于成本压力选择退出,导致2020年瑜伽市场规模下滑,但仍保持在387亿元水平。

未来,随着用户群体健康意识的提升,瑜伽服务与理念的进一步普及,在课程与服务的价值驱动下,预计在2022年瑜伽行业规模将达到503亿元水平。
3)用户规模:数百万中重度用户和七千万泛用户共存
2021年中国专业瑜伽场馆的重度核心用户,预计在300-350万人左右,用户规模较小但粘性很高;通过健身房、在线课程服务等方式进行稳定瑜伽习练的中度用户约在300万以上;瑜伽泛用户群体,即虽然没有购买付费课程,但对瑜伽有基本认知,购买过瑜伽用品,通过免费课程、瑜伽视频练过瑜伽的人群,规模庞大,2021年至少7000万人以上。因此,中国瑜伽行业未来用户拓展空间广阔。
2、产业链:以课程服务为中心,包括瑜伽用品、教练培训、SaaS服务
瑜伽行业以课程服务为中心,衍生出一条包括瑜伽用品、教练培训、SaaS服务在内的产业链。

1)线下瑜伽馆、健身房等是瑜伽行业的主体单位,如梵羽国际瑜伽、PURE瑜伽、远古瑜伽、琥珀瑜伽、天心国际瑜伽舞蹈机构等,提供包括:线下课程、线上课程、教练培训、瑜伽用品及其他衍生服务(如餐饮、美妆、母婴等)等综合服务;纯线上APP,如Keep、每日瑜伽等,为用户提现在线瑜伽服务。
为用户提供线上线下融合服务的实体门店以及纯线上APP,共同构成了目前的瑜伽课程服务市场,满足众多瑜伽习练用户、爱好者日益增长的社交、课程需求。
2)瑜伽教练是瑜伽行业的核心资源,教练及其课程质量是衡量瑜伽服务的重要标准,也是形成高粘性客群的关键因素。
3)SaaS服务系统为线下瑜伽馆等提供解决方案和软件服务,如泛知识场景数字化服务商创客匠人,基于微信公众号、小程序、APP、PC端搭建线上知识店铺,助力瑜伽馆、瑜伽院校等提供线上课程服务,拓展线上商业模式,经营私域流量。
4)瑜伽用品供应商, 如lululemon、奥义等,为瑜伽服务提供增值空间。
三、6大驱动力,推动行业快速发展
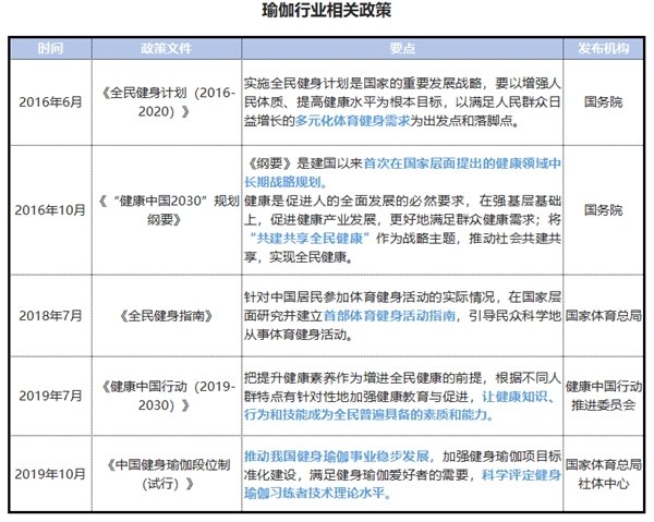
1、国家政策持续加码
国家对全民健身持续加码,从政策层面激励瑜伽健身产业稳步发展。

2、居民健身需求日益增长
根据艾瑞数据,近一年具备运动行为的人群中有22%参与过瑜伽/普拉提类运动,瑜伽习练已成为我国居民一种重要的运动方式。此外,调研显示瑜伽运动受到90后人群的偏爱,他们的运动诉求以减肥塑形为主,且追求健身运动的时尚感和社交性。
3、女性消费崛起,推动瑜伽习练风潮
随着收入的提升和生活方式的升级,女性消费力正在不断崛起,“她经济”时代来临。据艾瑞咨询数据显示,2020年,68%女性运动健身爱好者参与过瑜伽习练,由于女性消费者在消费动机和产品选择上更注重“自我表达”与“分享”,因此极大程度推动了瑜伽习练的风潮。

4、体育产业增长迅速,带动瑜伽快速发展
2020年中国体育产业报告显示,体育产业目前已成为我国经济转型和高质量发展的重要引擎。体育产业蓬勃发展,带动包括瑜伽在内的健身休闲业,向多样化、个性化、时尚化转变,以社区、商业圈、城市综合体为主体的个性化专业化健身场所逐渐普及。
5、技术手段升级,助力瑜伽行业服务类型多元化
新一代信息技术的投入与应用对瑜伽运动起到了促进作用:
1)直播丰富了瑜伽的教学形式,最大程度优化教练资源,降低了学习成本及场地限制;
2)线上平台连接了需求端与供给端,通过提供课程预约、交友分享、电商购物等全平台服务,提升用户粘性;
3)智能服饰、可穿戴设备等智能技术应用,可以辅助用户对个人运动数据以及体征情况进行及时监测,让个人运动管理更加科学有效。
6、疫情影响:短期利空,长期利好
1)从短期来看, 新冠疫情爆发以来,以线下团课为主营形式的瑜伽服务受到严重波及,进入2至6个月不等的业务暂停期;部分经营不善、规模过小、资金支持不足的场馆面临退出市场;大型企业消课受到影响,部分场馆转战线上服务以平稳度过这段特殊时期。
2)从长期来看, 综合实力较强、具备多元化变现方式的瑜伽企业得以留存,并可择机逆势扩张,更好的课程质量以及更全面的线上商业模式探索,有利于整个行业的良性发展。
3)在疫情影响下, 城市居民的健康意识进一步提升,用户对包括瑜伽在内的健身服务关注度提升,大量泛用户涌进线上瑜伽课程,通过健身APP等线上平台接触瑜伽,瑜伽品牌和课程得到更好的宣传。
四、中国瑜伽行业商业模式
1、线下运营模式:主要靠口碑传播
线下瑜伽馆主要依靠口碑传播,通过老会员转介绍的方式实现纳新。
2、线上运营模式:构建完整运营链条,精准引流获客
打通线上的瑜伽服务供应商,提供会员服务、社交分享、内容互动、渠道引流、电商购物等多个环节。
例如,一方面提供直播课、视频课、线上答疑、课程提醒、饮食建议等服务,增强用户粘性;一方面多渠道跨平台引流,加速内容变现,同时将线上用户导流至线下场馆。
五、中国瑜伽行业发展趋势
1、用户群体持续扩大,未来主要竞争将在二三线城市
不同城市线的用户需求表现醋不同特征,品牌需探索不同打法:
一线城市市场相对成熟但竞争激烈,有能力推出差异化、个性化和创新性产品的头部品牌更有优势;二三线城市的用户消费升级需求上升,预计是未来瑜伽付费用户规模扩大的主要来源之一;低线城市和下沉市场将由小型场馆和个人工作室引领市场探索工作。
2、学院派教练的优势将在未来体现,国家层面的认证力度上升
国家体育总局社体中心于2020年4月发布《中国健身瑜伽教练员管理办法(试行)》,将健身瑜伽教练员等级分为:初级、中级、高级和国家级四个级别,不同等级的教练员均需要掌握相应的瑜伽理论知识与教学实践能力;此外,国家级瑜伽教练员还需具备扎实的学术研究能力。
学院派教练是定向培养的瑜伽应用型专门人才,具备专业化、系统化的瑜伽基本理论知识与教学实践能力,未来在职业资格认证方面或将更加具备竞争优势。
3、以瑜伽服务为起点,精细化运营是瑜伽品牌未来发展的关键
近两年,瑜伽泛人群和核心人群数量均有显著提升,各类用户群需求之间的差异化特征也越来越大。伴随人群规模的增长,瑜伽馆的课程品类也在趋于多样化。
能否实现精细化运营是瑜伽品牌未来发展的关键因素之一:通过创客匠人等技术服务商,搭建数字化平台,简化课程预约流程,优化会员管理体系,结合会员的不同需求为其提供更加精准、个性化的综合服务体验,从而提升用户粘性、延长用户生命周期、降低获客成本。
4、围绕女性消费,从瑜伽扩展到其他业务,建立本地化女性服务生态圈
随着收入水平的提高,女性消费者越来越注重生活品质的提升与生活方式的转变,新时代女性更加追求自身的全方位养护(如:瑜伽健身、护肤保养、美容仪器、保健品以及健康代餐等)。未来,围绕女性消费,建立以瑜伽课程服务为核心、美妆、时尚、母婴、餐饮等周边衍生服务为辅的本地化女性综合服务生态圈,将是瑜伽品牌吸引消费者、打造品牌效应的关键竞争要素。
转自:艾瑞网
【版权及免责声明】凡本网所属版权作品,转载时须获得授权并注明来源“中国产业经济信息网”,违者本网将保留追究其相关法律责任的权力。凡转载文章及企业宣传资讯,仅代表作者个人观点,不代表本网观点和立场。版权事宜请联系:010-65363056。
延伸阅读