随着企业对财会岗位求职者的实操技能要求不断提高,CEA企业会计师证书逐渐火热。那么备考CEA企业会计师证书要学习哪些内容?持有CEA企业会计师证书就业前景如何?
CEA企业会计师证书学习过程中匹配的课程和软件如下:

经过培训的学员可以掌握行业做账八大业务能力,资金业务能力、资产业务能力、成本费用业务能力、往来业务能力、薪酬业务能力、收入业务能力、税务业务能力、综合操作能力。掌握八大能力模型可以获得:
1、快速获得九大行业账账务处理方法,
2、熟练掌握好会计记账软件操作流程
3、获得1-2年工作经验,胜任企业记账会计、总账会计岗位
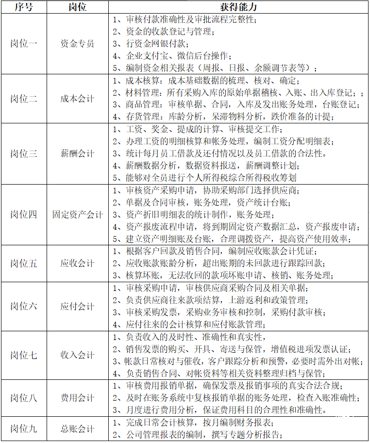
同时也可以掌握九大岗位的业务能力:

持有CEA企业会计师(实务方向)初级证书的财会人员,可以选择出纳岗位,由于出纳岗位不受行业的限制,因此全行业出纳岗位都可就业。

持有CEA企业会计师(实务方向)中级证书的财会人员,可以选择出纳岗位,财务核算会计岗位。所选择的行业包括商贸零售业(含电商)、交通运输业、餐饮酒店业、工业制造业、旅游业、软件行业、教育行业等七大热门行业。可选择的财务核算岗位,包含费用会计、收入会计、成本会计、往来会计、税务会计、资产会计、总账会计等九大岗位。能够实现常见行业、常见岗位的全覆盖。

持有CEA企业会计师(实务方向)高级证书的财会人员,既可以选择出纳岗位、财务核算岗位,还可以选择管理会计岗位,包含预决算岗位、财务分析岗位、内部控制岗位、内部审计岗位,财务主管、财务经理等企业管理会计相关方向。实现财务核算与管理会计多向求职选择。

转自:艾瑞网
【版权及免责声明】凡本网所属版权作品,转载时须获得授权并注明来源“中国产业经济信息网”,违者本网将保留追究其相关法律责任的权力。凡转载文章及企业宣传资讯,仅代表作者个人观点,不代表本网观点和立场。版权事宜请联系:010-65363056。
延伸阅读