近年来,随着人均可支配收入提高、人口老龄化趋势加速、居民健康意识的增强,国内医疗器械市场需求持续增长。作为一家主要从事血液净化及病房护理领域医用高分子耗材等医疗器械的研发、生产与销售的高新技术企业,宁波天益医疗器械股份有限公司(以下简称“天益医疗”)即将踏上资本市场。
在业绩上,天益医疗营收稳步增长,净利润受口罩业务影响有所波动。同时,天益医疗期间费用率低于行业均值,特别是销售费用率大幅低于同行业可比公司,内部管控能力出色。天益医疗的核心竞争优势包括多元化的销售渠道、完善的产品质量保障体系、成熟稳定的生产工艺、技术与研发优势、品牌优势和管理团队优势。随着募投项目的实施,天益医疗的研发、技术水平和核心产品的竞争力将进一步提升,其未来发展值得期待。
一、老龄化及医疗保健支出增加带动刚性需求扩大,行业市场规模稳步增长
需先了解的是,天益医疗是一家主要从事血液净化及病房护理领域医用高分子耗材等医疗器械的研发、生产与销售的高新技术企业。
近年来,随着国内人口老龄化加剧,医疗需求增加;人均医疗保健支出持续增长,对一次性医疗器械需求不断增大;血液透析患者人数持续增加,大病医保政策逐步落实,国内血液净化及病房护理类医疗器械市场需求持续扩大。
首先,国内人口老龄化加剧,老年病引发的肾脏病医疗需求增加。
据国家统计局统计,2017-2021年,国内65岁及以上人口分别为1.58亿人、1.67亿人、1.76亿人、1.91亿人、2.01亿人,占全国人口的比例分别为11.4%、11.9%、12.6%、13.5%、14.2%,老龄化进程加快。

伴随国内人口老龄化的加剧,高血压、糖尿病等老年病引发的肾脏病发病人数以及住院病人将呈现持续增长态势,对血液净化和病房护理需求量不断扩大,进而拉动市场持续增长。
其次,国内卫生总费用持续增加,人均医疗保健支出持续增长,对一次性医疗器械需求不断增大。
据东方财富Choice数据,2016-2020年,国内卫生总费用分别为4.63万亿元、5.26万亿元、5.8万亿元、6.52万亿元、7.22万亿元。

在国民经济水平不断提升的背景下,国内人均医疗保健消费支出持续增长。2016-2020年,国内人均医疗保健消费支出分别为3,351.74元、3,783.8元、4,148.1元、4,656.7元、5,112.34元。

卫生总费用及人均卫生费用的快速提升,为国内医用耗材等医疗器械行业提供了广阔的发展空间。
最后,血液透析患者人数持续增加,医保政策逐步落实,市场容量扩大。
2016-2020年,国内血透患者分别为44.74万人、52.45万人、57.94万人、63.27万人、69.27万人。

得益于关于大病医保支付相关政策进一步落地,并覆盖了城乡居民,在大部分地区血液透析费打包收费,医保报销约70-90%,国内血液透析的市场需求进一步得到释放。
由此,国内血液净化及病房护理类医疗器械市场规模不断增加。
在体外循环血路领域,国内体外循环血路市场规模从2015年的5.4亿元增加至2019年的9亿元,期间年均复合增长率达到13.4%。预计到2024年,国内体外循环血路市场将达到16.1亿元,期间年均复合增长率将达到12.4%。
在无菌加湿吸氧装置领域,随着人口老龄化、住院病人的增加,国内无菌加湿吸氧装置市场规模稳步增加。据弗若斯特沙利文数据,国内无菌加湿吸氧装置市场规模从2015年的6.6亿元增加至2019年的9亿元,期间年均复合增长率达到8.1%。预计到2024年,国内无菌加湿吸氧装置市场将达到12.9亿元,期间年均复合增长率将达到7.4%。
未来,随着人均可支配收入提高、人口老龄化趋势加速、居民卫生健康意识的增强,国内医疗器械市场需求将持续增长,进而带动天益医疗产品需求的持续增长。
二、营收稳步增长主营业务突出,期间费用率低于行业均值
观其业绩,近年来天益医疗营业收入稳步增长,净利润受口罩业务影响有所波动。
据招股书,2018-2021年,天益医疗的营业收入分别为2.58亿元、3.16亿元、3.79亿元、4.15亿元,净利润分别为4,457.79万元、6,320.38万元、8,714.95万元、7,829.2万元。

需要说明的是,上述2021年数据系经立信会计师审阅的财务数据。2021年净利润减少主要系口罩销售量逐步下降,口罩业务毛利同比大幅减少。
于此同时,报告期内,天益医疗的主营业务收入占营业收入的比重均超过 96%,主营业务突出。
2018-2020年及2021年1-6月,天益医疗的主营业务收入分别为2.5亿元、3.12亿元、3.65亿元、1.73亿元,分别占当期营业收入的比重为96.92%、98.79%、96.32%、97.01%。2018-2020年,天益医疗的主营业务收入年复合增长率为20.75%。
另一方面,天益医疗的期间费用率低于行业均值,内部管控能力优秀。
2018-2020年及2021年1-6月,天益医疗的期间费用分别为4,141.2万元、5,515.4万元、6,238.44万元、3,169.6万元,分别占当期营业收入的16.04%、17.44%、16.47%、17.79%,占比保持稳定。
同期,天益医疗同行业可比公司江西三鑫医疗科技股份有限公司(以下简称“三鑫医疗”)、广州维力医疗器械股份有限公司(以下简称“维力医疗”)、上海康德莱企业发展集团股份有限公司(以下简称“康德莱”)的期间费用率均值分别为22.1%、25.36%、21.81%、23.35%。

其中,天益医疗的销售费用率大幅低于同行业可比公司。
2018-2020年及2021年1-6月,天益医疗的销售费用分别为1,258.8万元、1,417.63万元、702.42万元、373.28万元,占各期营业收入的比重分别为4.88%、4.48%、1.85%、2.09%。
同期,天益医疗同行业可比公司三鑫医疗的销售费用率分别为12.13%、14.08%、7.4%、7.69%;维力医疗的销售费用率分别为9.93%、12.39%、8.6%、12.47%;康德莱的销售费用率分别为8.16%、10.06%、11.48%、11.44%。上述三家公司的销售费用率均值分别为10.07%、12.18%、9.16%、10.53%。

据招股书,天益医疗销售费用率低于同行业平均水平主要是由于:(1)天益医疗销售区域较为集中,境内客户主要集中在长三角地区,境外客户也主要运送至宁波及上海港;(2)天益医疗销售规模小于可比公司,因此,天益医疗销售人员数量及薪酬金额小于可比公司。(3)天益医疗产品质量稳定,品牌知名度高,主要经销商均是与其保持常年合作的客户,产品推广费用低。
可以看出,近年来,天益医疗的业绩持续增长,主营业务突出,经营情况良好。同时,天益医疗期间费用管控出色,特别是销售费用率远低于行业均值。
三、销售渠道多元化构筑渠道壁垒,体外循环血路市场份额居前
作为国内较早专注于医用高分子耗材等医疗器械领域的企业之一,天益医疗拥有不俗的品牌影响力,被列为建议支持的国家级专精特新“小巨人”企业。同时,天益医疗的“天益好”商标被浙江省工商行政管理局认定为“浙江省著名商标”。
在血液净化耗材领域,天益医疗的体外循环血路、一次性使用动静脉穿刺器等主要产品是国内较早一批投产的血液净化医用耗材产品之一;CRRT型体外循环血路是国内极少数获得该治疗模式的管路注册产品。目前,天益医疗已成为体外循环血路领域的主要供应商之一。
根据弗若斯特沙利文公司的相关研究报告,按照产品的销售量排名,2019年天益医疗在国内体外循环血路市场份额居前,市场占有率为16.1%,在国内市场同行业可比公司中具有强大的竞争力。
经过多年的市场积累,天益医疗构建了多元化的销售渠道,形成渠道壁垒。该壁垒是天益医疗巩固其行业地位的重要保障。
首先,天益医疗的产品已覆盖全国31个省、市、自治区及亚洲、欧洲、北美、南美、非洲等国家和地区。
其次,天益医疗与费森尤斯医疗、百特医疗、美敦力、尼普洛等血液净化行业内的国际巨头公司保持着多年稳定且持续增长的业务合作。同时,天益医疗与美国新生儿喂食市场排名第一的NeoMed建立了稳定的合作关系。
其中,费森尤斯医疗、百特医疗、美敦力均为世界500强企业,费森尤斯医疗和百特医疗在血液净化领域处于世界领先地位,美敦力是全球医疗器械市场的龙头企业。同时,天益医疗是费森尤斯医疗与百特医疗国内的体外循环血路唯一供应商。NeoMed专注于开发创新的肠内收集和输送产品,以满足低体重、新生儿和小儿患者的特殊喂养和药物剂量需求。2019年,NeoMed在美国新生儿喂食市场排名第一。

值得一提的是,2021年下半年,天益医疗新增日本客户日机装株式会社,合同累计向天益医疗采购体外循环血路400万套,累计金额为1,272万美元。
再次,通过长期产品临床技术交流,天益医疗与超过400家三级甲等医院、1,000家公立医院及医生建立并保持了良好的沟通渠道。
最后,天益医疗建立了及时高效的产品配送渠道,能够确保终端医院的采购需求得到及时响应。
四、产品线丰富质量优异,工艺水平成熟稳定形成核心优势
好产品是一个企业价值观的具体表现,是企业的信仰,是企业所有内在的努力的结果。天益医疗坚持以客户需求为导向进行新产品研发,不断丰富产品线,同时根据客户反馈对体外循环血路等核心产品进行持续改进。
目前,天益医疗已形成以血液净化产品为主、病房护理产品为支撑的综合医疗器械产品体系。其主要产品包括血液净化装置的体外循环血路、一次性使用动静脉穿刺器、一次性使用一体式吸氧管、喂食器及喂液管等。
其中,天益医疗的体外循环血路产品具有114种规格型号,满足了不同治疗模式、临床使用习惯及机器适配性等多样化的临床需求,基本型、CRRT专用型覆盖了血液透析和CRRT等治疗方式,在市场竞争中具有重要作用。



目前,天益医疗已开始着力于血液透析浓缩物和中心静脉导管、连续性肾脏替代血液透析治疗装置及配套管路、不含DEHP增塑剂聚氯乙烯材料血液透析管路、一次性使用经鼻肠营养导管、一次性使用胃肠营养输注管路等新产品的研发,以持续丰富自身的产品线。
同时,作为医疗器械耗材,产品质量关系到人民群众的生命和健康,天益医疗对产品质量始终严格把控,对产品质量的控制贯穿于产品研发、生产及销售等各环节,并形成了较为完善的产品质量保障体系,进一步增强了客户粘性。
在国内,天益医疗已通过EN ISO13485:2016质量管理体系认证,并取得24项国内医疗器械注册/备案证书,其中第II类医疗器械注册证17项,第III类医疗器械注册证7项。天益医疗的主要产品血液净化装置的体外循环血路、一次性使用动静脉穿刺器、一次性使用一体式吸氧管被评为“浙江省优秀工业产品”。
在国外,天益医疗的产品质量获得国际认可。天益医疗已通过FDA企业备案,部分产品已通过欧盟CE认证与FDA产品列名,表明其产品已经达到当地的准入标准,获得权威机构及业内企业的认可。
此外,优异的产品质量亦离不开成熟稳定的生产工艺。医用耗材产品品种繁多,工艺结构与流程各不相同,对工艺技术要求较高,成熟稳定的工艺水平能够提升产品质量,提高生产效率。为此,天益医疗投入大量资源进行工艺技术的研发和改进,并逐步形成核心优势。
在高精度注塑、高精度导管挤出等关键生产工艺环节,天益医疗积累了丰富的经验,以注塑环节为例,天益医疗通过模具设计与改进,在保持注塑件高精度和高稳定性的基础上,实现模具的多穴数,提高注塑产品的生产效率、尺寸精度以及批次稳定性。
在自动化生产设备的配置与应用过程中,天益医疗结合产品的生产工艺流程,打造出具有特色的自动化生产平台。
五、研发费用率呈走高态势,产品关键技术指标领先行业主流凸显创新能力
一直以来,天益医疗将技术研发作为企业的核心竞争要素之一,始终予以资源投入的优先保障。
2018-2020年及2021年1-6月,天益医疗的研发投入金额分别为898.1万元、1,607.24万元、1,597.36万元、1,012.28万元,研发投入占比分别为3.48%、5.08%、4.22%、5.68%,整体呈走高趋势。

在研发团队建设方面,天益医疗组建了具有丰富实践经验的专业研发团队。
截至2021年6月30日,天益医疗拥有研发人员105名,占员工总数的比例为11.09%。研发人员专业背景覆盖高分子材料加工工程、药学、化学工程与工艺、生物技术、机械设计制造及自动化等多种类学科。
值得一提的是,天益医疗的“领头羊”董事长兼总经理吴志敏在医疗器械行业有30年工作经验,长期致力于血液净化器材的研发和设计工作。参与制定了两项国家行业标准;取得了6项发明专利;作为项目负责人,目前正在主持宁波市工业重大专项“血液透析浓缩物和中心静脉导管研究及其产业化”项目的研发工作。
凭借持续的研发投入和专业的研发团队,天益医疗取得了丰硕的研发成果。截至2021年12月9日,天益医疗拥有28项专利,其中发明专利8项,实用新型专利17项,外观设计专利3项。
同时,天益医疗也掌握了众多核心技术。目前,天益医疗掌握泵管设计技术、测压配件设计技术、臭氧灭菌技术、特殊的进出气口设计技术、微晶气泡发生装置技术、注塑模具的精密化技术、高速高精密注塑工艺与技术、注塑零部件超声焊接与热熔技术、高精度导管挤出成型工艺技术、自动化生产平台技术、高精度自动检测与统计分析技术等十三项核心技术。
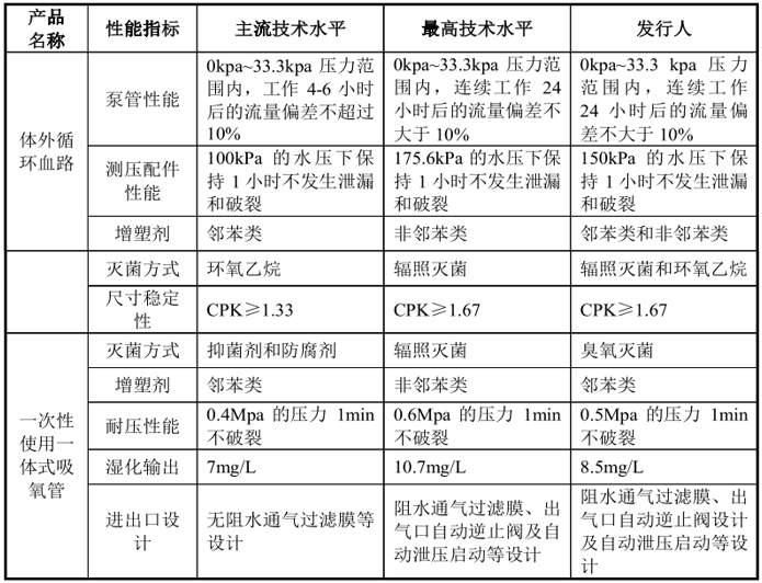
需要指出的是,天益医疗产品及其核心技术与目前主流技术水平相比具有明显优势,而与国内最高技术水平基本相当。
在体外循环血路领域,天益医疗体外循环血路的泵管性能、测压配件性能、增塑剂、灭菌方式及尺寸稳定性领先于同行业主流技术水平。其中,体外循环血路的泵管经过0~50℃的耐温测试后,并在常温状态下泵管在承受0~-250mmHg(0kpa~33.3 kpa)动脉收缩压,在以200mL/min的转速连续工作24小时后的流量偏差不大于10%,使用不出现裂变现象,达到血液透析的血液流量持续稳定,高于行业平均水平。
病房护理领域,天益医疗一次性使用一体式吸氧管的灭菌方式、耐压性能、湿化输出及进出口设计领先于同行业主流技术水平。

此外,天益医疗作为起草单位之一,参与国家行业标准《心血管植入物和人工器官血液净化装置的体外循环血路(YY0267-2008)》、《血液透析及相关治疗血液净化装置的体外循环血路(YY0267-2016)》的制定,天益医疗董事长兼总经理吴志敏在这两项标准中担任主要起草人之一。参与该行业标准制定反映了天益医疗在体外循环血路领域的技术优势。
未来,天益医疗将以现有血液净化耗材业务为基础,带动血液净化领域其他产品的发展,提升整体市场份额,打造一家以血液净化耗材为核心,病房护理耗材为支撑的国际一流医用耗材综合服务商。(南国/作者 杨起超 时风/编审)
转自:金基研网
【版权及免责声明】凡本网所属版权作品,转载时须获得授权并注明来源“中国产业经济信息网”,违者本网将保留追究其相关法律责任的权力。凡转载文章及企业宣传资讯,仅代表作者个人观点,不代表本网观点和立场。版权事宜请联系:010-65363056。
延伸阅读