近日,“美容仪价格崩盘”的消息在各大社交平台热度居高不下,曾经的亚洲销量之王美容仪Refa暴跌20倍。

另一方面某些头部美容仪品牌在各大博主直播间以低价“清库存”的方式抛售。其中以色列家用美容仪品牌,某T首当其冲,博主直播间的价格与官方旗舰店的价格相差5-6倍,堪打“骨折”。

究其背后清仓大甩卖原因,由于(2022年)3月国家药品监督管理局将射频治疗仪、射频皮肤治疗仪划入三类医疗器械管理。新规马上在明年4月就正式实施,四月以后没有拿到认证的仪器将不能继续售卖。美容仪某T品牌在此时“清库存”,意味并不打算拿到新备案。也有不少热心的网友发现某T家射频仪并未开始做三类医疗器械证的备案工作。

一、美容仪市场价格大跳水,真的能捡漏?
家用美容仪市场即将规范化已经是不争的事实。当下美容仪“大跳水”真的能捡漏?个人建议,面对低价清库存,消费者更需谨慎,不打算拿到新备案究竟是因为真的要换赛道还是因为产品本身不合规,无法进入安全性要求的“械字号”赛道?细思极恐。

二、美容仪行业即将规范化
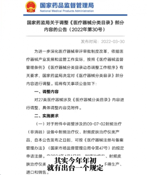
2022年4月,国家药品监督管理局在《国家药监局关于调整〈医疗器械分类目录〉部分内容的公告(2022年第30号)》中明确表示,射频治疗(非消融)设备中射频治疗仪、射频皮肤治疗仪类产品由二类调整为三类器械监管。
《公告》明确,自2024年4月1日起,未依法取得医疗器械注册证不得生产、进口和销售射频治疗仪、射频皮肤治疗仪类产品。2023年4月12日,国家药监局医疗器械技术审评中心发布的《射频美容设备注册审查指导原则》也对射频美容设备的注册申报、注册审查进行了详细说明。
根据我国《医疗器械监督管理条例》规定,第三类医疗器械是植入人体;用于支持、维持生命;对人体具有潜在危险,对其安全性、有效性必须严格控制的医疗器械。因此,生产第三类医疗器械,应当通过临床验证,且临床验证应当在省级以上人民政府药品监督管理部门指定的医疗机构进行。
这意味着美容仪将会有明确的界定。野蛮生长了十年、规模近百亿元的美容仪行业,将迎来大洗牌。同时美容仪产品将会更加安全和有效,同时意味着美容仪行业的门槛在很大程度上被拉高,一批不合格的产品以及企业将退出市场。
三、新规慎严,仅5个品牌取得临床试验备案!
新规对于美容仪产品规范约束十分严格,很多以往销量火爆的美容仪都没法通过审核。
据悉,截至今年(2023年)12月,雅萌,觅光这些有外资参股的品牌在进行备案申报,老国货品牌已知的玛丽仙一家取得临床试验备案。
换句话说,国货品牌玛丽仙美容仪以及其它几个外资参股的品牌真正开始了三类医疗器械证的注册申报工作。
那些骨折式‘跳水清库存”的国外美容仪品牌,不是准备跑路就是在准备跑路的路上了。
2024年将成为家用美容仪市场的分水岭,国外的美容仪品牌退市,美容仪市场将更加正规化。
国货品牌早已崛起,在未来越来越健康的市场环境下,像玛丽仙这种为代表的国货品牌将会走进更多消费者眼前。
转自:中国网
【版权及免责声明】凡本网所属版权作品,转载时须获得授权并注明来源“中国产业经济信息网”,违者本网将保留追究其相关法律责任的权力。凡转载文章及企业宣传资讯,仅代表作者个人观点,不代表本网观点和立场。版权事宜请联系:010-65363056。
延伸阅读