摘要:医美依托医学技术满足美容需求,在信息技术革新与消费观念升级中快速兴起。服务从传统整形外科拓展至无创美容、激光护肤、形体管理等多元领域。大数据精准匹配需求,助力消费者科学决策,进一步释放市场潜力。监管完善推动行业向标准化迈进。随着品质生活需求提升与可支配收入增长,行业长期前景广阔。
1.医美行业概述
医美是医疗美容的简称,医疗美容是通过医学手段,包括药物、仪器及手术等,以达到改变人体外部形态、色泽及部分改善其 生理功能,增强人体外在美感为目的。医美包括五官美容、美体美容,皮肤美容、无创美容、口腔美容、其他美容。

随着人们审美观念的变化、悦己理念的渗透、轻医美市场教育的提升和监管的不断加强,越来越多的消费者对轻医美表现出了较高的接受度和较强的消费意愿。根据腾讯TMI2024年数据,未来一年有34%的消费者有轻医美消费计划(同比增长了36%),其中约1/3(10.9%)的群体为轻医美“新鲜血液”。据观察,这些新鲜血液主要来自于年轻人、男性、下沉市场消费者等群体。除了客群拓展,消费者随着审美的变化而产生的需求的进阶与裂变,在经济波动大背景下催生出的理性消费的态度,共同推动轻医美市场经历变革与创新;以注射类市场为例,针剂材料日益丰富、适应症持续拓展、产品种类不断裂变、产品质量更加专业。

2.医美产业链
医美产业链可分为上游产品和器械、中游服务机构、下游获客平台,上下游格局相对稳定,而中游环节以私立民营为主,目前处于群雄逐鹿的品牌力迸发期。医美上游在大部分药品按三类医疗器械证监管,加之光电仪器技术门槛较高的基础上,龙头效应凸显;下游垂类平台中,新氧凭借亿级下载量亦遥遥领先。上游医美耗材、原料生产商从事透明质酸、肉毒素、胶原蛋白等原料及终端产品的生产,由于行业技术壁垒较高,是医美产业链中毛利率最高的一环;医美器械制造商主要从事激光美容器械的研发和生产。中游医美机构,包括公立医院的整形外科、皮肤科,以及民营医疗美容机构。

医美上游的进入门槛较高,产品涉及一定的技术问题,且技术好坏在一定程度上会影响产品质量与医美效果的好坏。医美注射产品属于 III 类医疗器械,面临严格的监管,自研和引进产品上市前均需要进行临床试验,需要经过严格的审批才可以上市。
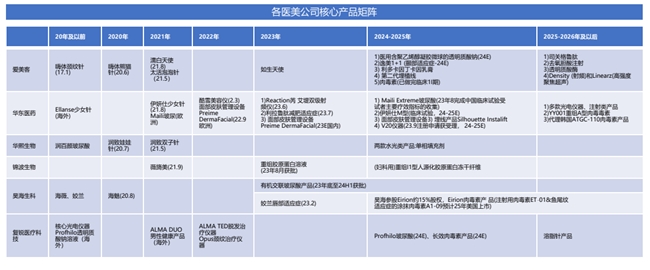
上游厂商都在打造完整的产品矩阵,未来需要关注产品矩阵丰富度和竞争力。22-23年大单品上新有限,多为光电类仪器,华东利拉鲁肽作为国内首个减肥适应症GLP-1产品受关注。2024-25年多款新品有望贡献增量,如爱美客-肉毒素、华东医药-玻尿酸/再生产品伊妍仕M型、昊海生科第四代有机交联玻尿酸、复锐医疗科技-长效肉毒/玻尿酸等。

医美下游的竞争较为激烈,且同质化严重。根据新氧及前瞻产业研究院数据,2022 年医美下游服务商中 71%的机构为私人诊所或美容院,15%的机构为中小型连锁,仅有 6%为大型连锁。根据艾媒咨询数据,规模较大的头部连锁机构门店数量可以达到 30 家左右,而根据艾尔建&德勤《中国医美行业 2023 年度洞悉报告》,中国医美机构的总数量在 2 万家以上,行业的集中度非常低。因此下游对上游的议价能力较弱,下游项目的价格竞争对上游产品的出厂价影响有限。
3.医美行业市场规模平稳增长,医美渗透率进一步提升
中国医美行业整体呈现较为平稳健康的增长趋势。中国医疗美容市场自2017年起,以每年17.5%的复合增长率增长至2021年的近1,900亿规模,而从2022年起,预计后续增长稍有放缓,以每年15.2%的复合增长率持续增长,预计2026年整个医美市场将达到近4,000亿的市场规模,较2021年规模翻番。
长期来看医美行业渗透率提升。2022年中国医美项目渗透率为4.5%,较日本11.3%、美国17.2%和韩国22.0%仍有较大提升空间在2023年医美终端消费仍处于复苏节奏中、消费需求自然增长速度略缓的背景下,市场更加认可新品布局带来的驱动作用。

4.医美合规经营的政策引导预期下,行业有望进入良性发展阶段
近年来,医美行业在快速扩张中暴露出资质参差、虚假宣传、价格不透明等问题,制约着市场健康发展。在此背景下,国家对医美合规经营的引导力度持续加码——通过完善监管框架、细化行业标准、强化执法监督等政策组合拳,推动行业向规范化、专业化转型。政策导向下,机构合规意识显著提升,无序竞争逐步减少,资质审核、服务定价、信息公示等环节日益透明;消费者权益保护机制同步完善,安全底线与消费信任同步筑牢。随着政策红利的释放与市场机制的优化,医美行业正加速告别“野蛮生长”,迈向以安全为基、以诚信为本、以质量为核的良性发展新阶段,最终实现经济效益与社会效益的协同共赢。
5.医美行业投资逻辑与个股梳理
医美依托医学技术满足美容需求,在信息技术革新与消费观念升级中快速兴起。服务从传统整形外科拓展至无创美容、激光护肤、形体管理等多元领域。大数据精准匹配需求,助力消费者科学决策,进一步释放市场潜力。监管完善推动行业向标准化迈进。随着品质生活需求提升与可支配收入增长,行业长期前景广阔。
相关个股:爱美客、华熙生物、朗姿股份、华东医药等。
风险提示:竞争加剧风险、经济波动带来消费压力风险、监管政策变动风险。
参考资料:
1.2024-7-4中银国际证券——上游厂商景气度持续,打开“外卷”空间
2.2025-6-5艾瑞咨询——中国注射类医美行业研究报告
3.2025-1-6华福证券——政策提振预期,情绪价值消费崛起
4.2022-11-23华安证券——医美与化妆品行业的同与不同?
(风险提示:四川大决策投顾分享的内容旨在为您梳理投资方向及参考学习,不构成投资建议,不作为买卖依据,您应当基于审慎原则自行参考,据此操作,风险自担!)
转自:中国网
【版权及免责声明】凡本网所属版权作品,转载时须获得授权并注明来源“中国产业经济信息网”,违者本网将保留追究其相关法律责任的权力。凡转载文章及企业宣传资讯,仅代表作者个人观点,不代表本网观点和立场。版权事宜请联系:010-65363056。
延伸阅读