近期,国际SCI期刊《Journal of Ethnopharmacology》最新发表研究,为困扰众多女性的盆腔炎性疾病后遗症( Sequelae of pelvic infammatory disease, SPID )带来了治疗新希望!
首次明确提出并科学验证了妇科千金胶囊治疗SPID的“分期治疗”创新理念:在疾病前期强力抑菌抗炎,控制感染;在后期重点进行组织修复并预防恶变;且全程改善患者免疫力,促进整体康复。这一突破性理念为优化SPID临床治疗提供了新方向。
SPID是一种妇科常见病,常伴随多种并发症和后遗症,严重威胁女性身心健康。现代医学治疗主要依赖抗生素,但存在远期疗效不确切、可能引发抗生素耐药及二重感染等风险。
妇科千金胶囊作为临床治疗SPID的一线中成药,由千斤拔、金樱根、穿心莲等八味中药科学组方,集抑菌、抗炎、组织修复和免疫调节四大功效于一体,疗效显著。
此研究由湖南中医药大学林丽美教授团队联合千金药业完成,发表的研究论文《New idea of Fuke Qianjin capsule in treating sequelae of pelvic inflammatory disease: Anti-inflammatory in the early stage and reparative in the later stage》(《妇科千金胶囊治疗盆腔炎性疾病后遗症的新理念:早期抗炎,后期修复》),不仅系统阐述了上述“分期治疗”理念,更深入揭示了其发挥作用的潜在机制,为该药的临床应用提供了更坚实的科学基础。

【实验设计】
体外抑菌实验:
雌性SD大鼠随机分为正常组(CON)、模型组(MOD)、阳性药头孢曲松钠组(CFT, 140mg/kg)、妇科千金胶囊低剂量组(FKQ-L,0.216g/kg)、妇科千金胶囊高剂量组(FKQ-H,0.432g/kg),每组10只。适应性喂养3天后,妇科千金胶囊按规定剂量灌胃7天;头孢曲松钠组在感染前12h开始给药1次,感染6h后再给药1次,继续给药1天;此后,除空白组给予双蒸水外,其余组选致90%大鼠死亡的混合菌液(金黄色葡萄球菌、大肠杆菌、粪肠球菌、摩氏摩根菌和解脲支原体,浓度为1.5×109 cfu/mL)感染大鼠。观察和记录各组大鼠感染后的状态和死亡数,计算死亡率。
SPID模型建立与治疗:
SD大鼠随机分为对照组(CON),假手术组(SHAM)、阳性药康妇炎胶囊组(KFY, 0.324 g/kg)、阳性药头孢克洛分散片组(CEC, 0.0675 g/kg)、妇科千金胶囊组(FKQ, 0.432 g/kg)组,每组20只。为同步发情周期,所有大鼠经皮下注射0.2 mL苯甲酸雌二醇注射液,连续5-7d。大鼠采用机械损伤加混合菌(解脲支原体:大肠杆菌:金黄色葡萄球菌=2:2:1)配制成浓度为1×108cfu/mL的混合菌液诱导SPID模型。各药物组按规定剂量连续灌胃给药21d和28d。
【结果】
1、妇科千金胶囊对SPID致病菌的抑制作用:
从图1可以看出CON组存活率为100%,排除了饲养环境以及溶剂等其他因素引起大鼠的死亡。MOD组24h死亡率为90%,说明混合菌感染模型建立成功。CFT组和FKQ组大鼠存活率均有所提高,说明妇科千金胶囊对SPID致病菌感染的大鼠有一定治疗效果。

图1 大鼠生存曲线图
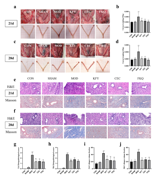
2、妇科千金胶囊对SPID大鼠炎性病变的保护作用:
通过对各组大鼠给药21d和给药28d的子宫组织进行观察,CON组大鼠子宫及输卵管未见明显变化;MOD组大鼠子宫肿胀,色泽暗红,弹性减弱,宫体及输卵管与盆壁形成致密粘连(图2a和c);子宫指数明显升高(图2b和d);给药FKQ、KFY和CEC明显改善这种情况。同时,我们观察到MOD组子宫内膜完整性遭到破坏,腺体数量减少,在内部损伤部分可见大量炎性细胞浸润(图2e和f),病理评分显著增加(图2g和h)。FKQ减少了组织病理改变。Masson染色结果如图2e和f所示,胶原纤维是呈现蓝色,而暗红色则是肌肉、黏膜和血管。CON组子宫内膜间质中有少量蓝色胶原纤维,排列整齐,而MOD组可以见到大片的纤维组织增生的现象。阳性药KFY组、CEC组和FKQ组可以抑制胶原纤维的形成,减少组织纤维化面积(图2i和j)。综上,21d和28d出现了不同程度子宫组织损伤和纤维化,前期子宫红肿、内膜脱落、炎性浸润更加严重,而后期组织纤维化更加严重,提示机体前期炎症反应更加剧烈,炎症未及时清除导致机体后期严重的修复失调。

图2 FKQ对SPID大鼠炎性病变的保护作用
3、妇科千金胶囊抑制SPID大鼠炎症反应和组织损坏:
如图3a-d所示,与CON组相比,MOD大鼠血清中TNF-α、IL-6、VEGF和TGF-β1水平明显升高(P<0.01)。KFY、CEC和FKQ治疗后,上述因子释放量较模型组明显减弱(P<0.01)。
另外,我们发现FKQ对SPID大鼠前期血清中TNF-α和IL-6的抑制率分别为41.78%和82.78%;对后期为35.43%和62.80%(图3e和f),这提示FKQ在SPID前期表现出更强的抗炎能力。FKQ对SPID大鼠前期血清中VEGF和TGF-β1的抑制率分别为13.87%和55.64%;对后期为47.68%和61.99%(图4g和h),提示FKQ在SPID后期表现出更强的促组织修复能力。

图3 FKQ对SPID大鼠炎症反应和组织损伤的影响
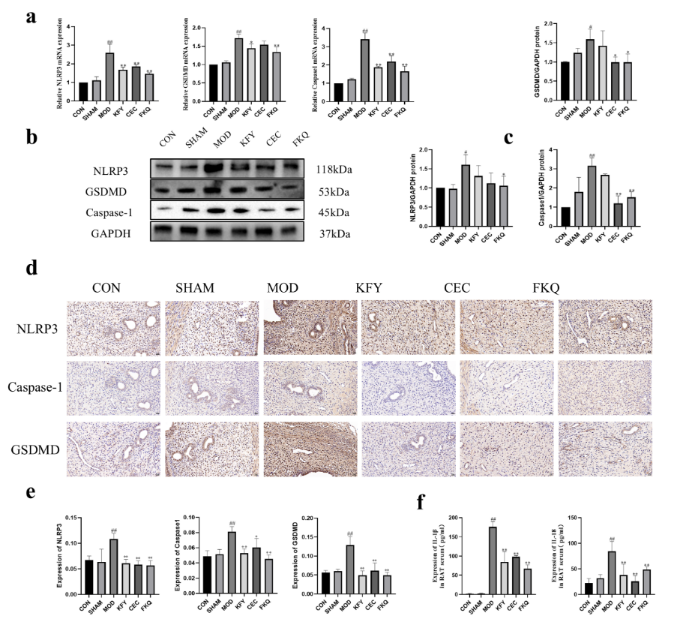
4、妇科千金胶囊抑制SPID大鼠前期NLRP3相关蛋白和因子的表达:
qPCR结果显示(图4a),MOD组大鼠子宫组织中NLRP3、Caspase-1和GSDMD mRNA表达上调(P<0.01),经KFQ干预后,三种mRNA水平均下调(P<0.05)。
WB结果显示(图4b-c),MOD组大鼠子宫组织中NLRP3、Caspase-1和GSDMD蛋白表达上调(P<0.05),经KFQ干预后,上述蛋白表达均下调(P<0.05)。
免疫组化结果与WB结果一致(图4d-e),FKQ组NLRP3、Caspase-1和GSDMD蛋白表达较模型组明显降低(P<0.05)。
另外结果显示(图4f),SPID大鼠血清中IL-1β和IL-18释放显著升高(P<0.01),经KFQ治疗后降低(P<0.01)。上述结果表明FKQ可能通过抑制NLRP3信号通路,减轻SPID大鼠早期炎症反应和子宫损伤。

图4 FKQ对SPID大鼠前期NLRP3相关蛋白和因子表达的影响
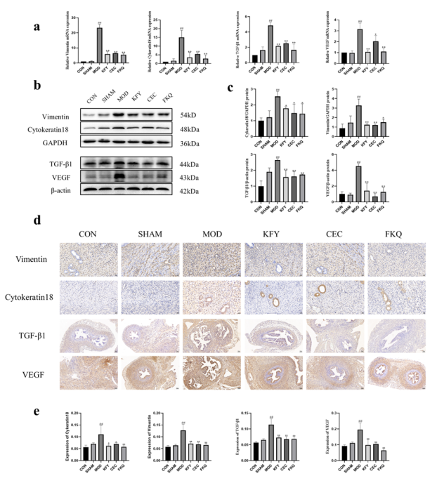
5、妇科千金胶囊抑制SPID大鼠后期组织修复蛋白的表达:
qPCR结果显示(图5a),MOD组大鼠Vimentin、Cytokeratin18、TGF-β1和VEGF mRNA表达上调(P<0.01),经KFQ干预后,上述mRNA水平均下调(P<0.01)。
WB结果显示(图5b-c),MOD组大鼠Vimentin、Cytokeratin18、TGF-β1和VEGF蛋白表达上调(P<0.05),经KFQ干预后,上述蛋白表达均下调(P<0.01)。
免疫组化结果与WB结果一致(图5d-e),FKQ组Vimentin、Cytokeratin18、TGF-β1和VEGF蛋白表达较模型组明显降低(P<0.01)。这些结果表明FKQ可以通过抑制Vimentin、Cytokeratin18、TGF-β1和VEGF的表达来修复子宫内膜和输卵管。

图5 FKQ对SPID大鼠后期Vimentin、Cytokeratin18、TGF-β1、VEGF表达的影响
6、妇科千金胶囊恢复SPID大鼠的免疫失衡
从各组大鼠脾脏及胸腺淋巴细胞中Th17和Treg细胞比例结果分析(图6a-b, d-e),21d和28d的SPID模型组Treg比例均明显下降,而Th17比例均显著升高,Treg/Th17比值均显著降低(P<0.01),提示SPID大鼠两个时期体内均出现了免疫失衡。而给予FKQ能升高Treg/Th17比值(P<0.01),调节机体免疫功能。
另外,MOD组大鼠脾脏、胸腺指数明显降低(P<0.01),FKQ组脾脏、胸腺指数均升高(P<0.05),表明药物可以改善因损伤和感染引起的脾脏及胸腺免疫抑制。

图6 妇科千金胶囊对SPID大鼠免疫失衡的恢复作用
【结论】
妇科千金胶囊在SPID发病前期能有效抑制病原菌的增殖,抑制NLRP3相关蛋白和因子减轻子宫炎症,预防损伤进一步发展;后期通过抑制组织纤维化和调控组织修复蛋白来修复损伤组织,防止恶性病变,而整个过程妇科千金胶囊调节免疫贯穿始终,通过调节Treg/Th17细胞比例恢复免疫失衡。

图7 FKQ治疗盆腔炎性疾病后遗症的潜在机制
文章引用:Xu C, Yi M, Xiao Z, Xiang F, Wu M, Zhang Z, Zheng Y, Gong Y, Li Y, Su L, Liao Y, Zhang P, Xia B, Liao D, Lin L. New idea of Fuke Qianjin capsule in treating sequelae of pelvic inflammatory disease: Anti-inflammatory in the early stage and reparative in the later stage [J]. J Ethnopharmacol. 2025, 338(Pt 2):119066. doi: 10.1016/j.jep.2024.119066(文章来源:药理学进展)
转自:中国网
【版权及免责声明】凡本网所属版权作品,转载时须获得授权并注明来源“中国产业经济信息网”,违者本网将保留追究其相关法律责任的权力。凡转载文章及企业宣传资讯,仅代表作者个人观点,不代表本网观点和立场。版权事宜请联系:010-65363056。
延伸阅读