各有关单位:
2025年10月,党的二十届四中全会审议通过了《中共中央关于制定国民经济和社会发展第十五个五年规划的建议》,提出“深入推进数字中国建设,健全数据要素基础制度,建设开放共享安全的全国一体化数据市场,深化数据资源开发利用。全面实施‘人工智能+’行动,以人工智能引领科研范式变革,加强人工智能同产业发展、文化建设、民生保障、社会治理相结合,抢占人工智能产业应用制高点,全方位赋能千行百业。”
2025年7月,国务院办公厅印发《关于健全“高效办成一件事”重点事项常态化推进机制的意见》(国办发〔2025〕24号),提出“进一步发挥‘高效办成一件事’牵引作用,推动重点事项清单管理和常态化实施,在更多领域更大范围加强部门协同和服务集成,带动政府治理能力整体提升,持续优化营商环境,增强企业和群众获得感,助力高质量发展”。2025年10月,国家发展改革委、国家数据局、财政部、住房城乡建设部、自然资源部等部门联合印发《深化智慧城市发展推进全域数字化转型行动计划的通知》,提出到2027年底,数据赋能城市经济社会发展取得明显进展,“高效处置一件事”覆盖城市运行重点事件,“高效办成一件事”覆盖高频民生事项,数字经济成为城市发展新动能,在城市智慧高效治理、便捷普惠服务、城市数字更新等重点领域和关键环节取得突破性进展,建成50个以上全域数字化转型城市。到2035年,涌现一批具有国际竞争力、全球影响力的现代化城市。
为贯彻落实党中央、国务院的战略部署,加速推进数字中国、数字政府建设和城市全域数字化转型,推动我国各级各类党务政务平台、政府网站和政务新媒体发展,中国信息化研究与促进网联合国衡智慧移动大数据联盟、太昊国际智库等权威机构于今年6月正式启动2025年中国优秀政务平台(数字政府)推荐及综合影响力评估工作,今年评估组进一步优化了指标体系和评估方法,大幅增加了人工智能+政务服务的创新比重,这是我们自2002年起连续24年以专业权威机构名义组织开展的全国优秀政务平台(数字政府)推荐及综合影响力评估。
本次评估继续依据“分类指导、创新引领”的工作思路,以建设智慧、实用、共享、便捷、高效的数字政府政务平台为目标,以太昊国际智库Tahaoo互联网+大数据评级指数作为重要参考,结合我们连续24年开展全国党务政务平台和党务政务新媒体评估的成功经验,针对全国各级党务政务平台(网站)、党务政务新媒体、融媒体开展分级分类指数测评。今年评估采用大数据采集、网络初选、AI智能中选、单位自荐、专家推荐、综合评审等多种方法推荐评选出2025年度中国最具影响力党务政务网站;2025年度中国领先政务网站、2025年度中国优秀政务网站;2025年度中国政府网站国际化程度指数评估;2025年中国最具影响力政务新媒体、优秀政务新媒体等成果以及数字政府十佳创新案例(包括2025年度数字治理、政务服务便民热线、互联网+政务服务、政务服务大厅、优化营商环境以及政务服务智能应用等)。依次为:
第一系列:2025年度中国最具影响力党务政务平台
第二系列:2025年度中国数字政府十佳创新案例
第三系列:2025年度中国领先政务网站
第四系列:2025年度中国优秀政务网站
第五系列:2025年度中国政府网站国际化程度指数评估
第六系列:2025年度中国最具影响力政务新媒体
2025年度中国优秀政务新媒体
2025年度中国优秀政务海外社交媒体平台
现将评估结果通报如下:
第一系列:2025年度中国最具影响力党务政务平台
2025年度中国最具影响力党务政务网站推荐评估主要根据Tahaoo互联网+影响力指数,参考网站设计、版面布局、色彩搭配、内容建设、智能服务、网络影响、舆情引导、网民体验等指标,结合各级党务政务网站年度重点工作效能进行综合评定:

推荐理由:
2025年,是我国“十四五”的收官之年,也是承前启后的关键之年。今年我们数字中国、数字政府建设进入全面深化新阶段,上述各党务政务平台网站以数字化转型为驱动,通过政府平台网站与政务新媒体深度融合与系统性创新,在提升治理效能、强化政务服务、优化营商环境、增强民生福祉、巩固主流舆论阵地等方面取得了显著成效,为党和国家重大战略实施提供了坚实支撑和有力保障。经评估专家组评议共同推荐上述党务政务网站为2025年度中国最具影响力党务政务平台(网站)!
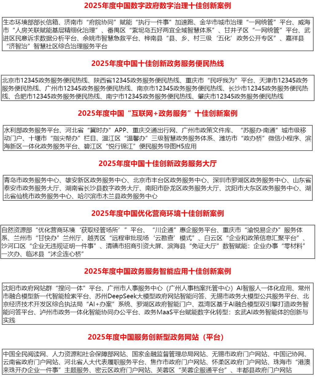
第二系列:2025年度中国数字政府十佳创新案例
评估要点:2025年度中国数字政府创新案例,测评包括数字政府数字治理、政务服务便民热线、互联网+政务服务、政务服务大厅、优化营商环境、政务服务智能应用等十佳创新案例以及服务创新型政务平台,主要依据Tahaoo数字政府服务指数和创新力指数结合各政务平台的管理、服务、设计、特色、实际应用状况等方面综合评定。

第三系列:2025年度中国领先政务网站
评估要点:2025年度中国领先政务网站推荐评估主要针对各级党务政务网站工作绩效进行测评,即综合影响力、工作绩效处于领先,根据2025年政务网站评估指标体系结合Tahaoo互联网+影响力指数,参考单位自荐及专家推荐材料等综合评定。

第四系列:2025年度中国优秀政务网站
评估要点:2025年度中国优秀政务网站推荐评估主要针对最具影响力、创新力和绩效领先之外的党务政务网站进行测评,即综合影响力、工作绩效表现优秀,根据2025年政务网站评估指标体系参考Tahaoo互联网+影响力指数,结合各单位自荐及专家推荐材料等综合评定。
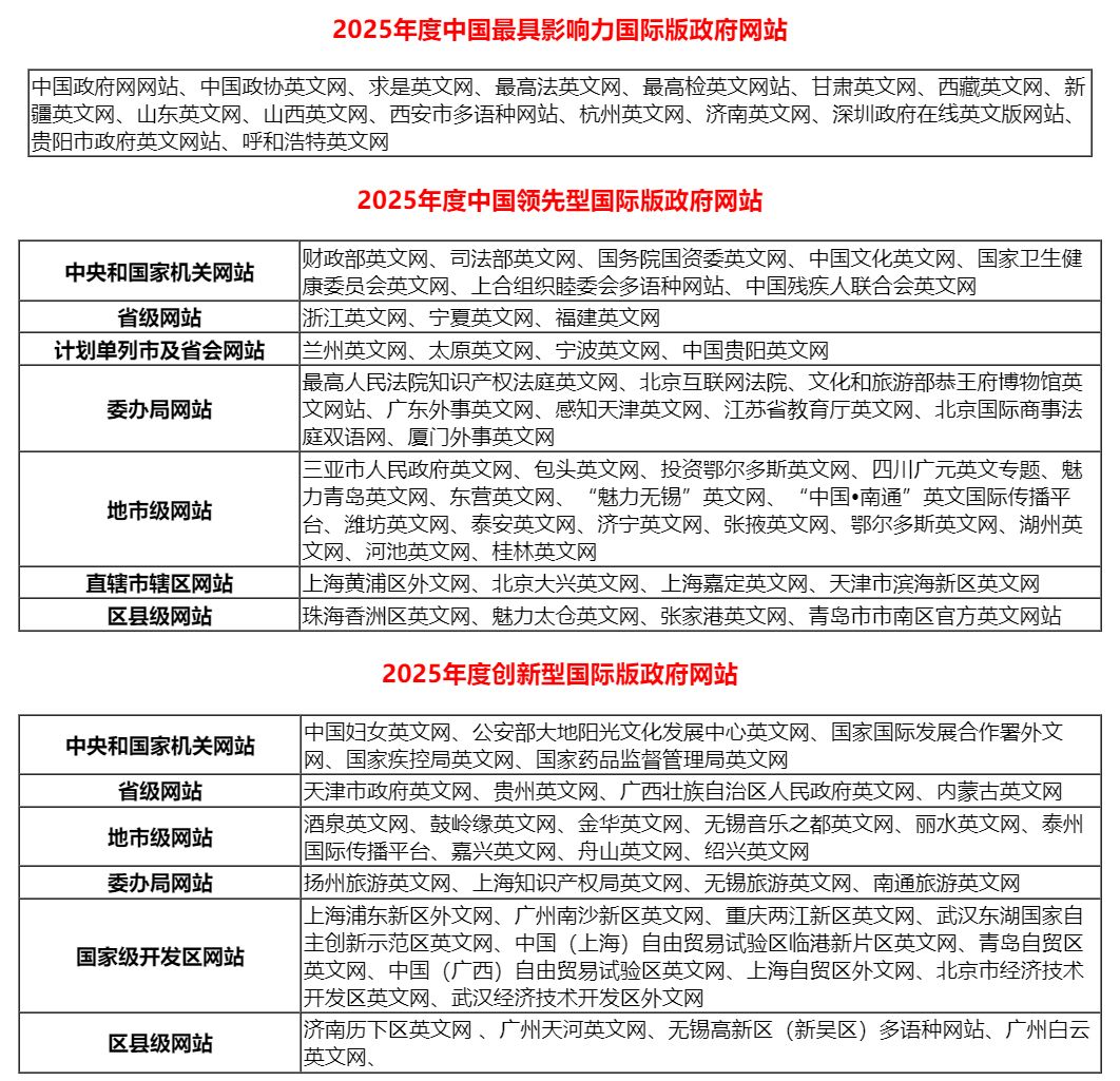
第五系列:2025年度中国政府网站国际化程度指数评估
中国信息化研究与促进网联合国衡智慧移动大数据联盟、太昊国际智库在中央权威机构支持下连续14年组织开展全国外文版政府网站国际化程度指数评估工作。今年的评估依据《2025年度中国政府网站国际化程度评估指标》,通过软件测评、单位自荐、专家评审和综合评估等多个环节对我国外文版政府网站建设情况进行了综合分析和研究。现将评估成果予以公布:

第六系列:2025年度中国最具影响力政务新媒体评估
2025年中国最具影响力政务新媒体评估依据《政府网站与政务新媒体检查指标、监管工作年度考核指标的通知》《关于进一步做好政务新媒体工作的通知》等关于政务新媒体的文件要求,评估组拟定了《2025年中国政务新媒体评估指标》,通过对全国党务政务新媒体数据的采集,从五大纬度十四个二级指标开展分析测评,推荐评估出以下最具影响力政务新媒体、优秀政务新媒体以及优秀政务海外社交媒体平台等领先成果。

通过评估专家组对2025年全国各级各类党务政务平台(网站)、政务新媒体以及数字政府创新案例等全面系统分析和综合测评,参考太昊国际智库Tahaoo影响力、创新力指数就我国2025年数字政府建设总结出以下六大典型特征:
一、党中央、国务院继续深入推进数字化发展战略,全域数字化转型提速,进一步把握新一轮科技革命与产业变革机遇,抢占数字技术、产业、规则制高点,以数字化驱动高质量发展与中国式现代化。
2025年10月28日,《中共中央关于制定国民经济和社会发展第十五个五年规划的建议》全文发布,为未来五年我国数字化发展战略指明方向。建议提出“深入推进数字中国建设。健全数据要素基础制度,建设开放共享安全的全国一体化数据市场,深化数据资源开发利用。促进实体经济和数字经济深度融合,实施工业互联网创新发展工程。加快人工智能等数智技术创新,突破基础理论和核心技术,强化算力、算法、数据等高效供给。全面实施‘人工智能+’行动,以人工智能引领科研范式变革,加强人工智能同产业发展、文化建设、民生保障、社会治理相结合,抢占人工智能产业应用制高点,全方位赋能千行百业。加强人工智能治理,完善相关法律法规、政策制度、应用规范、伦理准则。完善监管,推动平台经济创新和健康发展”。2025年国家层面还相继出台了包括《数字中国建设 2025 年行动方案》《公共数据资源登记管理暂行办法》《公共数据资源授权运营实施规范(试行)》《关于建立公共数据资源授权运营价格形成机制的通知》《全国数据资源统计调查制度》《数据流通交易合同示范文本》《关于组织开展 2025 年可信数据空间创新发展试点工作的通知》《关于在国家数据基础设施建设先行先试中加强场景应用的实施方案》《深化智慧城市发展推进全域数字化转型行动计划》《关于加强数据要素学科专业建设和数字人才队伍建设的意见》等一系列相关文件,这些文件是党中央国务院数字化发展战略的“施工图”与“任务书”,体现以“制度+基建+安全+人才”四维协同,将数据要素转化为发展动能,为中国式现代化提供坚实支撑,标志着我国数字化发展从顶层设计加速进入全面落地和系统化、实操化新阶段。
二、党中央国务院高度重视人工智能发展战略,印发系列文件深入推动人工智能与经济社会各行业各领域广泛深度融合,正式开启智能经济与社会发展新阶段。
2025年4月25日下午,中共中央政治局就加强人工智能发展和监管进行第二十次集体学习,强调“面对新一代人工智能技术快速演进的新形势,要充分发挥新型举国体制优势,坚持自立自强,突出应用导向,推动我国人工智能朝着有益、安全、公平方向健康有序发展”。2025年8月26日,《国务院关于深入实施“人工智能+”行动的意见》正式印发,文件提出“到2027年,率先实现人工智能与6大重点领域广泛深度融合,新一代智能终端、智能体等应用普及率超70%,智能经济核心产业规模快速增长,人工智能在公共治理中的作用明显增强,人工智能开放合作体系不断完善。到2030年,我国人工智能全面赋能高质量发展,新一代智能终端、智能体等应用普及率超90%,智能经济成为我国经济发展的重要增长极,推动技术普惠和成果共享。到2035年,我国全面步入智能经济和智能社会发展新阶段,为基本实现社会主义现代化提供有力支撑”。上述学习及政策文件的出台标志着我国AI发展进入快速发展的关键阶段,为我国AI 赋能数字中国、数字政府指明了发展方向、提供了行动指南,必将成为我国AI发展从技术突破迈向全要素赋能的里程碑,为培育我国新质生产力、推动高质量发展提供重要支撑,为构建全球AI治理提供中国范式、贡献中国智慧。
三、2025年“人工智能+数字政府”进入快速发展阶段,政务领域的AI应用创新场景不断涌现,驱动治理范式变革、提效赋能政务服务、培育新质生产力,进一步推动国家治理体系与治理能力现代化。
2025 年春节前夕,国产人工智能大模型 DeepSeek在全球横空出世,迅速点燃海内外的AI热情,Deepseek推出新一代大模型 R1,性能比肩 OpenAI o1 正式版的同时,实现了超低训练成本,并且全面开源,给全球 AI 界带来了巨大的震动。DeepSeek以低成本、高性能、开源易部署的特性,大幅降低了政务大模型落地门槛,加速了政策落地与场景普及。2025年10月,中央网信办、国家发展改革委印发《政务领域人工智能大模型部署应用指引》,《指引》强调场景牵引。政务部门可围绕政务服务、社会治理、机关办公和辅助决策等工作中的共性、高频需求,因地制宜、结合实际,选择典型场景进行人工智能大模型探索应用。为各级政务部门提供人工智能大模型部署应用的工作导向和基本参照。当前,我国数字政府建设已从规模扩张迈入质量提升新阶段,核心是通过一体化、数据化、智能化手段,重塑政府运行与服务模式。2025年,全国各级政府单位围绕政务服务、社会治理、机关办公和辅助决策等工作中的共性、高频需求,因地制宜、结合实际,选择典型场景进行人工智能大模型探索应用,进一步提高行政服务效率,降低服务成本,转变服务方式,强化治理能力,极大的提升了群众、企业获得信息和服务的精准度、智能度和便利度。例如:无锡市、常州市、沈阳市、龙岩市、禅城区等政府门户网站集成多个智能体(Agent)能力构建的新一代智能检索,让AI赋能搜索的每一个角落,具备政务语义拼音全维检索、上下文感知对话检索、动态意图追踪式智能导航检索、知识网络关联推理检索、政务异构矩阵纠错检索、智能解析地图检索、多意图解构与精准查询检索、跨模态信息融合智能检索能力,融入智能问答实现多渠道多终端的“搜问一体”智能搜索服务,打造一站式“搜问一体”双驱动服务模式,实现政务服务搜索在准确性、稳定性、灵活性、用户体验等方面质的提升。苏州市政府门户网站成功建设了集大数据、智能标签、大模型技术和NLP技术于一体的双引擎政府门户网站智能问答平台PRO版,通过深度融合DeepSeek大模型的先进能力,在语义理解、多轮对话、多模态交互等方面获得进一步提升,实现了基于多模型·双引擎动态协同的政务智能问答平台,显著提高了政务服务的可及性、准确性与用户体验。罗湖区政务服务大厅构建统一政务服务知识库体系,建设大厅数字人、实体机器人、智能审批等智能化服务模式。
四、2025 年,我国政府网站正在从 “信息发布平台” 全面转向 “智慧服务门户”,以 AI 与数据驱动,聚焦服务集成、主动赋能、安全合规,支撑数字政府与治理现代化。
随着大数据、人工智能等技术的不断发展,以及网民用户习惯的不断变化,我国党务政务网站的内涵和功能也在不断进行优化和提升,被赋予了更多新的使命和要求。呈现出一些新的发展特点,一是从单向发布到全链路服务中枢转变,整合 “查、问、办、评” 全流程服务,成为政务服务 “一站式入口”,落实 “高效办成一件事” 要求,推动服务从 “多头跑” 向 “一站办” 转型;二是从被动响应到主动智能赋能转变,大量政府网站依托AI大模型实现精准预判、主动推送,如政策匹配、智能推荐、AI导图、智能摘要、办事提醒等,完成从 “人找服务” 到 “服务找人” 的转变,构建 “智服、智管、智治” 新范式;三是从信息碎片化向服务集成化和场景化转变,各政府网站按民生、企业、投资等实际需求利用智能技术进行场景聚类信息,形成专题集成式服务,如人才保障、民生服务、企业服务等专题专栏,精准触达需求;四是从多层级栏目向扁平化转变,各政府网站打破部门边界,实现跨领域信息和服务整合,栏目体系精简,弱化多层导航,强化搜索与智能入口,通过AI技术实现智能检索,解决 “信息过载、多层迷宫” 痛点,让用户快速直达目标服务,智能门户网站正在逐步形成。
五、2025年,我国政务新媒体建设持续发力,在官方权威信息发布阵地、政民互动桥梁、便民服务载体等基础功能上,进一步向集约提质、智能服务、深度融合、数据驱动方向发展。
随着数字政府建设的不断深入,我国政务新媒体的定位已发生深刻转变,不再仅仅是信息的“发布窗口”,而是正深度转型为数字化时代集“服务枢纽”与“治理平台”于一体的综合角色。呈现出以下一些新的发展特点,一是政务新媒体的政务服务能力不断加强,不仅仅是一个信息发布窗口,已经转变为提供在线办事、政策解读、政民互动等一体化服务,成为“指尖上的政务服务大厅”;二是集约化发展趋势更加明显,推进账号关停撤并与矩阵化管理,主账号与垂直账号协同发力,避免资源浪费,实现从 “有”到 “优”的升级。2025 年数据显示,政务新媒体账号总数较2024年继续减少,但质量更高、结构更均衡;三是内容不断创新,从单一文字转向图文、短视频、直播等多形态内容,针对不同场景开发产品,如政策解读用动画,民生服务用直播答疑,增强内容吸引力与传播力;四是跨域融合和协同联动,各政务新媒体正在与政府网站、政务服务平台互联互通,前台多样、后台联通,打破部门壁垒,构建整体协同、响应迅速的政务服务生态,助力“网上政府”建设;五是智能化水平不断提升,各政务新媒体充分利用AI大模型、大数据等技术,提供智能导办、个性化推送、智能舆情预警等服务,如智能阅读、智能摘要、智能预约、智能导办等,进一步丰富传播与服务形态。
六、守正创新强传播,从“简单翻译”向以国际用户为中心的“综合服务与跨文化传播平台”深刻转变,多层级协同奏响国际传播大合唱,2025年全国外文版政府网站及海外社交媒体建设实现新跃升。
党的二十届四中全会提出,激发全民族文化创新创造活力,繁荣发展社会主义文化,坚持马克思主义在意识形态领域的指导地位,植根博大精深的中华文明,顺应信息技术发展潮流,提升中华文明传播力和影响力。以此为指引,2025年全国外文版政府网站及海外社交媒体建设在2024年提质升级基础上进一步实现突破与跃升。本次评测发现,各地政务平台更加注重服务导向与传播效能并重,天津、福建外文网站在签证、就业、投资、生活指南等外籍人员高频需求领域持续优化功能设计和信息供给,国际友好度显著提升。在重点城市示范带动下,地方政务传播力量向更深层级延伸,加快海外社交媒体账号布局,无锡、宝鸡等海外社交媒体账号依托短视频、图解、互动话题等形式,生动呈现地方产业优势、人文底蕴与基层治理实践,让“地方故事”走向国际视野。通过外文网站与海外社交媒体的协同联动,跨平台、矩阵化传播格局更加成熟,对外传播从“点状突破”迈向“整体协同”,有效扩大了国际传播的覆盖面与共鸣度,持续放大海外传播“大合唱”声量,为新时代文化强国建设和文明交流互鉴注入了更加充沛的动能。
以上为2025年中国优秀政务平台(数字政府)推荐及综合影响力评估结果的全部通报。有关评估工作详情请登录:促进网和促进号查询。
联系电话:010-62385883 工作邮箱:egov@ceirp.cn
联系人:曾勇、杨琪
二零二五年十二月十八日
转自:中国日报网
【版权及免责声明】凡本网所属版权作品,转载时须获得授权并注明来源“中国产业经济信息网”,违者本网将保留追究其相关法律责任的权力。凡转载文章及企业宣传资讯,仅代表作者个人观点,不代表本网观点和立场。版权事宜请联系:010-65363056。
延伸阅读