登录
首页
新闻
产经要闻
部委动态
时政新闻
市场环境
统计数据
政策动态
产经评论
产经分析
产经预警
海外产经
快讯
扶贫
行业
行业要闻
旅游
教育
农业
文化
消费
能源
健康
物流
通信
建筑
轻工
化工
金属
机电
综合
区域经济
各地产经
特色之乡
招商
河南
山西
四川
福建
内蒙古
黑龙江
广东
中国制造
企业
新闻
人物
责任
企业文化
营销
扶持
创新
品牌
文化艺术
要闻
文产政策
文产智库
名人访
文化名企
丝路观察
文化遗产
书画馆
文学馆
首页
新闻
产经要闻
部委动态
时政新闻
市场环境
统计数据
政策动态
产经评论
产经分析
产经预警
海外产经
快讯
扶贫
行业
行业要闻
旅游
教育
农业
文化
消费
能源
健康
物流
通信
建筑
轻工
化工
金属
机电
综合
区域经济
各地产经
特色之乡
招商
河南
山西
四川
福建
内蒙古
黑龙江
广东
中国制造
企业
新闻
人物
责任
企业文化
营销
扶持
创新
品牌
文化艺术
要闻
文产政策
文产智库
名人访
文化名企
丝路观察
文化遗产
书画馆
文学馆
国家税务总局更新发布90份跨境投资...
澳洲直航!山东港口青岛港开通2026...
2026“购在中国”暨新春消费季启动
北京通州站正式投用
陕西眉太高速公路建成通车
央企雄安总部项目集中开工
华电金上叶巴滩水电站首批机组正式...
“十四五”以来我国用水总量实现零...
西部陆海新通道隆泸叙铁路开通
央行将开展4000亿元MLF操作
我国今年预计完成314次载人深潜
潍宿高铁至青岛连接线首座超千米隧...
国家税务总局更新发布90份跨境投资...
澳洲直航!山东港口青岛港开通2026...
2026“购在中国”暨新春消费季启动
北京通州站正式投用
陕西眉太高速公路建成通车
央企雄安总部项目集中开工
华电金上叶巴滩水电站首批机组正式...
“十四五”以来我国用水总量实现零...
西部陆海新通道隆泸叙铁路开通
央行将开展4000亿元MLF操作
我国今年预计完成314次载人深潜
潍宿高铁至青岛连接线首座超千米隧...
当前位置
首页
>
行业
>
机电
>
特斯拉上海工厂停工 或因海外零部件缺货
从多位知情人士处获悉,特斯拉上海工厂自5月1号休假后,并未在6号如期开工,而这一停工状态将持续到9号。一位特斯拉内部人士称,“目前只有部分工序还在维持,但总装线没有开工,预计到9号才能有整车下线。”谈及停工原因...
2020-05-07
全国已建成超200个智能化采煤工作面 到2035年煤矿将基本实现智能化
中国是全球煤炭生产第一大国。国家发改委等8部门近日印发《关于加快煤矿智能化发展的指导意见》,提出到2030年,各类煤矿基本实现智能化。
2020-05-06
众泰汽车一季度亏损4.17亿元,同比下滑494.1%
4月30日,众泰汽车发布2020年一季度报告,2020年一季度,众泰汽车实现营收2 09亿元,同比下滑94 71%。归属于上市公司股东的净利润亏损4 17亿元,同比下降494 1%。 对于净利润下滑的主要原因,众泰汽车表示,主要原...
2020-05-06
特斯拉发起新能源车大战 线下店人气旺但购买决策慢
特斯拉正在发挥其在中国新能源汽车市场的“鲇鱼效应”。在国家新能源补贴政策利好的推动下,中国本土新能源造车新势力也迎来发展机遇。 目前,特斯拉、蔚来、小鹏等多家汽车厂商都瞄准了30万元上下价格区间的新能源车市...
2020-05-06
宁夏银川市出新规降低网约车市场准入门槛
记者从日前宁夏银川市召开的相关新闻发布会上获悉,时隔三年后,银川市重新修订网约车经营服务管理实施细则,降低市场准入门槛,解决网约车车辆标准过高、车型覆盖面窄、注册年限太短等问题。银川网约车新规将于6月1日起正式施行。
2020-05-04
特斯拉国产Model 3标准版降至30万内 长续航版不降价
5月2日,特斯拉在官方微博上表示,基于生产成本等因素考虑,中国制造Model 3长续航版目前没有价格调整计划。
2020-05-04
国内汽车召回:今年共43次奔驰占8次
据国家市场监督管理总局,截至4月28日,今年国内共发生43起汽车召回事件,其中39起均为外资在华或合资品牌。中新经纬记者经梳理发现,从召回次数来看,奔驰品牌以召回8次暂登榜首,大众以召回6次紧随其二。不过,若从数量来看...
2020-04-29
吉利接管猎豹工厂背后:汽车业整体产能利用率下滑
[按照盖世汽车研究院此前披露的数据,2019年我国汽车产能的利用率已经从2017年的66 55%降低至2019年的53 74%。] 汽车行业竞争白热化,边缘企业正面临无路可退的结局。 27日晚间,吉利控股集团发布消息称,已经与当...
2020-04-29
中国工程机械行业迎涨价潮
被视作工程机械行业风向标乃至经济晴雨表之一的挖掘机销售正在快速升温。中国工程机械工业协会的数据显示,今年3月,国内25家挖掘机企业总销量达4 94万台,创下了历史新高。而在此前的1月和2月,挖掘机月销量均未超万台。
2020-04-28
变速箱机电单元存安全隐患 大众召回多款进口、国产汽车
据国家市场监督管理总局网站消息,因变速箱机电单元存安全隐患,日前,大众汽车(中国)销售有限公司、一汽-大众汽车有限公司和上汽大众汽车有限公司再度召回部分进口、国产车型共计7 6万辆。 根据《缺陷汽车产品召回...
2020-04-28
电池行业势头不减 多项利好政策促发展
锂电池和铅酸蓄电池行业保持了良好的发展势头。据工业和信息化部近日发布的2019年电池行业数据,全国电池制造业主要产品中,锂离子电池产量157 2亿只,同比增长4 0%;铅酸蓄电池产量20248 6万千伏安时,同比增长4 0%
2020-04-27
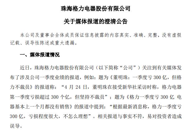
巨亏300亿?格力紧急辟谣:只是收入未达预期
昨日晚间,格力电器发布关于媒体报道的澄清公告,媒体报道称一季度亏损300亿与事实不符。
2020-04-27
1-2月中国机床工具行业主要经济指标同比下降
近日,中国机床工具工业协会发布的2020年1-2月机床工具行业运行概况显示,各分行业主要经济指标同比均大幅下降。
2020-04-26
日产中国召回部分进口英菲尼迪QX80:安全气囊存隐患
日前,日产(中国)投资有限公司根据《缺陷汽车产品召回管理条例》和《缺陷汽车产品召回管理条例实施办法》的要求,向国家市场监督管理总局备案了召回计划。自2020年5月18日起,召回2010年7月30日至2012年10月9日生产的部...
2020-04-26
14808条
上一页
1
..
179
180
181
182
183
184
185
186
187
..
1058
下一页
热点视频
科技赋能玫瑰产业升级 校企合作共筑乡村振兴新篇章
科技赋能玫瑰产业升级 校企合作共筑乡村振兴新篇章
2024年我国新能源汽车产销量均超1200万辆
各地加力“两新”政策 激发消费新活力
上半年汽车工业多项经济指标创新高
我国消费市场继续回升向好
我国粮食安全保障能力实现“三个更强”
热点新闻
决胜收官奋力冲刺——2025年12月全国各地经济社会发展观察
中央农村工作会议划定2026年“三农”重点任务
多部门发声,2026年要做这些事!
部署六大重点工作 2026年积极财政政策“发力”可期
2025,中国经济顶压前行、向新向优的发展逻辑
破除卡点堵点 纵深推进全国统一大市场建设
/pc}
微信公众号
新 闻
产经要闻
部委动态
时政新闻
市场环境
统计数据
政策动态
产经评论
产经分析
产经预警
海外产经
快讯
扶贫
行 业
行业要闻
旅游
教育
农业
文化
消费
能源
健康
物流
通信
建筑
轻工
化工
金属
机电
综合
区域经济
各地产经
特色之乡
招商
河南
山西
四川
福建
内蒙古
黑龙江
广东
中国制造
企业
新闻
人物
责任
企业文化
营销
扶持
创新
品牌
文化艺术
要闻
文产政策
文产智库
名人访
文化名企
丝路观察
文化遗产
书画馆
文学馆
关于我们
组织架构
网站声明
联系我们
网站地图
违法和不良信息举报电话 010-65367061
举报流程
版权所有:中国产业经济信息网
京ICP备11041399号-2
京公网安备11010502035964