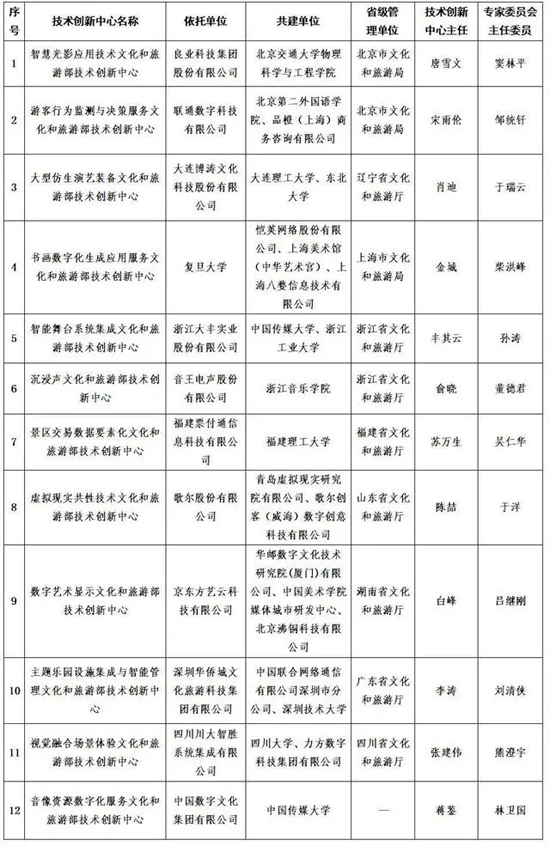
近日,文化和旅游部印发《文化和旅游部关于公布首批文化和旅游部技术创新中心建设名单的通知》,明确启动12个首批文化和旅游部技术创新中心建设的工作。
首批文化和旅游部技术创新中心建设名单主要涉及演艺装备、游乐设施、智慧旅游与景区建设、艺术显示与交互体验、文化数字化与智能化等特色鲜明、应用性强的场景,位置部署在北京市、辽宁省、上海市、浙江省、福建省、山东省、湖南省、广东省、四川省,依托单位既有行业知名企业,又有国内重点高校。按照相关规定不超过1年,届时通过验收的将转入正式运行阶段。
名单如下:

转自:央广网
【版权及免责声明】凡本网所属版权作品,转载时须获得授权并注明来源“中国产业经济信息网”,违者本网将保留追究其相关法律责任的权力。凡转载文章及企业宣传资讯,仅代表作者个人观点,不代表本网观点和立场。版权事宜请联系:010-65363056。
延伸阅读