登录
首页
新闻
产经要闻
部委动态
时政新闻
市场环境
统计数据
政策动态
产经评论
产经分析
产经预警
海外产经
快讯
扶贫
行业
行业要闻
旅游
教育
农业
文化
消费
能源
健康
物流
通信
建筑
轻工
化工
舆情
社会舆情
教育舆情
财金舆情
能源舆情
医药舆情
环保舆情
司法舆情
企业舆情
数据
数读先知
标准数据
定制数据
财经
聚焦
要闻
证券
基金
保险
银行
上市公司
IPO
科创板
汽车
新三板
科技
房地产
区域经济
各地产经
特色之乡
招商
山东
江苏
安徽
河南
山西
四川
福建
内蒙古
黑龙江
广东
中国制造
企业
新闻
人物
责任
企业文化
营销
扶持
创新
品牌
产经视界
资讯
产经
微视频
现场
访谈
专题
对话企业家
精准扶贫
文化艺术
要闻
文产政策
文产智库
名人访
文化名企
丝路观察
文化遗产
书画馆
文学馆
新经济
首页
新闻
产经要闻
部委动态
时政新闻
市场环境
统计数据
政策动态
产经评论
产经分析
产经预警
海外产经
快讯
扶贫
行业
行业要闻
旅游
教育
农业
文化
消费
能源
健康
物流
通信
建筑
轻工
化工
金属
机电
综合
舆情
社会舆情
教育舆情
财金舆情
能源舆情
医药舆情
环保舆情
司法舆情
企业舆情
数据
数读先知
标准数据
定制数据
财经
聚焦
要闻
证券
基金
保险
银行
上市公司
IPO
科创板
汽车
新三板
科技
房地产
区域经济
各地产经
特色之乡
招商
山东
江苏
安徽
河南
山西
四川
福建
内蒙古
黑龙江
广东
济宁
中国制造
企业
新闻
人物
责任
企业文化
营销
扶持
创新
品牌
产经视界
资讯
产经
微视频
现场
访谈
专题
对话企业家
精准扶贫
新经济
国家发展改革委:将投放今年第三批...
我国可再生能源装机规模已突破11亿千瓦
2022年9月21日24时起国内成品油价...
我国移动物联网连接数已达16.98亿...
报告:截至2021年底中国已发现173种矿产
南宁至玉林铁路百合郁江特大桥顺利...
9月LPR报价出炉:1年期和5年期以上...
第19届东博会闭幕 签约总投资额较...
我国海洋经济总值增至9万亿元 新...
桂滇黑三地自贸试验区签署协同创新...
龙(岩)龙(川)铁路金玉顶隧道顺...
2021年中国—东盟贸易指数为298.02...
国家发展改革委:将投放今年第三批...
我国可再生能源装机规模已突破11亿千瓦
2022年9月21日24时起国内成品油价...
我国移动物联网连接数已达16.98亿...
报告:截至2021年底中国已发现173种矿产
南宁至玉林铁路百合郁江特大桥顺利...
9月LPR报价出炉:1年期和5年期以上...
第19届东博会闭幕 签约总投资额较...
我国海洋经济总值增至9万亿元 新...
桂滇黑三地自贸试验区签署协同创新...
龙(岩)龙(川)铁路金玉顶隧道顺...
2021年中国—东盟贸易指数为298.02...
当前位置
首页
>
区域经济
>
上半年广东综保区进出口3021.28亿元 同比增长32.4%
海南自贸港空天信息产业迎来全新发展空间
河南:工业企稳回升是如何实现的
上半年辽宁累计工业固投同比增长15.9% 实现连续18...
韧性彰显 成都上半年外贸总值超4000亿元 同比增长9.4%
今日要闻
热
上海机器人密度260台/万人 是国际平均水平两倍多
前8个月北京地区进出口总值2.32万亿元 同比增长18.3%
重大项目接连落地 江苏600+上市军团争当“压舱石”
四川奋力打造世界清洁能源装备集群
提升天府之国“颜值”,四川这样做
门越开越大 路越走越广——河南推进高水平对外开...
新动能持续激发——“数”看广东制造业发展新态势
受益重大项目投资 中三省前7月固定资产投资增速快
安徽各地推动制造业向数字化转型
山西勇担保障国家能源安全重任
前7月全国煤炭产量达到25.6亿吨 山西贡献份额可观
广佛同城空间规划加速融合 加快探索试验区边界去...
让养老服务更专业 临沂市向社会征集养老专家和机构组织
为推进全市养老服务专业化和高质量发展,4月7日,市民政局发布通知,面向全市征集养老服务专家、专业第三方养老服务评估机构、专业养老服务组织、专业养老培训机构,欢迎符合符合条件的专家、机构、组织申报。
2020-04-08
临沂市上周生活消费品价格继续回落
记者从临沂市发改委价格监测中心获悉,上周(3月30日至4月5日),临沂市生活消费品市场供应充足,粮油副食消费品价格小幅回落,猪肉、白条鸡价格下降,蔬菜水果价格继续下跌。监测超市的7类55个居民主要生活消费品均价较前周9...
2020-04-08
31头毛驴炸群国道 2头撞死16头失踪
31头毛驴夜间集体炸群327国道,被疾驰轿车当场撞死2头,另外16头毛驴失踪。派出所民警经过一夜三天寻找,最终将失踪的16头毛驴一一找回,为养殖户袁清甫挽回经济损失10万余元。4月7日上午,袁清甫带着锦旗来到临沭县公安局蛟龙...
2020-04-08
山东加快建设内陆港 “家门口”变成“出海口”
淄博内陆港是继去年枣庄内陆港开通后,山东建成的又一重要内陆港。淄博内陆港项目能够实现港口功能前置,此前淄博货物从沿海港口出口,需要先将货物运至港口再办理通关手续,期间堆存、装卸均需要时间和费用,而通过“内陆港”...
2020-04-08
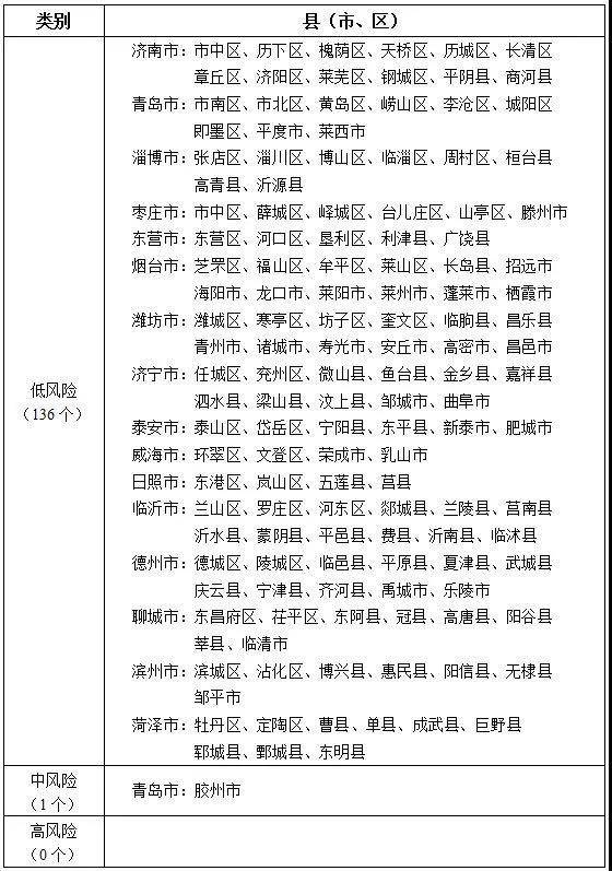
山东最新疫情分区分级表出炉!临沂市为低风险地区
根据疫情变化,以县域为单位进行新冠肺炎疫情风险等级评估调整,济南市历下区等136个县(市、区)为低风险地区,青岛市胶州市为中风险地区。各地要坚持外防输入,内防反弹,针对关键环节和风险点,及时研判,精准施策,不留死...
2020-04-08
快讯!临沂市委书记王安德主持召开市委常委会会议
今天下午,临沂市委书记王安德主持召开市委常委会会议,主要传达学习3月27日中央政治局会议精神和习近平总书记在浙江考察时的重要指示要求,传达4月3日、4月4日省委常委会会议精神,研究临沂市贯彻落实意见。
2020-04-08
新冠肺炎患者、隔离人员及家属心理疏导和社会工作服务方案解读材料
为进一步指导各地做好新冠肺炎患者、隔离人员及家属心理疏导和社会工作服务,营造相互关怀的社会环境,国务院应对新冠肺炎疫情联防联控机制印发《新冠肺炎患者、隔离人员及家属心理疏导和社会工作服务方案》。
2020-04-08
2020年春季学期开学返校工作情况新闻发布会举行
4月7日上午10:00,山东省政府新闻办举行新闻发布会,省教育厅总督学邢顺峰,省工信厅党组成员、副厅长王新生,省卫健委党组成员、副主任马立新,省市场监管局党组成员、副局长李宇红,通报了山东省疫情防控期间春季学期学...
2020-04-08
疫情冲击及时转型 即墨这家企业订单已排满整个4月份
青岛成信马达集团是一家为国内外家电制造品牌厂商配套生产马达的上游企业。
2020-04-08
青岛西海岸新区低保再提标
据介绍,新标准自4月1日起实施,城乡居民最低生活保障标准由每人每月660元提高到700元;城乡特困人员供养标准由每人每月990元提高到1050元。
2020-04-08
青岛即墨区汽车产业新城:车企集群开足马力追赶海内外订单
连日来,随着41家规模以上企业全面复工复产,位于青岛市即墨区的汽车制造企业集群开足马力赶制海内外订单。
2020-04-08
山东最新疫情分区分级表出炉!胶州市为中风险地区
根据疫情变化,以县域为单位进行新冠肺炎疫情风险等级评估调整,济南市历下区等136个县(市、区)为低风险地区,青岛市胶州市为中风险地区。各地要坚持外防输入,内防反弹,针对关键环节和风险点,及时研判,精准施...
2020-04-08
江苏研发石墨烯新产品助力抗疫 口罩可重复使用
疫情防控期间,石墨烯防雾光疗护目镜和儿童KN95级石墨烯防护口罩两款新产品成为好评不断的防疫“法宝”。它们为何大受欢迎?近日,本报《科技周刊》记者连线江苏省石墨烯创新中心相关负责人,为大家揭开它们的科技面纱。
2020-04-08
青岛市公安局即墨分局利用电子屏幕开展禁种宣传
近日,即墨公安分局在区综合行政执法局、相关镇街及社区、企业的大力支持下,在即墨区内的大型电子广告屏幕播放山东省禁毒委员会录制、朱之文代言的禁毒宣传片,教育引导广大市民朋友自觉铲除罂粟。
2020-04-08
121197条
上一页
1
..
3396
3397
3398
3399
3400
3401
3402
3403
3404
..
8657
下一页
热点视频
前两个月工业经济稳定恢复,企业利润同比继续保持增长
前两个月工业经济稳定恢复,企业利润同比继续保持增长
突破6万亿美元 2021年我国外贸进出口规模再创历史新高
政策协同发力 做好“十四五”时期就业工作
高质量发展稳步推进 中国经济基本面持续向好
“十三五”期间我国高技术制造业增长迅猛
广西崇左:“中国糖都”的甜蜜变化
热点新闻
稳链强链 我国加大力度维护产业链供应链韧性
我国区域协调发展取得历史性成就、发生历史性变革
我国动力源地区引擎作用不断增强 东西差距持续缩小
工业和信息化事业发展:迈向“制造强国”“网络强国”
主要指标呈现积极变化 我国经济总体延续恢复发展态势
前8月吸收外资保持两位数增长 产业结构和区域布局改善
/pc}
热点舆情
硅料供应偏紧 多晶硅价格持续上涨
我国首个生态保护监管规划印发
把博物馆文化带回家
视频平台“教授开讲” 知识的大众化传播不必正襟危坐
推动分级诊疗和医联体建设 国家卫健委发文推广三明经验
明星当高校教师,为何遭质疑
/pc}
微信公众号
新 闻
产经要闻
部委动态
时政新闻
市场环境
统计数据
政策动态
产经评论
产经分析
产经预警
海外产经
快讯
扶贫
舆 情
社会舆情
教育舆情
财金舆情
能源舆情
医药舆情
环保舆情
司法舆情
企业舆情
行 业
行业要闻
旅游
教育
农业
文化
消费
能源
健康
物流
通信
建筑
轻工
化工
金属
机电
综合
区域经济
各地产经
特色之乡
招商
山东
江苏
安徽
河南
山西
四川
福建
内蒙古
黑龙江
广东
济宁
中国制造
企业
新闻
人物
责任
企业文化
营销
扶持
创新
品牌
文化艺术
要闻
文产政策
文产智库
名人访
文化名企
丝路观察
文化遗产
书画馆
文学馆
财 经
聚焦
要闻
证券
基金
保险
银行
上市公司
IPO
科创板
汽车
新三板
科技
房地产
产经视界
资讯
产经
微视频
现场
访谈
专题
对话企业家
数 据
数读先知
标准数据
定制数据
精准扶贫
中央政策解读
部委扶贫举措
扶贫要闻
扶贫典型
扶贫产业
扶贫人物
扶贫乱象
新 经 济
聚焦
金融科技
消费零售
在线教育
地产服务
出行服务
专题报道
关于我们
组织架构
网站声明
联系我们
人员招聘
友情链接
邮箱登录
编辑查询
违法和不良信息举报电话 010-65363056 65363079
举报流程
版权所有:中国产业经济信息网
京ICP备11041399号-2
京公网安备11010502035964