摘要:客车行业作为中国汽车制造业的代表,正逐步迈向全球技术输出的龙头地位。未来3-5年内,海外市场将成为行业增长的重要引擎,其业绩贡献有望达到甚至超越中国市场的规模,为行业带来显著的增量空间。与此同时,国内设备更新政策的持续推动,将为行业注入新的增长动力。预计到2025年,客车行业有望实现内外需双景气,进一步巩固其在全球市场的竞争力和影响力。
1.客车行业概述
客车,即载客汽车的简称,是一种专为运输人员及其随身行李而设计的车辆。客车行业作为交通运输领域的重要组成部分,具有弱周期性特征。其发展不仅取决于居民出行总量和出行结构的变化,还受到国家及地方政策的显著影响。
近年来,中国客车行业凭借其技术优势、成本效益和产品质量,在全球市场上展现出强大的竞争力和巨大的出海潜力。随着全球对绿色交通的需求日益增长,中国客车企业正积极拓展国际市场,通过技术创新和品牌建设,进一步巩固其在全球客车行业的地位。
2.目前全球市场处于需求释放阶段,有望恢复至 2019 年水平
客车的生产资料属性决定了其销量具有顺周期性。尤其保有量初级阶段,新增需求是拉动销量扩张的主导力量。2004-2012 年,大中客市场与全球经济增速之间强相关性较为明显。在保有量平稳阶段,置换更新需求是销量变动的主导力量,容易受到报废周期、环保政策等外生冲击的影响。2020-2022 年,全球疫情显著压制了大中客市场需求,2023 年全球大中客市场需求加速反弹,同比增速 15.4%,实现销量 27.8 万辆。需求释放成为目前客车市场恢复的核心逻辑,预计 2024 年全球大中客市场恢复至 2019 年水平。

3.国内政策支持力度加大,客运改善、旅游客车增长明显
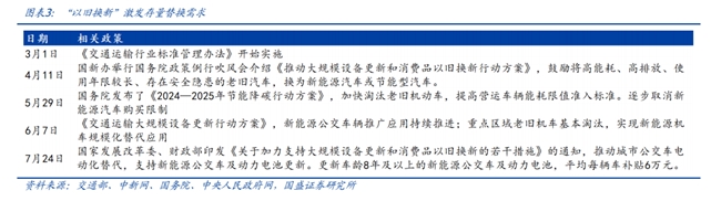
2024 年初起,国务院陆续发声,提出淘汰老旧车型、推动公交电动化,7 月 25 日,发改委及财政部发布《关于加力支持大规模设备更新和消费品以旧换新的若干措施》的通知,提出提高新能源公交车及动力电池更新补贴标准,对更新 8 年及以上的新能源公交车,平均每辆车补贴 6 万元,单车补贴力度大,有望提升地方对新能源公交的更换需求。

从客运情况看,随着旅游出行需求的修复,2024 年公路客运需求较 2023 年大幅提升,城市公交客运量已超过 2019 年。

根据已经公布的2024年前11个月数据,我们预计2024年大中客行业销量为11.5万辆,同比+32%,其中国内销量7.2万辆,同比+32%,出口销量4.3万辆,同比+35%。

4.行业基本面的积极变化
中国客车行业作为商用车领域的重要分支,在政策驱动、技术革新与市场需求的多重作用下,正经历结构性变革与周期性复苏。截至2025年3月,行业呈现以下宏观特征:
①总量稳健扩张:2024年行业市场规模达1052.55亿元,预计2031年将增至1367.90亿元,年复合增长率约4%。2024年销量同比增长3.86%至51.1万辆,其中新能源客车销量占比超75%,成为核心增长引擎。
②政策驱动复苏:2025年新能源公交车补贴标准从6万元/辆提升至8万元/辆,叠加设备更新政策支持,推动行业需求释放。2024年6米以上新能源客车销量同比激增43.48%,2025年预计延续高增长。
③新能源化加速:纯电动客车占比超90%,磷酸铁锂电池成本降至3.89万元/吨(2024年),推动行业降本增效。氢燃料电池客车在五大示范区试点推广,政策目标2030年占比提升至10%。
④出口市场突破:2024年出口量同比增长38.47%,欧美市场渗透率提升,本地化生产(如巴基斯坦工厂)成为竞争关键。头部企业宇通、金龙等通过技术输出抢占全球份额。
⑤2025年客车设备更新政策以“加力扩围”为核心,通过提高补贴标准、延长实施周期及强化地方配套,推动新能源公交客车大规模更新,具体政策要点如下:(1)国家层面将新能源城市公交车更新补贴从2024年的平均6万元/辆提高至8万元/辆,动力电池更换补贴保持4.2万元/辆。部分省份加码补贴力度,如江苏(12万元/辆)、青海(最高30万元/辆)、四川(适老化车型额外补贴1.8万元)等。(2)政策明确要求更新车龄8年及以上的新能源公交车及超出质保期的动力电池,覆盖2015-2017年上牌的近10万辆老旧车辆。2025年政策实施周期延长至全年,较2024年(仅8-12月)提供更充裕的窗口期。(3)政策鼓励推广低地板、低入口等小型化车型,并对符合要求的车型补贴倾斜,推动行业向精细化、定制化方向转型。例如,宇通客车推出“快干支微专”全场景解决方案,覆盖城乡、旅游等多元需求。
5.客车行业投资逻辑与个股梳理
客车行业作为中国汽车制造业的代表,正逐步迈向全球技术输出的龙头地位。未来3-5年内,海外市场将成为行业增长的重要引擎,其业绩贡献有望达到甚至超越中国市场的规模,为行业带来显著的增量空间。与此同时,国内设备更新政策的持续推动,将为行业注入新的增长动力。预计到2025年,客车行业有望实现内外需双景气,进一步巩固其在全球市场的竞争力和影响力。
相关个股:宇通客车、中通客车、金龙汽车。
参考资料来源:
1.2025-1-2东吴证券——商用车2025年投资策略:红利优选
2.2025-1-13国盛证券——政策延续、出口景气,看好板块龙头
3.2024-8-27华安证券——全球客车潜力可观,中国车企大有可为
(风险提示:四川大决策投顾分享的内容旨在为您梳理投资方向及参考学习,不构成投资建议,不作为买卖依据,您应当基于审慎原则自行参考,据此操作风险自担!)
转自:中国网
【版权及免责声明】凡本网所属版权作品,转载时须获得授权并注明来源“中国产业经济信息网”,违者本网将保留追究其相关法律责任的权力。凡转载文章及企业宣传资讯,仅代表作者个人观点,不代表本网观点和立场。版权事宜请联系:010-65363056。
延伸阅读