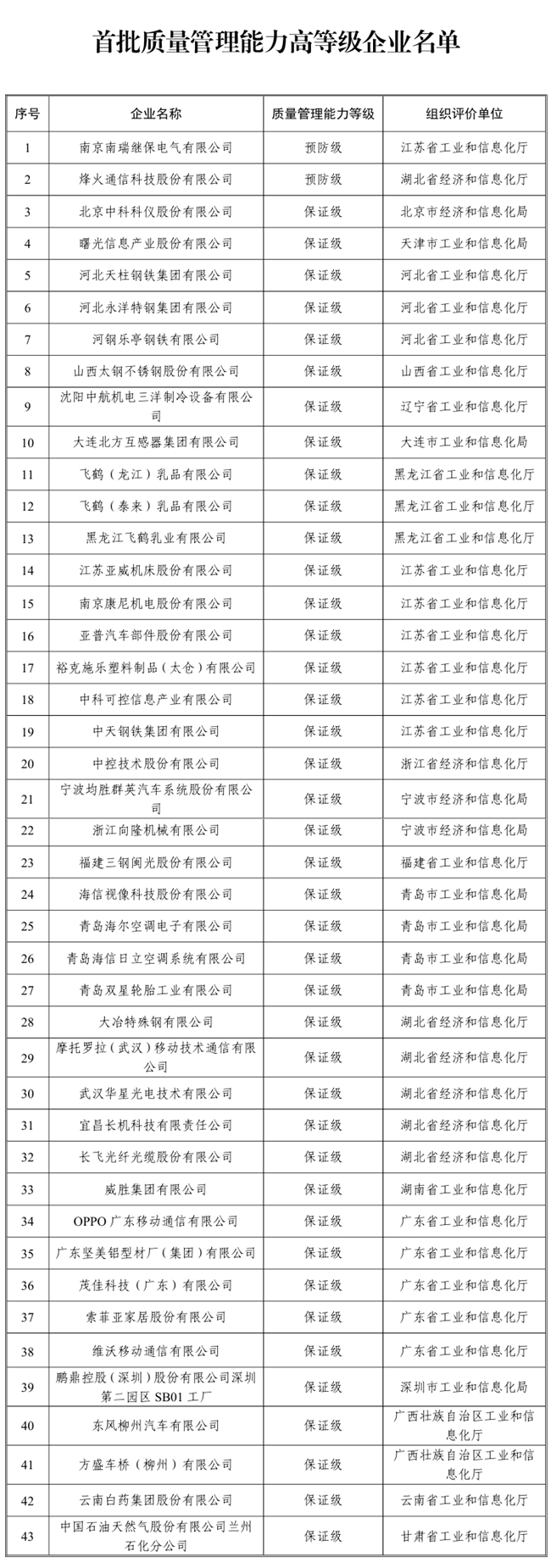
9月1日,工业和信息化部公布了首批43家质量管理能力高等级企业名单。该名单依据《制造业卓越质量工程实施意见》组织评选,由各地工信主管部门牵头、企业自愿参与,旨在通过质量管理帮扶行动推动企业提质增效。
党的二十大报告明确了到2035年我国发展的总体目标,强调要坚持质量第一、效益优先,不断强化质量意识,追求高质量发展。在加快推进新型工业化的进程中,提升制造业质量管理水平已成为培育新质生产力、提高全要素生产率的关键举措。在此背景下,实施制造业卓越质量工程,增强企业质量管理能力与产品质量水平,不仅是推动制造业向价值链中高端迈进、加速新型工业化进程的现实需要,更是支撑制造强国与质量强国建设的战略任务。
为系统提升制造业企业质量管理能力,2023年,工业和信息化部联合国家发展改革委、金融监管总局印发了《制造业卓越质量工程实施意见》。2024年,工业和信息化部进一步组织开展了制造业企业质量管理能力评价工作,旨在推动企业全面提升质量效益,实现产品高质量、企业现代化和产业高端化发展。对企业而言,参与该项评估有助于构建全流程数据驱动的质量管理模式,推动质量管控实现从“事后检验”向“事前预防”的根本转变,不仅能够全面提升自身质量管理水平,更将助力我国制造业整体实现从“质量合格”到“质量引领”的跨越,为参与全球高端市场竞争提供扎实的实践基础与优秀案例。
自评价工作开展以来,工业和信息化部电子第五研究所(以下简称“电子五所(赛宝)”)、中国信息通信研究院、中国电子技术标准化研究院等单位,依据电子五所牵头编制的《制造业企业质量管理能力评估规范》行业标准,积极推进贯标培训、企业自评和第三方现场评价等一系列工作,有力促进了制造业企业高质量发展。此外,“制造业企业质量管理能力评价平台”为标准推广提供全过程技术支撑,截至目前,已有超万家企业完成平台注册,4522家完成自评价,1139家通过评价复核。
制造业卓越质量工程亟需各方协同努力。在这一进程中,电子五所将发挥更为关键的作用。作为国内最早从事质量与可靠性研究的权威机构,赛宝始终致力于该领域前沿理论创新与技术突破,成果丰硕。展望未来,赛宝将重点依托《制造业企业质量管理能力评估规范》,强化标准宣贯与实施评价,推广先进质量管理方法及整体解决方案,助力广大企业加快构建数据驱动的高质量发展新模式,实现从“符合标准”向“追求卓越”的战略转型。政府、企业、专业机构的合力赋能,将有效提升我国制造业质量水平和国际竞争力,为加快形成新质生产力、建设制造强国与质量强国提供坚实支撑。

名单来源:工业和信息化部网站
转自:中国发展网
【版权及免责声明】凡本网所属版权作品,转载时须获得授权并注明来源“中国产业经济信息网”,违者本网将保留追究其相关法律责任的权力。凡转载文章及企业宣传资讯,仅代表作者个人观点,不代表本网观点和立场。版权事宜请联系:010-65363056。
延伸阅读