登录
首页
新闻
产经要闻
部委动态
时政新闻
市场环境
统计数据
政策动态
产经评论
产经分析
产经预警
海外产经
快讯
扶贫
行业
行业要闻
旅游
教育
农业
文化
消费
能源
健康
物流
通信
建筑
轻工
化工
金属
机电
综合
区域经济
各地产经
特色之乡
招商
河南
山西
四川
福建
内蒙古
黑龙江
广东
中国制造
企业
新闻
人物
责任
企业文化
营销
扶持
创新
品牌
文化艺术
要闻
文产政策
文产智库
名人访
文化名企
丝路观察
文化遗产
书画馆
文学馆
首页
新闻
产经要闻
部委动态
时政新闻
市场环境
统计数据
政策动态
产经评论
产经分析
产经预警
海外产经
快讯
扶贫
行业
行业要闻
旅游
教育
农业
文化
消费
能源
健康
物流
通信
建筑
轻工
化工
金属
机电
综合
区域经济
各地产经
特色之乡
招商
河南
山西
四川
福建
内蒙古
黑龙江
广东
中国制造
企业
新闻
人物
责任
企业文化
营销
扶持
创新
品牌
文化艺术
要闻
文产政策
文产智库
名人访
文化名企
丝路观察
文化遗产
书画馆
文学馆
全国已建立商业秘密保护服务站点近...
前三季度全国铁路发送旅客35.4亿人次
我国新增22处国家重要湿地
历时63天!南京港至北极航线货轮首...
中国常驻联合国粮农机构代表团正式...
第138届广交会开幕 参展企业超3.2...
上证科创板创新成长策略精选指数15...
中方对美船舶收取特别港务费14起正...
商务部回应美对华造船等行业301调...
我国成功发射试验三十一号卫星
2025年我国快递业务量突破1500亿件...
商务部:210个试点地区共建成便民...
全国已建立商业秘密保护服务站点近...
前三季度全国铁路发送旅客35.4亿人次
我国新增22处国家重要湿地
历时63天!南京港至北极航线货轮首...
中国常驻联合国粮农机构代表团正式...
第138届广交会开幕 参展企业超3.2...
上证科创板创新成长策略精选指数15...
中方对美船舶收取特别港务费14起正...
商务部回应美对华造船等行业301调...
我国成功发射试验三十一号卫星
2025年我国快递业务量突破1500亿件...
商务部:210个试点地区共建成便民...
当前位置
首页
>
中国制造
>
向“深”突破 向“新”攀高——从多个“之最”透...
中国重汽集团全年整车销量预计同比增长超10%
外资品牌撤出有因 国产工程机械品牌强势崛起
新能源汽车:四轮“国货之光”走俏海外
今年上半年规模以上高技术制造业增加值增长8.7%
今日要闻
热
注入创新动力 这些专利从实验室“跑”进产业应用
从赋能到共生:央企解锁乡村振兴新密码
“十四五”,我们见证这些硬核突破|造大船,集齐...
常泰长江大桥通车--跨江新地标背后的创新密码
前三季度我国制造业出口同比增7.1% 已连续8年增长
国家能源集团:点“绿”成“金” 打造化工产业增长极
质量强国:从中国产品到中国品牌
七部门部署打造服务型制造升级版
铁龙过江,见证水下盾构技术跃迁
“一滴油”到“一片材料”,石油炼化智慧蝶变
“大国重器”到“绿智转型”,装备制造升级
5G赋能产业焕发生机 书写高质量发展“新答卷”
中海达半年报:智能辅助驾驶车载高精度业务收入增超100%,已获具身智能机器人企业产品定点
8月19日,中海达(300177)发布2025年半年报。上半年实现营业收入4.93亿元,同比增长15.39%;归属于上市公司股东的净利润-2368.85万元,较去年同期亏损大幅减小,同比增长35.76%。
2025-08-20
吉林国资战略赋能华微电子 混改攻坚重塑功率半导体龙头新生之路
在中央“深化国企改革、优化国有资本布局”的战略部署下,地方国资正以创新实践响应“服务实体经济、化解企业风险”的使命召唤。
2025-08-20
京东工业:携手实验室行业领军品牌共建数智供应链 助力产学研创新提速
8月19日,来自赛默飞、默克生命科学、国药试剂、TCI、正晃、艾本德等全球和中国实验室用品领军企业的高层齐聚北京京东集团,参加由京东工业主办的京东工业2025品牌合作伙伴招商大会实验室行业交流活动。
2025-08-20
《使命召唤®:黑色行动7》将于11月14日全球发行 现已开放Steam预购
动视暴雪射击新作《使命召唤:黑色行动7》即将在11月14日(星期五)于全球正式发行,
2025-08-20
红安县烟草专卖局开展物流外包相关方安全培训
为进一步提高外包人员安全意识,强化外包业务安全管理,近日,红安县烟草专卖局(营销部)组织开展物流外包相关方安全培训。
2025-08-20
江岸烟草:专题培训强警示 数字管理促规范
近日,江岸烟草组织召开安全驾驶专题培训,围绕规范车辆使用管理、提升驾驶员安全意识展开部署。
2025-08-20
德林海发布半年报:政策引领美丽中国建设 绩效付费驱动在手订单高涨
8月19日晚间,德林海(688069.SH)披露2025年半年度报告。今年上半年,公司所处的美丽河湖建设行业迎来风口期,政策红利逐步释放,生态治理刚需显露,湖泊生态医院品牌溢价日益明显。
2025-08-20
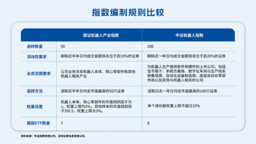
再度走强,机器人的贝塔又来了?
自7月1日至8月18日,国证机器人产业指数上涨16.5%。大量资金涌入相关的ETF产品,其中机器人ETF易方达(159530)近一个月“吸金”23亿元,净流入额位居同类产品第一。
2025-08-20
中国天楹越南河内项目扩容落地 90MW装机释放海外增长新动能
8月19日晚,中国天楹(000035.SZ)发布公告称,其控股子公司河内天禹环保能源股份公司投资、建设与运营的河内朔山生活垃圾焚烧发电项目(以下简称“河内项目”)近日完成扩容批复
2025-08-20
中通快递发布2025年第二季度未经审计财务业绩
中国行业领先且快速成长的快递公司中通快递(开曼)有限公司(纽交所代码:ZTO及香港联交所代号:2057)(“中通”或“本公司”)今天公布其截至2025年6月30日止第二季度的未经审计财务业绩
2025-08-20
政策重构与技术迭代下,能环宝借政策东风实现高质量发展
2025年上半年,光伏产业面临国际地缘政治冲突、贸易保护主义冲击及国内政策变革的三重压力。
2025-08-20
湖北保康:冷棚焕活 热播接力 共催致富果
保康县烟草专卖局(营销部)今年在8个育苗大棚、29个育苗中棚种植“翡翠绿”香瓜,全县连片区域套种2000亩黄豆、8000亩红薯,共预计为全县烟农创收数百万元。
2025-08-20
易鑫集团2025半年报出炉:金融科技收入同比增长124.5%至19亿元
8月19日,易鑫集团(02858.HK,下称“易鑫”)公布2025年中期业绩。报告显示,在宏观经济环境复杂、汽车消费市场承压的背景下,易鑫保持了稳健增长,展现出强劲的经营韧性。
2025-08-20
医研共创赋能科学传播,绽妍如何成为皮肤科医生临床选择TOP3?
随着消费者对护肤知识的渴求日益增长,以及对产品功效与安全性的关注度不断提升,品牌能否精准、有效地进行科学传播,直接关系到其市场竞争力。
2025-08-20
161511条
上一页
1
..
185
186
187
188
189
190
191
192
193
..
11537
下一页
热点视频
科技赋能玫瑰产业升级 校企合作共筑乡村振兴新篇章
科技赋能玫瑰产业升级 校企合作共筑乡村振兴新篇章
2024年我国新能源汽车产销量均超1200万辆
各地加力“两新”政策 激发消费新活力
上半年汽车工业多项经济指标创新高
我国消费市场继续回升向好
我国粮食安全保障能力实现“三个更强”
热点新闻
“稳、进、韧” 前三季度中国经济顶压前行
透视中国经济“三季报”释放的重要信号
年收入约18万亿元!乡村产业绘新貌
这5年,中国为全球发展贡献了什么
绿水青山遍神州 “数”看产业与金融共谱新画卷
连续15年全球第一!大国制造凸显硬核实力
/pc}
微信公众号
新 闻
产经要闻
部委动态
时政新闻
市场环境
统计数据
政策动态
产经评论
产经分析
产经预警
海外产经
快讯
扶贫
行 业
行业要闻
旅游
教育
农业
文化
消费
能源
健康
物流
通信
建筑
轻工
化工
金属
机电
综合
区域经济
各地产经
特色之乡
招商
河南
山西
四川
福建
内蒙古
黑龙江
广东
中国制造
企业
新闻
人物
责任
企业文化
营销
扶持
创新
品牌
文化艺术
要闻
文产政策
文产智库
名人访
文化名企
丝路观察
文化遗产
书画馆
文学馆
关于我们
组织架构
网站声明
联系我们
网站地图
违法和不良信息举报电话 010-65363056 65363079
举报流程
版权所有:中国产业经济信息网
京ICP备11041399号-2
京公网安备11010502035964