在食品界,一项关于食物未来的革命正悄然上演。当全球人口持续增长,传统蛋白来源面临土地和资源的双重考验,蛋白质缺口成了一个不容忽视的议题。
据权威机构预测,到2050年,全球新增蛋白缺口将高达当前蛋白质消费量的50%以上。这意味着,如果我们继续依赖传统的动物蛋白生产方式,将无法满足未来的需求。

(全球对蛋白的需求逐年攀升)
在这样的背景下,替代蛋白应运而生,成为解决这一难题的关键。它们以非动物或非主流动物为蛋白质来源,利用合成生物学等先进技术,不仅在安全性、营养适配性上表现出色,更在低碳环保方面展现出巨大潜力。据MarketDigits数据显示,2023年全球新蛋白市场规模已经达到了751亿美元(约5406.74亿人民币),而波士顿咨询更是预测,到2035年,这一数字有望攀升至2900亿美元(约2.08万亿人民币),占据总蛋白市场规模的11%。
在这场替代蛋白的浪潮中,头部品牌纷纷入局,竞相角逐。从国际巨头到本土新锐,他们都在积极探索新的蛋白来源。在去年12月,安琪酵母申报的酵母蛋白正式获批成为我国的新食品原料。作为安琪酵母的子公司,安琪纽特已将酵母蛋白应用于代餐食品、健康零食、运动补剂等多个终端产品,为整个替代蛋白行业注入了强劲的动力。

替代蛋白具有怎样的独特优势和市场前景?又能否克服技术、成本、消费者接受度等多方面的挑战?站在酵母蛋白以新食品原料的身份进入市场一周年之际,让我们一同进行一次回顾与复盘。
政策东风劲吹,微生物蛋白蓄势待发
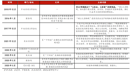
近年来,随着全球人口的增长和资源的日益紧张,传统农业和畜牧业面临着前所未有的挑战。在这样的背景下,“大食物观”应运而生,它倡导从更广阔的视角审视食物来源,不仅限于传统的农作物和畜禽资源,而是向森林、江河湖海、设施农业乃至微生物要食物、要热量、要蛋白。
2015年中央农村工作会议首提“树立食物大局观”,《“十四五”生物经济发展规划》中明确提出发展合成生物学技术,探索研发人造蛋白等新型食品,2023年,《求是》杂志上明确指出:“向植物动物微生物要热量、要蛋白”

(微生物蛋白相关内容梳理)
政策东风劲吹,微生物蛋白迎来了前所未有的发展机遇。替代蛋白根据制造原料的来源,可以分为四大类别:微生物蛋白、昆虫蛋白、细胞蛋白和植物蛋白,其中微生物蛋白是指利用细菌、酵母、微藻等微生物,将葡萄糖、淀粉、农业废料、二氧化碳等转化为蛋白质。

微生物蛋白不仅原料来源广泛且可持续,而且在蛋白质含量、营养全面性、生产效率和环境影响等方面展现出显著优势。据统计,微生物蛋白的蛋白质含量可高达干燥生物质的75%,且包含所有必需氨基酸,是食品应用中的理想替代蛋白。
尤为值得一提的是,微生物蛋白的生产过程低碳环保,以酵母蛋白为例,生产每公斤酵母蛋白的碳排放量仅为动物蛋白的1/20,水耗为动物蛋白的1/200,这使得酵母蛋白在降低碳排放、节约耕地和淡水资源方面具有显著优势。

走向未来餐桌,微生物蛋白或是下一个潜力股
国内外微生物蛋白的审批有所差异,我国的监管相对严格,目前国内微生物新食品原料方面仅有酵母蛋白获批为新食品原料。从营养角度来看,微生物蛋白相比当前主流的动物、植物来源蛋白,具有同等的营养价值是决定其能够成为替代蛋白“潜力股”的关键,当前已有多项研究围绕着该议题进行对比分析。

安琪酵母Logo图片来源:安琪酵母
研究表明,酵母蛋白蛋白质含量高达80%以上,蛋白的利用率更是可以达到96%,几乎超过所有的植物蛋白,其含有人体所需的9种必需氨基酸,这些氨基酸占总氨基酸的47%以上。相比之下,乳清蛋白的必需氨基酸占比为46%,而植物蛋白通常只有35%-40%。酵母蛋白成为一个营养丰富且高效的蛋白质来源选项。

同时在蛋白质的消化率这一关键指标上,研究人员通过体外消化模拟实验对比了酵母蛋白和乳清蛋白的蛋白质消化率,结果发现:在模拟胃蛋白酶消化的过程中,酵母蛋白的消化率在30min达到18.99%,而乳清蛋白的消化率已达到43.51%;在模拟小肠环境的胰液素消化环境中,120 min时酵母蛋白消化率为75.12%,乳清蛋白消化率达95.20%。这一体外研究说明,酵母蛋白是一种缓慢消化的蛋白质,更长的消化时间能使得营养被更加充分地利用。
相比起动物蛋白,作为非动物源蛋白,酵母蛋白在抗病毒感染、过敏性、抗生素残留、转基因风险,以及宗教禁忌等方面,均显现出比动物和植物蛋白更明显的优势。此外酵母蛋白还在改善肌肉质量和运动表现、提升老年人肌肉增长与步行速率、消化特性等方面大有裨益,运用前景十分广阔。

整体来看,微生物蛋白具备多重优势,增长速度及扩展广度均有望超越植物蛋白,下游单品爆发将有可能带动行业快速渗透。
酵母蛋白引领行业风向,头部企业做大市场蛋糕
尽管酵母蛋白作为替代蛋白有广阔的市场前景,但总体而言,目前微生物蛋白仍处于探索调整阶段,面临研发周期较长、前期投入较大、商业化落地成本高、市场教育尚不充分、终端消费者观望情绪重等问题,仍需以时间换空间。
在市场导入阶段,先行品牌需要重视产品开发、营销和宣传端的推广,推动行业蛋糕做大,借市场扩容之势有望呈现出更优越的表现。
满足消费者需求是产品成功之道,基于对市场的深刻洞察,以安琪纽特为代表的企业率先开发了一系列酵母蛋白食品,为消费者提供了“更舒适”的蛋白补充方案,通过完全差异化的大单品打造,以点及面快速带领消费者接受微生物蛋白概念。

第16届国际运动营养学会(ISSN)指出,坚持长期运动有助于提高消化系统的整体机能,例如促进胃肠蠕动,消化废物等,但同时,运动也可能影响肠屏障功能。比如长时间的剧烈运动或者耐力运动可能会对肠屏障功能造成损害,从而引发肠胃不适。而酵母蛋白刚好能提供“更舒适”的蛋白补充升级方案。
亚洲营养大会上,北京工商大学张玉玉教授团队研究了不同来源蛋白消化性能,以及这些蛋白质对肠道菌群的影响,研究结论显示酵母蛋白有利于维持肠道上皮屏障、促进营养物质吸收,能促进肠道有益菌增殖,从而促进机体脂代谢,提高肠道免疫、抗炎和抗氧化能力,对肠道生态大有裨益。
基于酵母蛋白这一特性,安琪纽特以酵母蛋白为核心开发了酵母蛋白粉,这一产品利用蛋白互补原理将其专利食用酵母粉与欧美进口乳清蛋白和非转基因大豆分离蛋白三种蛋白根据特定比例混合,微生物蛋白、动物蛋白、植物蛋白相互补充,肠道更易吸收,哪怕是肠道非常脆弱的老年人也可以无负担地消化并吸收其中营养。非常适合为健身或有特定需求的人士补充营养,并提供温和的肠道养护。

根据《2023国人“肠”烦恼及益生菌消费洞察报告》,87.6%的国人深受胀气、便秘、消化不良、食欲不振等肠道问题困扰。基于对国民肠道健康痛点的洞察,以酵母蛋白为核心成分,辅以专利原料荔枝元以及苏州优质荷叶、南阳决明子、云南元江库拉索芦荟这三味汉方草本精华,开发了即刻随便爆浆软糖。
每颗软糖内含12%高含量膳食纤维。酵母蛋白及植提成分有助于调节肠道微生态健康,膳食纤维吸水膨胀,则是一种健康的增大粪便体积、引起排便反射的手段。因此,即刻随便爆浆软糖一推出便受到肠道动力不足、噗噗不顺的久坐一族欢迎。

据统计,安琪纽特酵母蛋白粉,即刻随便爆浆软糖等酵母蛋白食品的推出大大提升了品牌消费转化与品牌忠诚度。截至目前,安琪纽特天猫旗舰店粉丝超86.7万,回头客3w+,抖音店铺回头客比例超35%。

(在京东平台上,将“酵母蛋白”作为关键词,推荐的产品前三位均归属于安琪纽特)
随着全球对蛋白质需求的不断增长,替代蛋白的市场潜力正逐步释放。在未来的餐桌上,微生物蛋白或将成为不可或缺的重要角色,而安琪纽特等企业无疑将在这场变革中继续发挥引领作用。我们期待,随着技术的不断进步和市场的日益成熟,各大品牌能够持续创新,为消费者带来更多健康、可持续的蛋白选择,共同开启食品产业的新篇章。
转自:中国网
【版权及免责声明】凡本网所属版权作品,转载时须获得授权并注明来源“中国产业经济信息网”,违者本网将保留追究其相关法律责任的权力。凡转载文章及企业宣传资讯,仅代表作者个人观点,不代表本网观点和立场。版权事宜请联系:010-65363056。
延伸阅读